Extended Data Fig. 3: Endogenous tRNA genes can be converted to TGA sup-tRNAs with prime editing.
From: Prime editing-installed suppressor tRNAs for disease-agnostic genome editing

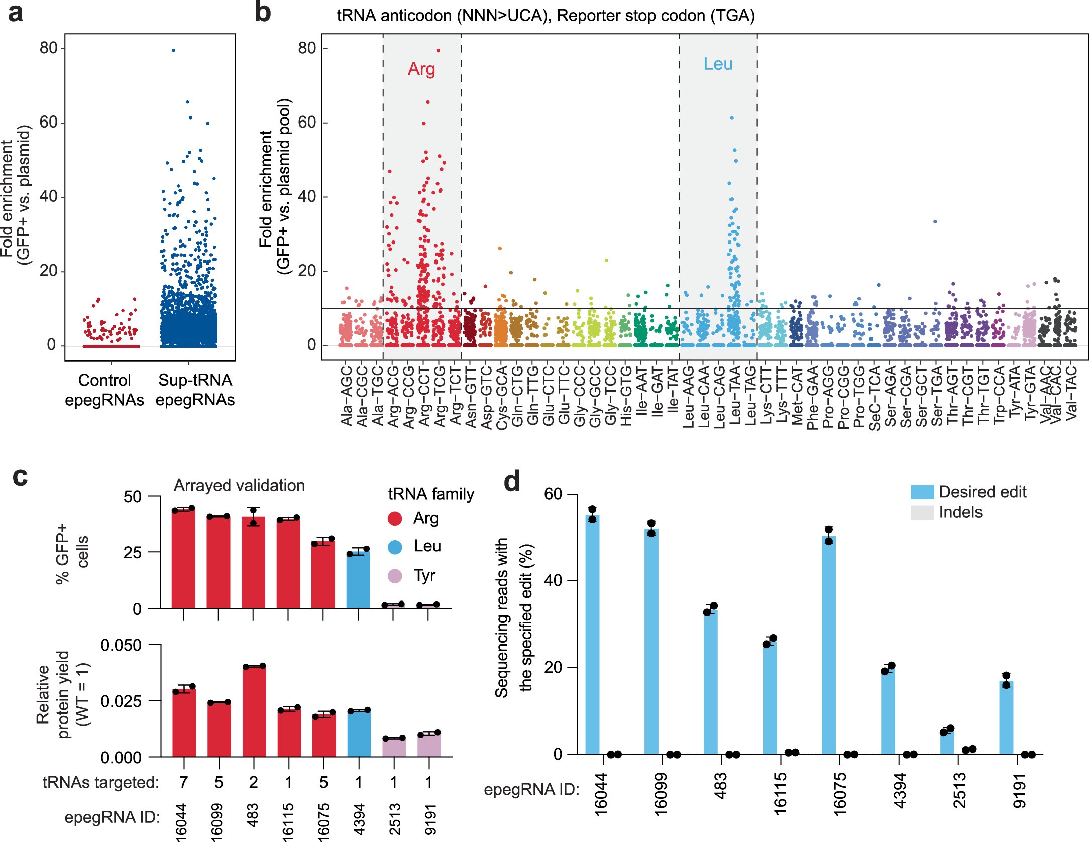
(a) Fold enrichment of epegRNAs generating sup-tRNAs compared to controls in GFP sorted cells compared to the plasmid pool in the TGA screen. (b) Fold enrichment of epegRNAs, color-coded by the amino acids of the isoacceptor tRNA family that they target in the TGA screen. (c) Validation of top-performing epegRNAs in an arrayed transfection format in the TGA screen. (d) Sequencing reads with the specified edit for 8 epegRNAs validated individually from the TGA PE2 screen. Values and error bars reflect mean±s.d. of n = 2 independent biological replicates.