Extended Data Fig. 10: CTNNB1 mutational modelling and Wnt-driven growth in an Apc-hypomorphic liver.
From: Hepatic zonation determines tumorigenic potential of mutant β-catenin

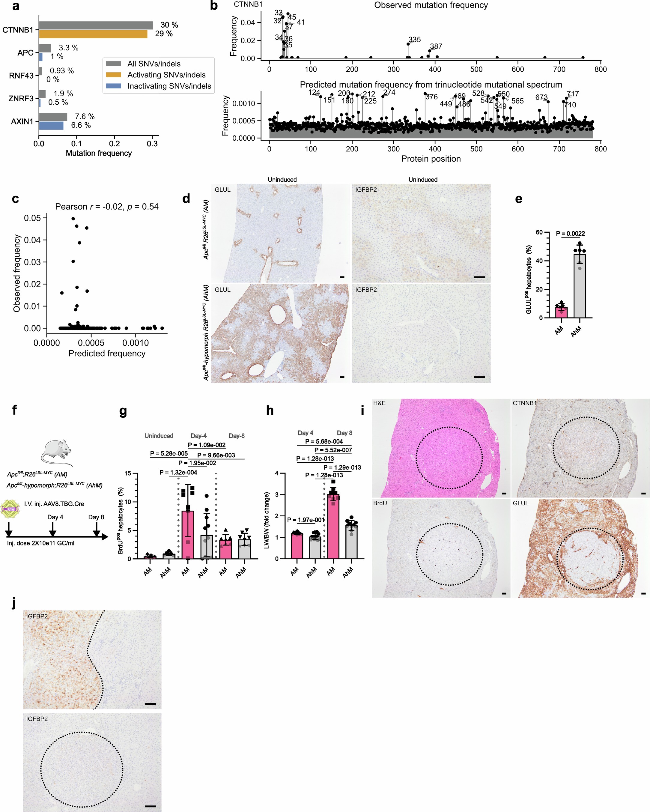
Modelling CTNNB1 mutations using trinucleotide mutational spectrum. a, Mutation frequency of CTNNB1, APC, RNF43, ZNRF3, and AXIN1 in HCC. In total 1,189 HCC samples were analysed by combining multiple cohorts (Materials and Methods). For CTNNB1, activating mutations are defined as missense mutations or in-frame indels at hotspots. For tumour suppressor genes, inactivating mutations are defined as nonsense mutations, splice-site mutations, and frame-shift indels. b, Observed CTNNB1 mutation frequencies were compared to the predicted mutation frequencies at different protein positions. Prediction is based on the trinucleotide mutational spectrum in HCC (Materials and Methods). Only missense single-nucleotide variants (SNVs) were considered. c, The lack of correlation between observed and predicted mutation frequencies indicates that the hotspot CTNNB1 mutations are mainly driven by selection advantage, rather than the underlying mutagenic processes. A two-sided p-value is associated with the Pearson correlation coefficient. d, GLUL and IGFBP2 IHC in uninduced livers (no administration of AAV8.TBG.Cre). e, Quantification of GLULpos hepatocytes in uninduced mice n = 6 per genotype. Bars are mean ± s.d. Two-tailed Mann–Whitney test. f, Schematic of liver-specific mouse model to acutely recombine hypomorphic-Apcfl/fl and R26LSL-MYC. The illustrations of the mouse and adenovirus were adapted from Medical Art Servier (https://servier.com) under a CC BY 4.0 licence. g, Quantification of BrdUpos hepatocytes. Bars are mean ± s.d. One-way ANOVA and Holm-Sidak’s multiple comparisons. Biological replicates: uninduced: n = 6; Day 4: AM n = 8, AhM n = 11; Day 8: AM n = 7, AhM n = 8. h, Fold change in liver-to-body weight ratios. Bars are mean ± s.d. One-way ANOVA and Tukey’s multiple comparisons test. Biological replicates: Day 4: AM n = 11, AhM n = 14; Day 8: AM n = 8, AhM n = 10. i–j, Aged uninduced Apcfl/fl-hypomorphic liver. Dashed line, tumour boundary. GLUL, CTNNB1, BrdU and IGFBP2 immunohistochemistry, and haematoxylin and eosin (H&E) stain, n = 7. All scale bars, 100 μm.