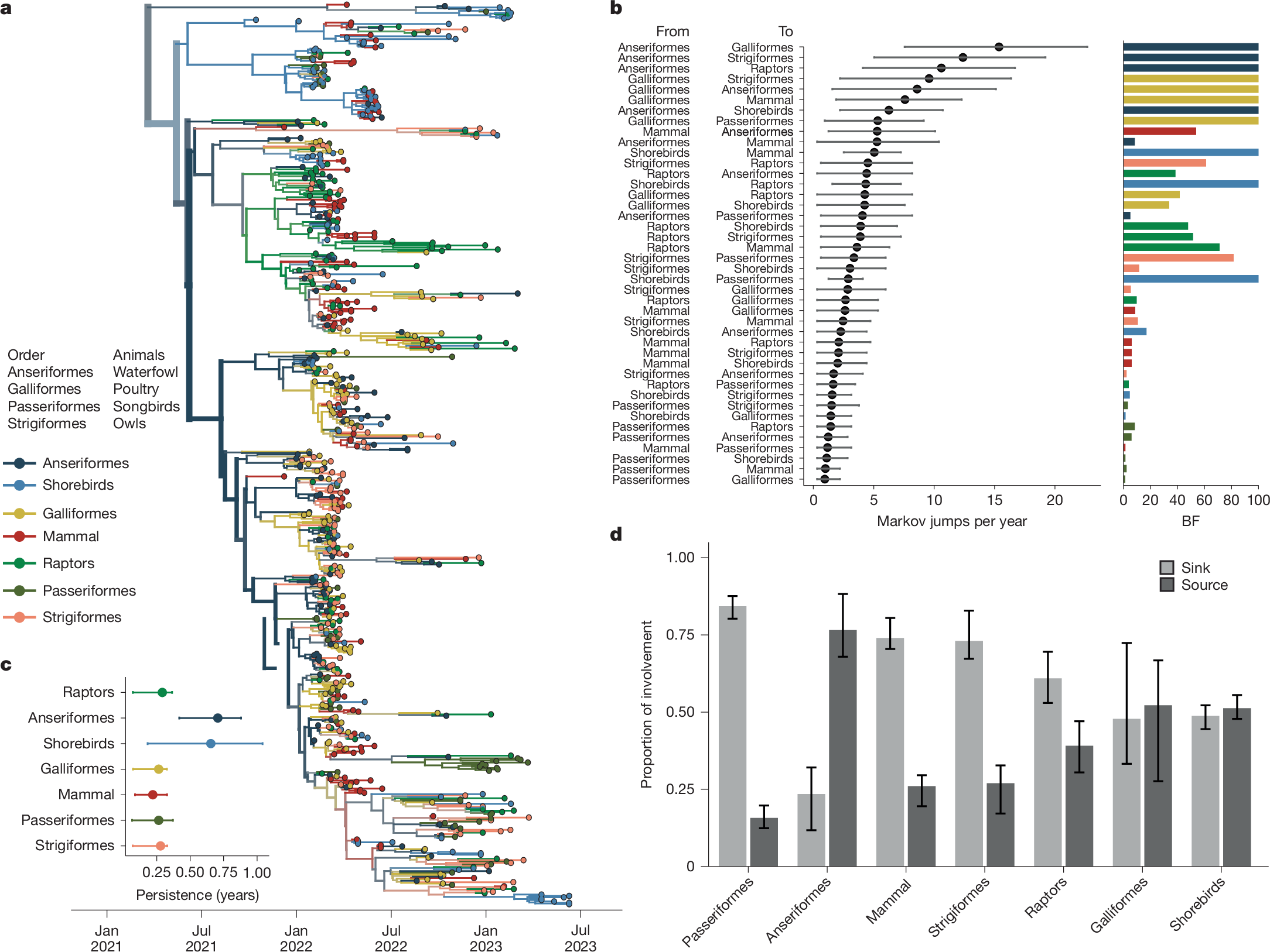
Fig. 3: Epizootic transmission was sustained by canonical host species.
From: Ecology and spread of the North American H5N1 epizootic

a, Bayesian phylogenetic reconstruction of 655 sequences, sampled evenly across host groups. The phylogeny with the highest posterior support is shown; all other replicates are provided in Supplementary Fig. 8 and Supplementary Tables 4–11. Colour represents the taxonomic order of the source host. b, The mean number of Markov jumps per year and the 95% HPD from the host group on the left (labelled ‘from’) to the host on the right (labelled ‘to’) as inferred from the combined results of three equal sampling replicates. The dot represents the mean, and the lines (whiskers) represent the 95% HPD. The corresponding bar plot shows the BF support for each jump pair, with colour representing the ‘from’ host. The bar height represents BF support. Values at 100 indicate support of greater than or equal to 100. c, Inference of phylogenetic persistence in each host order for the phylogeny shown in a. d, For each host, we computed the proportion of Markov jumps involving that host order in which that host was inferred as a source (jump coming from that order) or as a sink (jump going to that order). The bars represent the variability across the three replicates of equal orders subsamples.