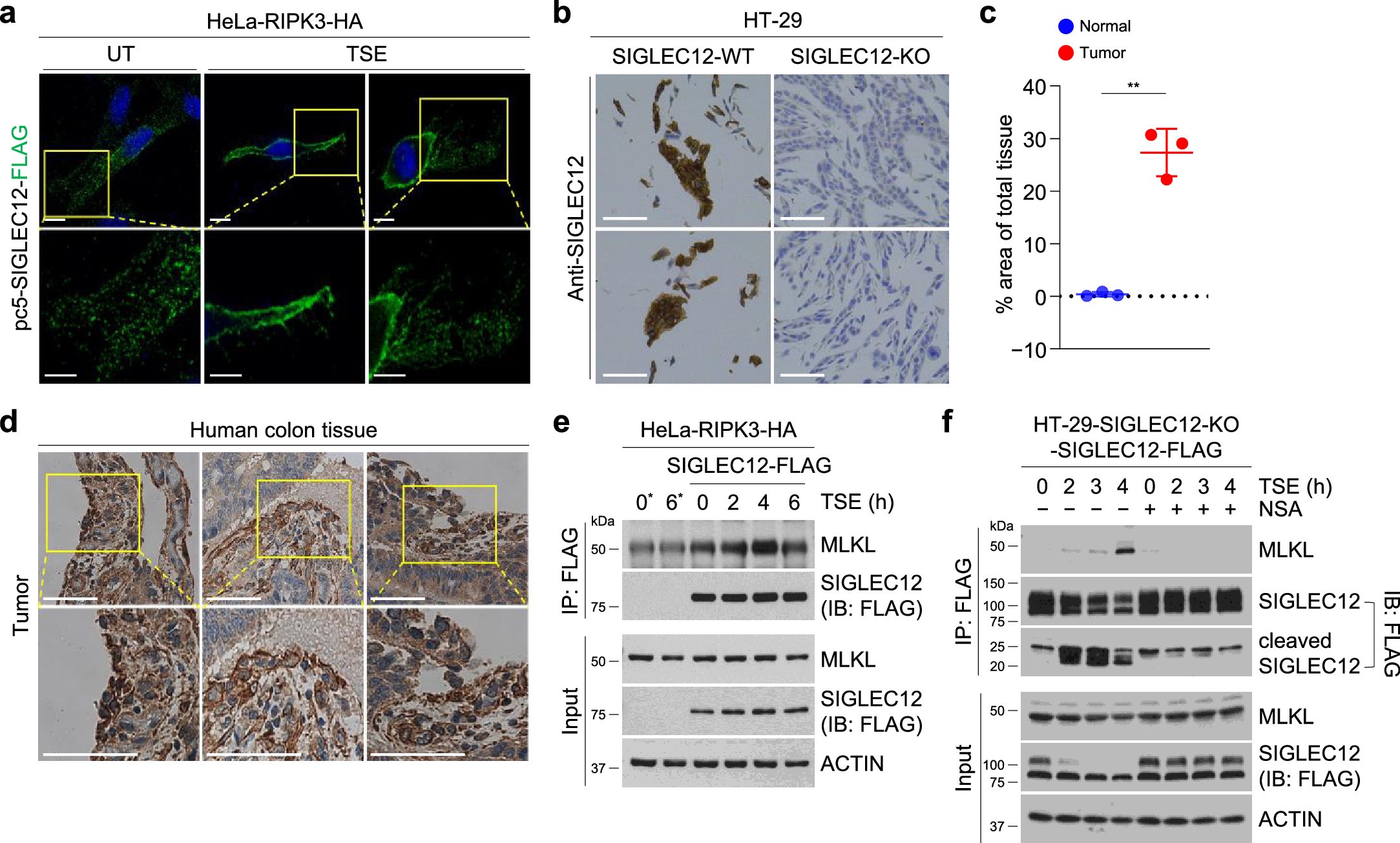
Extended Data Fig. 6: Regulation of SIGLEC12 during necroptosis.
From: SIGLEC12 mediates plasma membrane rupture during necroptotic cell death

a, HeLa-RIPK3-HA cells were transfected with SIGLEC12-FLAG for 16 h and treated with TSE for 4 h. Cells were analyzed by confocal microscopy following immunofluorescence for FLAG. SIGLEC12 is localized to the plasma membrane and cytosolic puncta during necroptosis. Scale bars, 10 μm. b, Cell plugs for HT-29-SIGLEC12-WT or KO cells were immunostained for endogenous SIGLEC12 and imaged using brightfield microscopy at 20x magnification. Scale bars, 100 μm. c, SIGLEC12 IHC signal intensity for slides shown in Fig. 3d was quantified using Fiji/ImageJ (p-value = 8.61×10−3). d, Human colon tumor tissue biopsies from patients were stained with SIGLEC12 (n = 3). Scale bars, 100 μm. e, HeLa-RIPK3-HA cells were transfected with SIGLEC12-FLAG for 16 h and treated with TSE for the indicated times. Cell lysates and indicated immunoprecipitation samples were immunoblotted with the indicated antibodies. f, HT-29-SIGLEC12-KO-SIGLEC12-FLAG stable cell line was treated with TSE for the indicated time points with or without NSA co-treatment. SIGLEC12-FLAG was immunoprecipitated and analyzed by immunoblotting. Data were plotted as the mean ± s.d., representative of n = 3 (c); three independent experiments. Statistical analyses were performed using two-tailed t-test and and two-way ANOVA; **p < 0.01. Data are representative of three independent experiments (e, f).