Fig. 1: Antigen-specific T cell competitiveness.
From: Tumour-reactive heterotypic CD8 T cell clusters from clinical samples

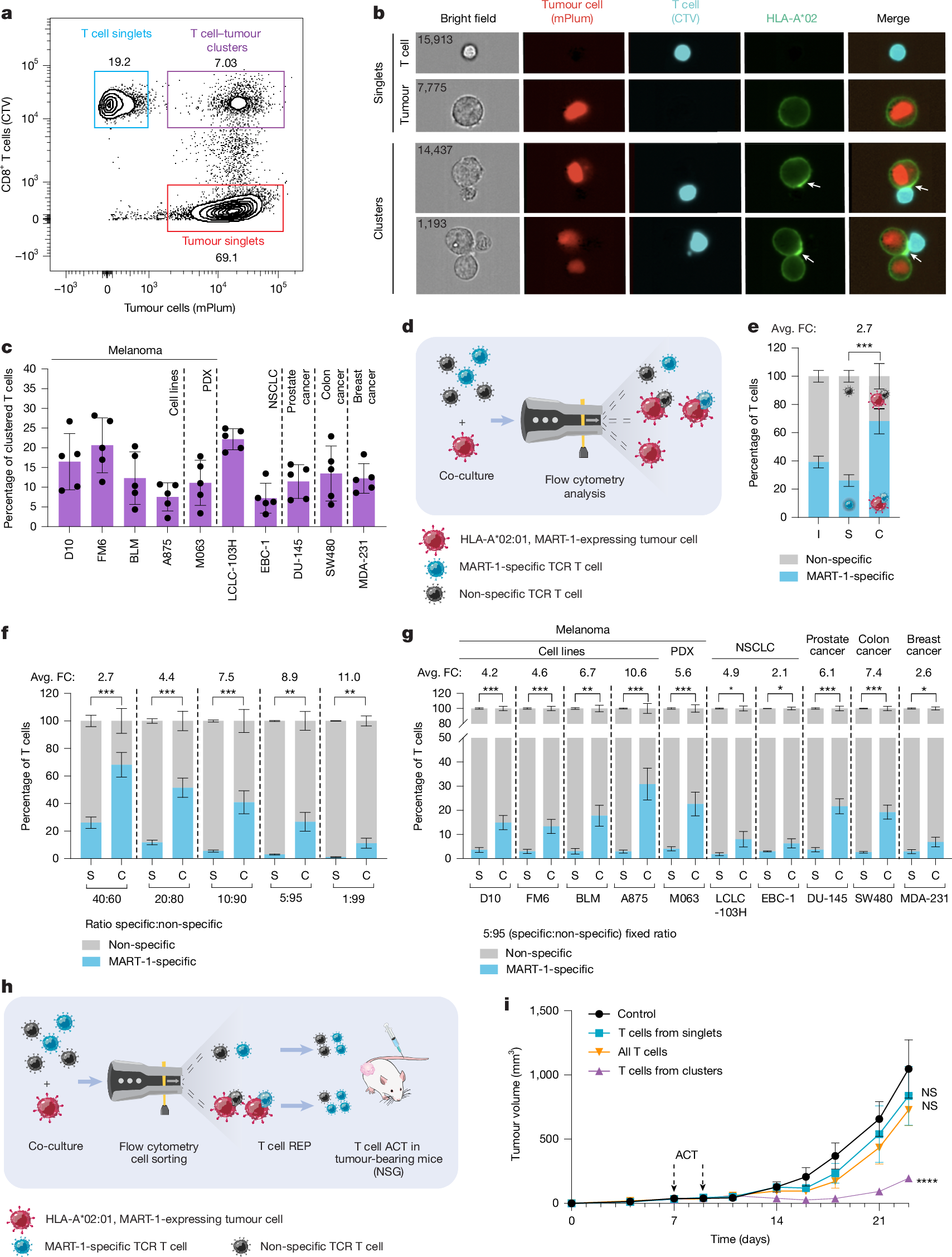
a, FM6 melanoma cells co-cultured for 4 h with T cells were analysed by flow cytometry. b, D10 melanoma cells co-cultured for 4 h with T cells were stained and visualized using imaging flow cytometry. The white arrows indicate immunological synapse marker relocalization. Numbers indicate cell identifiers. c, The percentage of clustered T cells after 4 h co-culture with different cancer cell lines using 40% MART-1-transduced T cells. n = 5 biological replicates (different T cell donors). Data are mean ± s.d. NSCLC, non-small-cell lung cancer. d, Diagram of the competition assay: tumour cells were co-cultured with a mixture of MART-1-specific and non-specific T cells and subsequently analysed using flow cytometry. e, A875 melanoma cells were co-cultured for 4 h with a 40:60 mix of MART-1-specific:non-specific T cells (input, I). The percentage of MART-1-specific and non-specific T cells in clusters (C) and singlets (S) was assessed using flow cytometry. The average fold change (avg. FC) in MART-1-specific T cells in clusters over singlets was calculated. P values were calculated using paired t-tests. n = 5 biological replicates. Data are mean ± s.d. f, A875 melanoma cells were co-cultured for 4 h with different mixtures of MART-1-specific:non-specific T cells; the experiment was performed and analysed as described in e. g, Co-culture of different cancer cell lines with a 5:95 mixture of MART-1-specific:non-specific T cells; the experiment was performed and analysed as described in e. h, Diagram of the in vivo experiment: BLM melanoma cells were co-cultured for 4 h with a 20:80 mixture of MART-1-specific:non-specific T cells, and subsequently sorted using FACS. T cells from singlets or clusters were expanded using a rapid expansion protocol (REP). A total of 1.0 × 107 T cells was intravenously injected at day 7 and day 9 into BLM melanoma-bearing mice (NSG), and tumour growth was evaluated. i, Tumour growth after ACT with T cells from singlets, T cells from clusters, all T cells or PBS (control). P values were calculated using two-way analysis of variance (ANOVA) followed by Tukey’s multiple-comparison test. Significance is indicated compared with the control. n = 4 mice per group. Data are mean ± s.e.m. NS, not significant; *P < 0.05, **P < 0.01, ***P < 0.001, ****P < 0.0001.