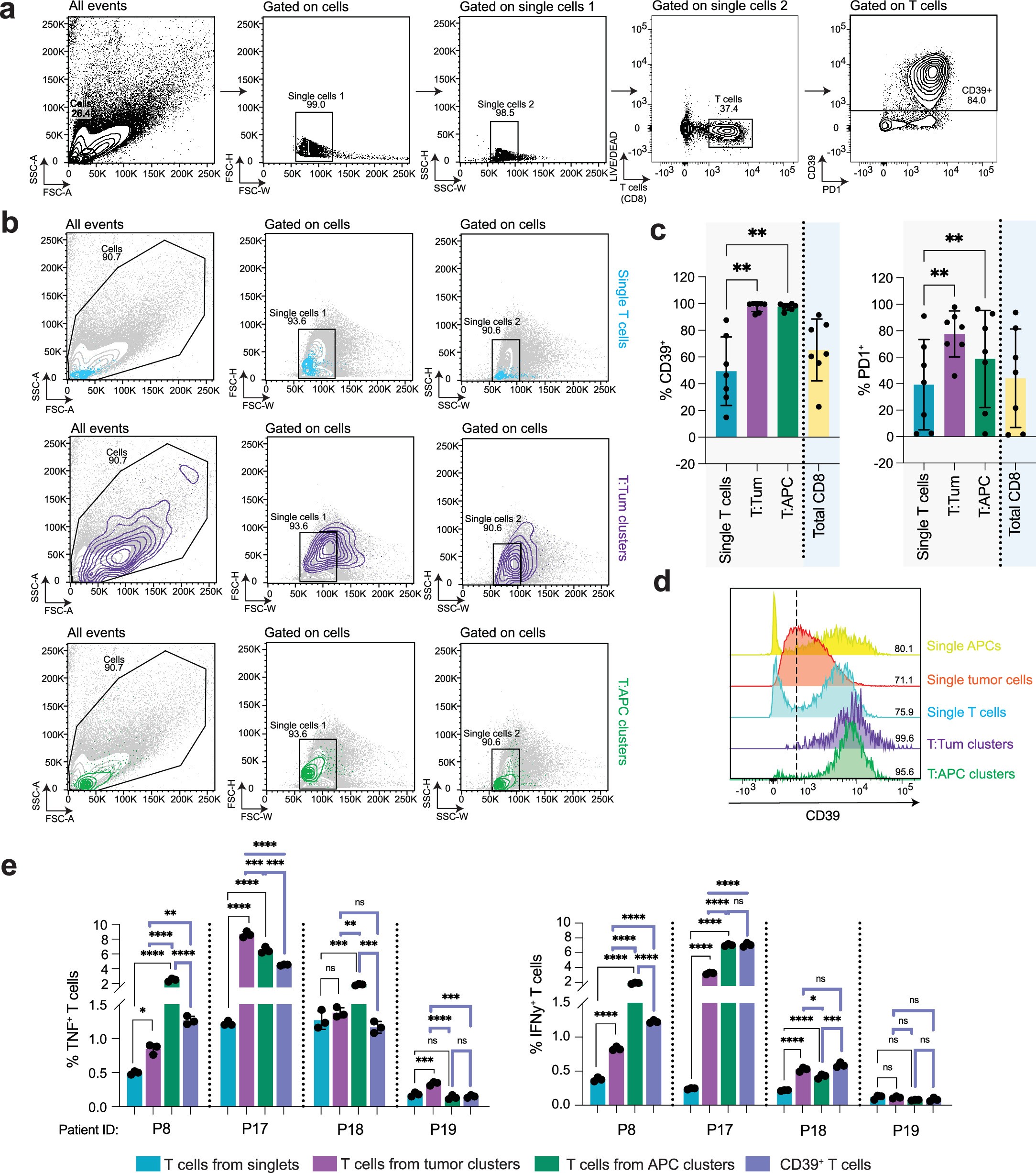
Extended Data Fig. 9: Heterotypic CD8+ T cell clusters are a distinct population compared to single CD8+CD39+ T cells.
From: Tumour-reactive heterotypic CD8 T cell clusters from clinical samples

a, Gating strategy for identification of single CD8+CD39+ T cells in clinical melanoma specimens. Cells were gated based on FSC-A and SSC-A, after which single cells were identified based on FSC-W against FSC-H and SSC-W against SSC-H. From single cells, nearIR-negative live CD8+ T cells were identified in which CD39+ T cells were gated. PD1 was included as an additional marker in this staining panel. b, Projection of single T cells (blue), T:Tum clusters (purple) and T:APC clusters (green) on the first three gating plots of (a). Cluster populations identified in the same sample using the gating strategy shown in Extended Data Fig. 2a. The cells gate in the first plot was increased in size to accommodate clusters. c, Frequency of CD39+ (left) or PD-1+ (right) cells in single T cells, T:Tum clusters and T:APC clusters. Total CD8+ T cells, identified using the gating strategy in (a), included as a reference. Points represent patients (n = 7). Paired t-test was used. Mean ± S.D. d, Representative flow cytometry histogram of CD39 expression in single APCs, single tumour cells, single T cells, T:Tum clusters and T:APC clusters. Dotted line separates negative (left) and positive (right) cells. Values indicate percentage CD39+ cells. e, Quantification of cytokine production by expanded CD8+ T cells derived from either singlets, tumour cell clusters, APC clusters or CD39+ cells after a 4 h co-culture with autologous melanoma cells (n = 4 patients). One-way ANOVA, followed by Tukey’s multiple comparisons test. Points represent technical replicates. Black lines: singlet versus clustered T cells; blue lines: clustered versus CD39+ T cells. Mean ± S.D. *P < 0.05; **P < 0.01; ***P < 0.001; ****P < 0.0001.