Extended Data Fig. 1: Antigen-specific T cell competitiveness.
From: Tumour-reactive heterotypic CD8 T cell clusters from clinical samples

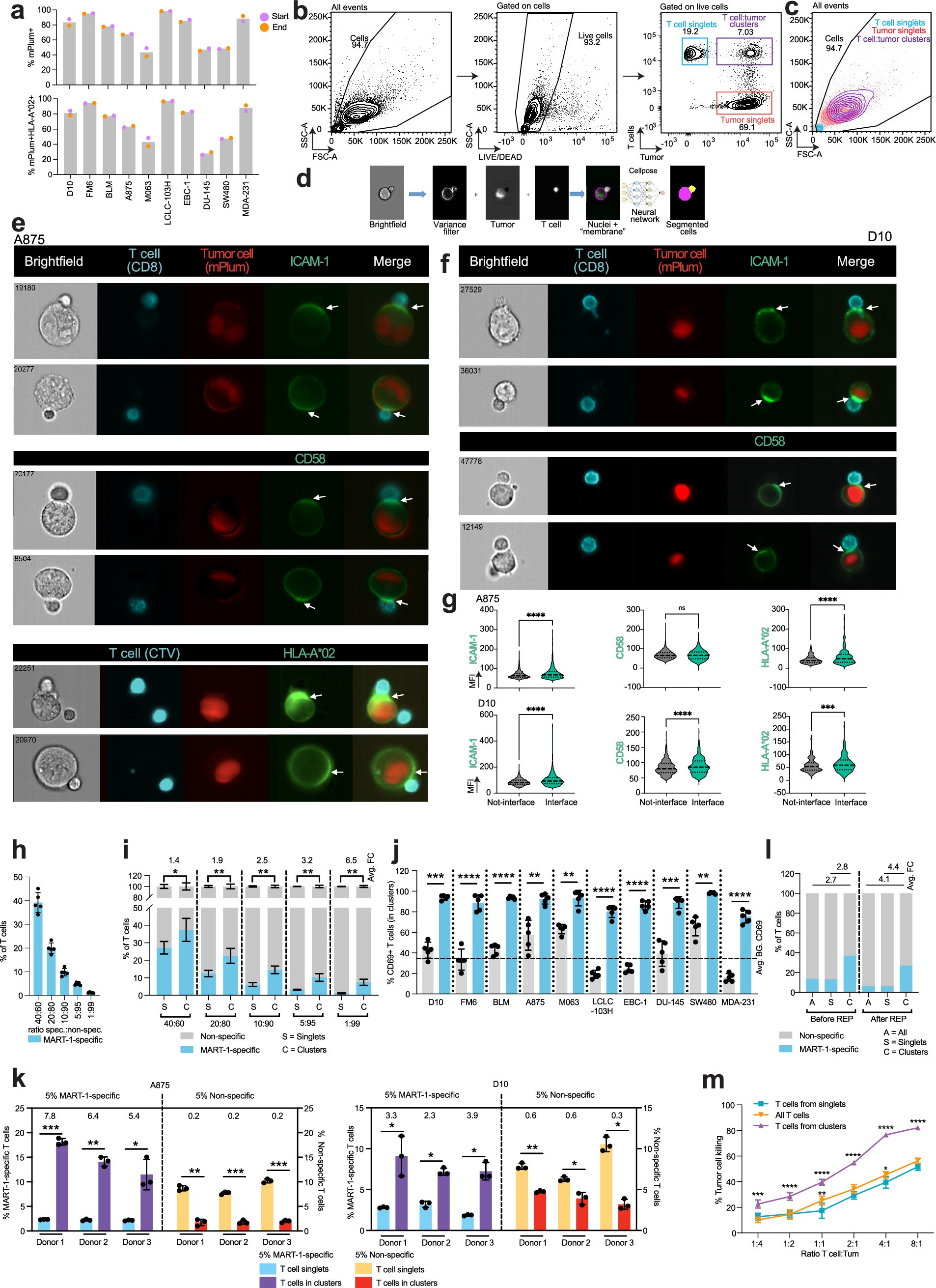
a, Percentage mPlum+ and mPlum+HLA-A*02:01+ cells in the cancer cell line panel, at start and end of experiments in Fig. 1, measured by flow cytometry. b, Gating strategy for identifying clusters after 4 h co-culture of tumour cells (mPlum+) and CD8+ T cells (CTV-stained). Cells were gated based on FSC-A and SSC-A, after which live cells were identified as nearIR-negative. Within live cells, clusters were identified based on mPlum/CTV double-positive cells (also visualized in Fig. 1a). c, FSC-A, SSC-A plot showing location of T cell singlets, tumour singlets and T cell:tumour clusters as identified in (b). d, Schematic representation of image analysis. ImageStream images were analysed by FIJI. Cellpose was used for segmentation based on nuclear and membranous signals. The membranous signal was obtained by applying a variance filter on the brightfield image. The nuclear signal was obtained by combining the normalized signal from the nuclear markers. From the segmented regions membrane label maps were created, with the interface between cells identified as pixels where different labels touch. Mean intensity of interface versus no interface was measured in the fluorescence channel of interest. e, 4 h co-culture of A875 melanoma cells (mPlum+) with CD8+ T cells (CD8 or CTV-stained) visualized by imaging flow cytometry. White arrows indicate relocalization of indicated markers to the immunological synapse. f, 4 h co-culture of D10 melanoma cells with CD8+ T cells as in (e). White arrows indicate relocalization of the indicated markers to the immunological synapse. g, Quantification of ICAM-1, CD58 and HLA-A*02 mean fluorescence intensity at the T cell:tumour cell interface versus rest of the membrane (not-interface). Representative T cell donor and two melanoma cell lines (D10 and A875) shown. Each data point indicates a tumour cell interacting with a CD8+ T cell. Paired t-test was used. n = 3 biological replicates (different T cell donors, see Supplementary Table 1). h, Measured (y-axis) compared to expected (x-axis) percentage MART-1-specific T cells in input mixes. n = 5 biological replicates. Mean ± S.D. i, 4 h co-culture of D10 melanoma cells with different mixtures of MART-1-specific:non-specific T cells. Percentage MART-1-specific T cells in clusters (C) versus singlets (S) and Avg. FC were determined. Paired t-test was used. n = 5 biological replicates. Mean ± S.D. j, Quantification of CD69+ percentage on MART-1-specific (blue) or non-specific (grey) T cells in clusters. Average CD69+ background shown as dotted line. Paired t-test was used. n = 5 biological replicates. Mean ± S.D. k, 4 h co-culture of A875 (left) or D10 (right) melanoma cells with 5:95 or 95:5 mixture MART-1-specific:non-specific T cells. Percentage MART-1-specific or non-specific T cells in clusters versus singlets and Avg. FC were determined. Points represent technical replicates. Paired t-test was used. n = 3 biological replicates. Mean ± S.D. l, Percentage MART-1-specific and non-specific T cells in all T cells (A), singlets (S) and clusters (C) before/after REP. These different populations were used for ACT in BLM melanoma-bearing NSG mice of Fig. 1i. Avg. FC comparing clusters versus singlets or all T cells. m, In vitro killing of BLM melanoma cells by the different T cell populations used for ACT. Tumour killing was normalized to untreated tumour cells. Two-way ANOVA, followed by Dunnett’s multiple comparisons test. Significantly increased killing compared to T cells from singlets shown. Mean ± S.D. Mean of three technical replicates. *P < 0.05; **P < 0.01; ***P < 0.001; ****P < 0.0001.