Extended Data Fig. 2: Clinical heterotypic CD8+ T cell clusters.
From: Tumour-reactive heterotypic CD8 T cell clusters from clinical samples

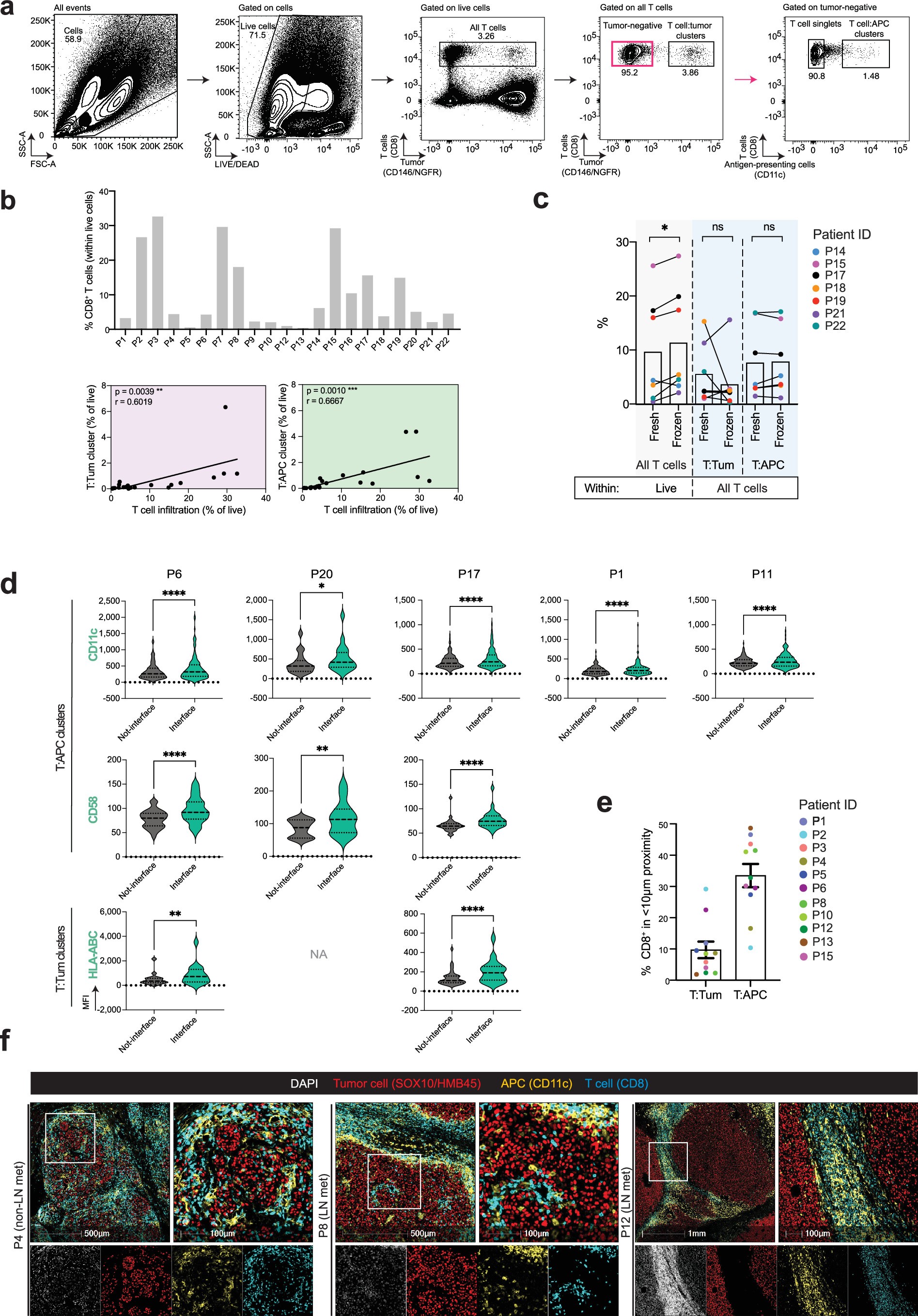
a, Gating strategy for identification of clusters in clinical melanoma specimens. Cells were gated based on FSC-A and SSC-A, after which live cells were identified as nearIR-negative. From all T cells, first T cell:tumour cell clusters were gated. Second, from the tumour-negative population T cell:APC clusters were identified. Plots in Fig. 2b are both derived from the live cells gate to also visualize tumour and APC singlets. b, Percentage CD8+ T cell infiltration within live cells (n = 21 patients, top) and correlation between percentage infiltration and percentage T:tumour cell (bottom left) or T:APC (bottom right) clusters within live cells. Pearson correlation coefficients. Bars (top) and points (bottom) represent individual patients. c, Percentage CD8+ T cell infiltration within live cells and percentage T:tumour cell or T:APC clusters within total CD8+ T cells comparing fresh and frozen tumour digests. Paired t-test was used. Points represent individual patients (n = 7), bar represents mean. d, Quantification of CD11c, HLA-ABC and CD58 mean fluorescence intensity at the T:APC (CD11c, CD58) or T:tumour cell (HLA-ABC) interface versus rest of the membrane (not-interface). Paired t-test was used. Each data point indicates a T:tumour cell or T:APC cluster. n = 2-5 patients (see Supplementary Table 1 for all markers and cluster types analysed). e, Percentage of CD8+ T cells within 10 μM proximity of a tumour cell (T:Tum) or APC (T:APC) in multiplex analyses (n = 11 patients). Each coloured point represents an individual patient. Mean ± S.E.M. f, Multiplex immunofluorescence stainings on tissue sections of patient 4 (non-lymph node metastasis), patient 8 (lymph node metastasis) and patient 12 (lymph node metastasis). Sections were stained for tumour cell markers SOX10 and HMB45, T cell marker CD8 and APC marker CD11c. DAPI was included as a nuclear marker. In the top row, merged images are shown, DAPI is not included for clarity reasons. White boxes indicate zoom-in areas. In the bottom row, channels are separated and correspond to the second pictures on the top row. n = 11 patients, representative patients are shown. *P < 0.05; **P < 0.01; ***P < 0.001; ****P < 0.0001.