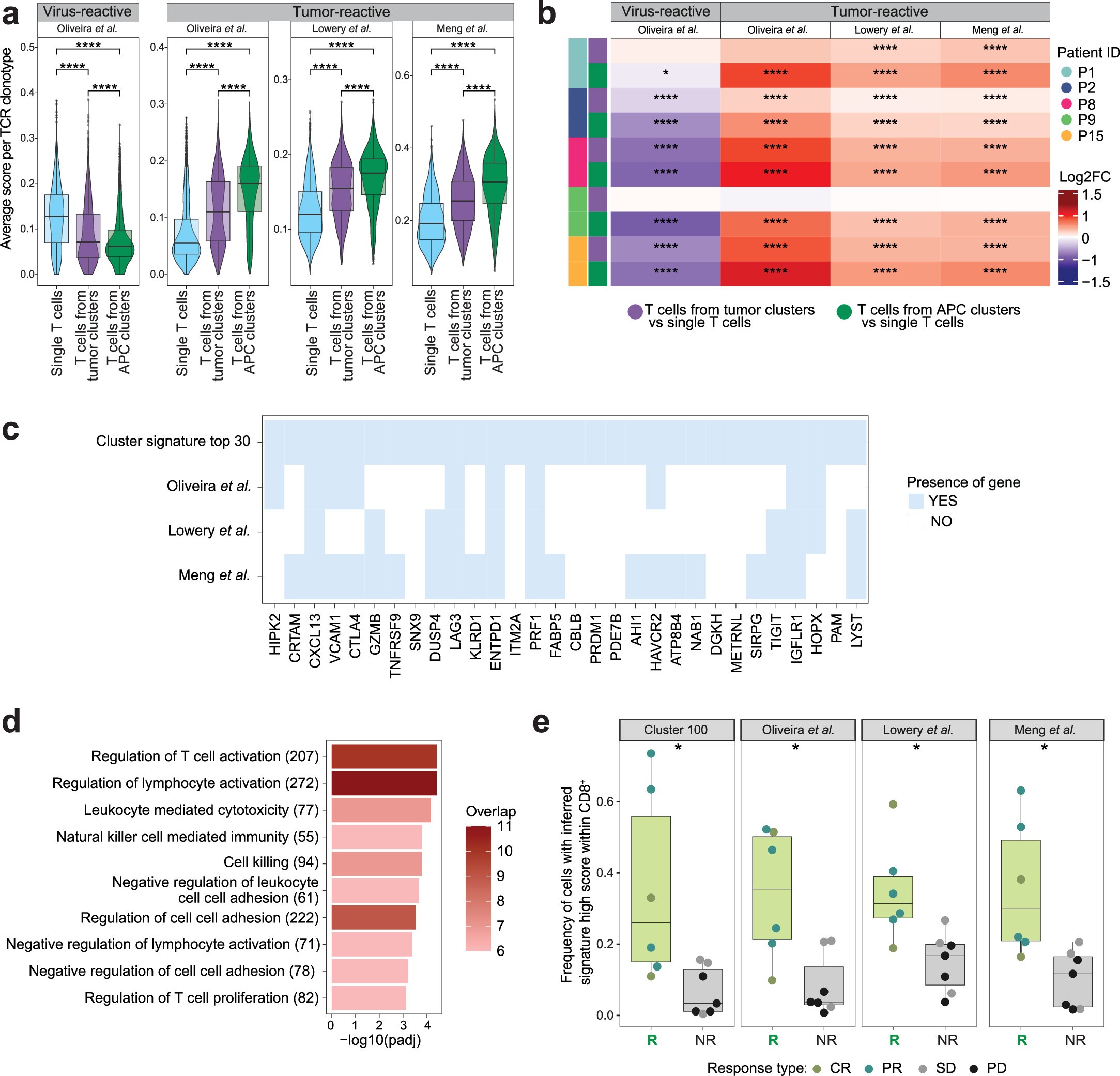
Extended Data Fig. 4: Tumour-reactive CD8+ T cells from clusters.
From: Tumour-reactive heterotypic CD8 T cell clusters from clinical samples

a, Violin plots of average tumour- and virus-reactivity gene signature scores per TCR clonotype (n = 7102 clonotypes from 5 patients) for single or clustered T cells. Used gene signatures can be found in Supplementary Table 415,18,29. Unpaired Wilcoxon signed-rank test was used. Data points beyond the boxplot whiskers are shown as dots. b, Heatmap showing log2 fold-change (FC) in average tumour- and virus-reactivity gene signature scores per TCR clonotype for clustered versus single T cells per patient. Unpaired Wilcoxon signed-rank test was used (n = 5 patients). c, Overlap of the genes from the cluster top 30 signature with the three external tumour-reactivity gene signatures from (a). d, Over-representation analysis using the genes from the cluster top 30 signature. Top 10 identified pathways according to significance are visualized. FDR-adjusted one-sided hypergeometric test was used. e, Frequency of CD8+ T cells with high (top-tertile) signature scores in baseline tumours of responders (R) and non-responders (NR) from an external melanoma TIL-treated patient cohort30,31 (n = 13 patients; R = 6, NR = 7). Cluster top 100 and the three tumour-reactivity gene signatures from (a) were used. CR, complete response; PR, partial response; SD, stable disease; PD, progressive disease. Unpaired t-test was used. All data points are shown. *P < 0.05; **P < 0.01; ***P < 0.001; ****P < 0.0001.