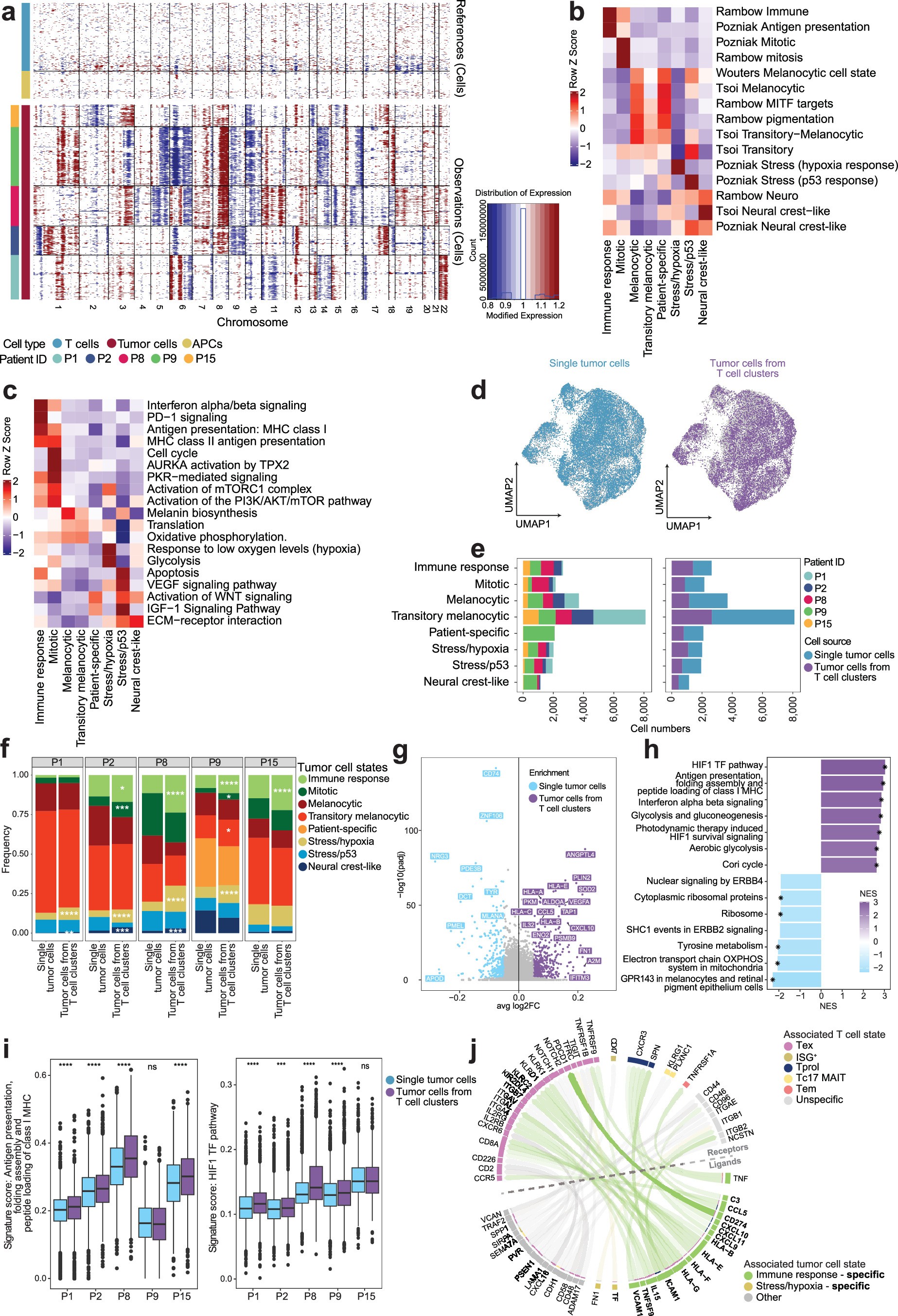
Extended Data Fig. 5: Tumour cell states in melanoma clinical samples.
From: Tumour-reactive heterotypic CD8 T cell clusters from clinical samples

a, InferCNV-estimated copy number variations (CNVs) in tumour cells and as a reference T cells and APCs, shown per patient. Gains and losses of specific regions of the DNA are indicated in red and blue, respectively. b, Heatmap of AUCell scores for several external melanoma gene signatures4,33,34,35 across annotated tumour cell states. Columns labelled by annotated cell states of Fig. 3h. Rows are z-scored. c, Heatmap showing AUCell scores of enriched pathways across annotated tumour cell states. Visualized as in (b). Used pathways in Supplementary Table 5. d, Distribution of single tumour cells and tumour cells from T cell clusters on the UMAP of sequenced tumour cells in Fig. 3h. e, Absolute number of tumour cells per annotated cell state subdivided by patient (left) or stratified by origin (right): single tumour cells or tumour cells from T cell clusters. f, Frequency of cell states in single tumour cells or tumour cells from T cell clusters per patient (n = 5). FDR-adjusted Fisher’s exact test was used. Significantly increased cell state frequencies of tumour cells from T cell clusters versus single tumour cells are indicated. g, Volcano plot comparing tumour cells from T cell clusters with single tumour cells. Blue, genes enriched in single tumour cells; purple, genes enriched in tumour cells from T cell clusters. Representative selection of genes labelled. Bonferroni-adjusted MAST test was used, with patient of origin as latent variable (n = 5 patients). h, Gene set enrichment analysis using differentially expressed genes in tumour cells from clusters and single tumour cells. Top seven most upregulated and downregulated pathways shown. Significant pathways (FDR-adjusted P-value < 0.05) are indicated with an asterisk. Used gene sets in Supplementary Table 5. i, For the two most enriched pathways in tumour cells from T cell clusters in (h), the gene signature score of each cell was plotted per patient (n = 23,772 cells from 5 patients). Unpaired Wilcoxon signed-rank test was used. Data points beyond the boxplot whiskers are shown as dots. j, Circos plot of top 30 inferred ligands and their receptor interactions focusing on differential signalling of different tumour cell states towards T cells. Arrow transparency reflects predicted ligand signalling activity. Ligands or receptors were assigned to specific tumour or T cell states respectively based on expression level differences. Ligands for tumour cell states enriched in T cell clusters are highlighted. If the ligand is coloured and bold, it is uniquely associated with that cluster enriched group. Ligands labelled as “other” are not associated with the cluster enriched groups. Receptors shared between all or multiple T cell states are labelled unspecific. *P < 0.05; **P < 0.01; ***P < 0.001; ****P < 0.0001.