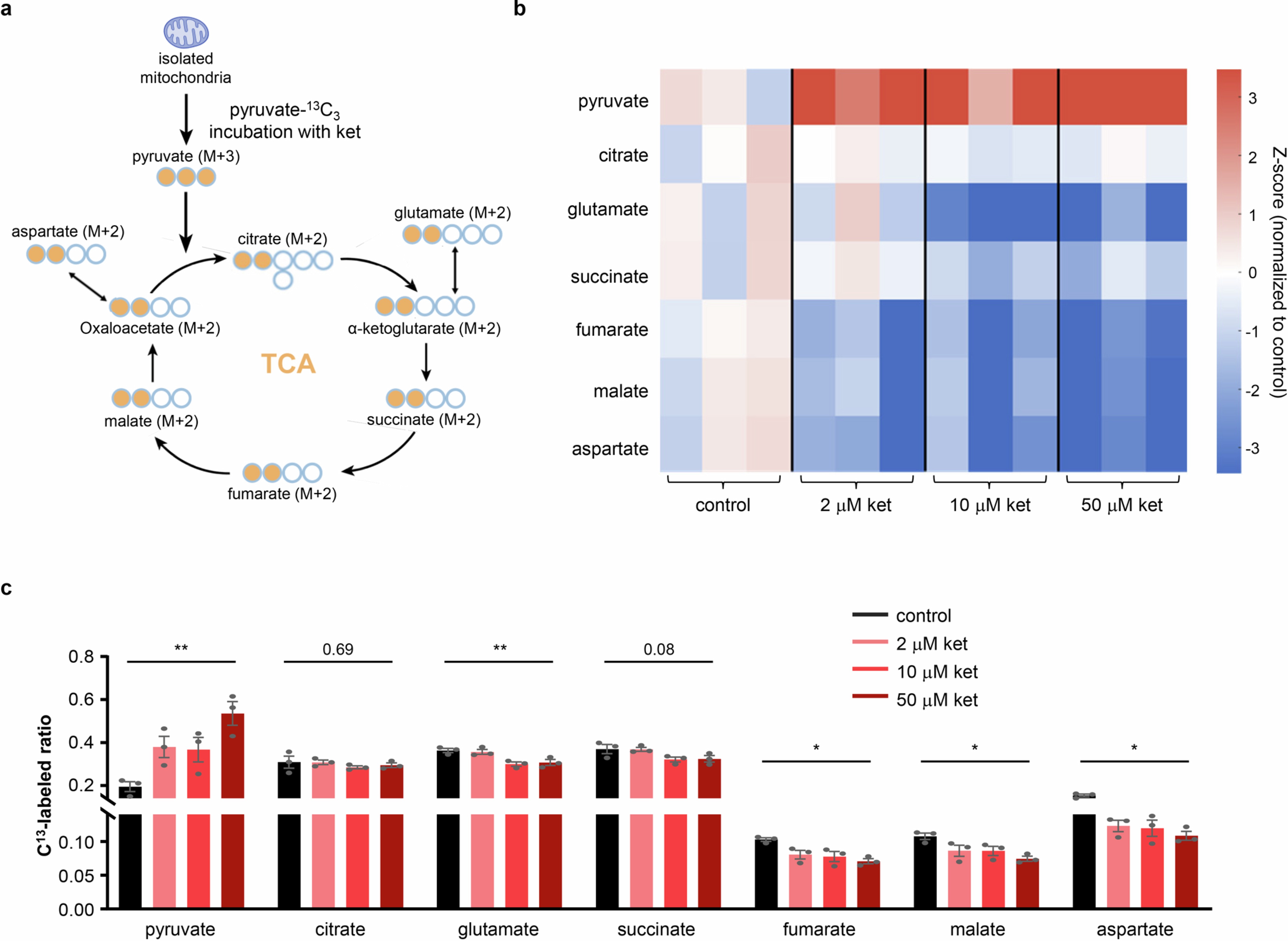
Extended Data Fig. 7: Ketamine directly modulates mitochondrial TCA cycle flux.
From: Adenosine signalling drives antidepressant actions of ketamine and ECT

a, Schematic illustrating the incorporation of ¹³C atoms from pyruvate-13C3 into key tricarboxylic acid (TCA) cycle intermediates. b, Heatmap showing the relative ¹³C-enrichment of TCA cycle metabolites in isolated brain mitochondria incubated with increasing concentrations of ketamine (3 replicates for each concentration). Data are Z-score normalized to the vehicle control group for each metabolite. c, Quantification of ¹³C-labeling for representative TCA cycle intermediates across ketamine concentrations. Data are mean ± s.e.m. (error bars in c). One-way ANOVA was used (*P < 0.05, **P < 0.01). See Supplementary Table 1 for detailed statistics.