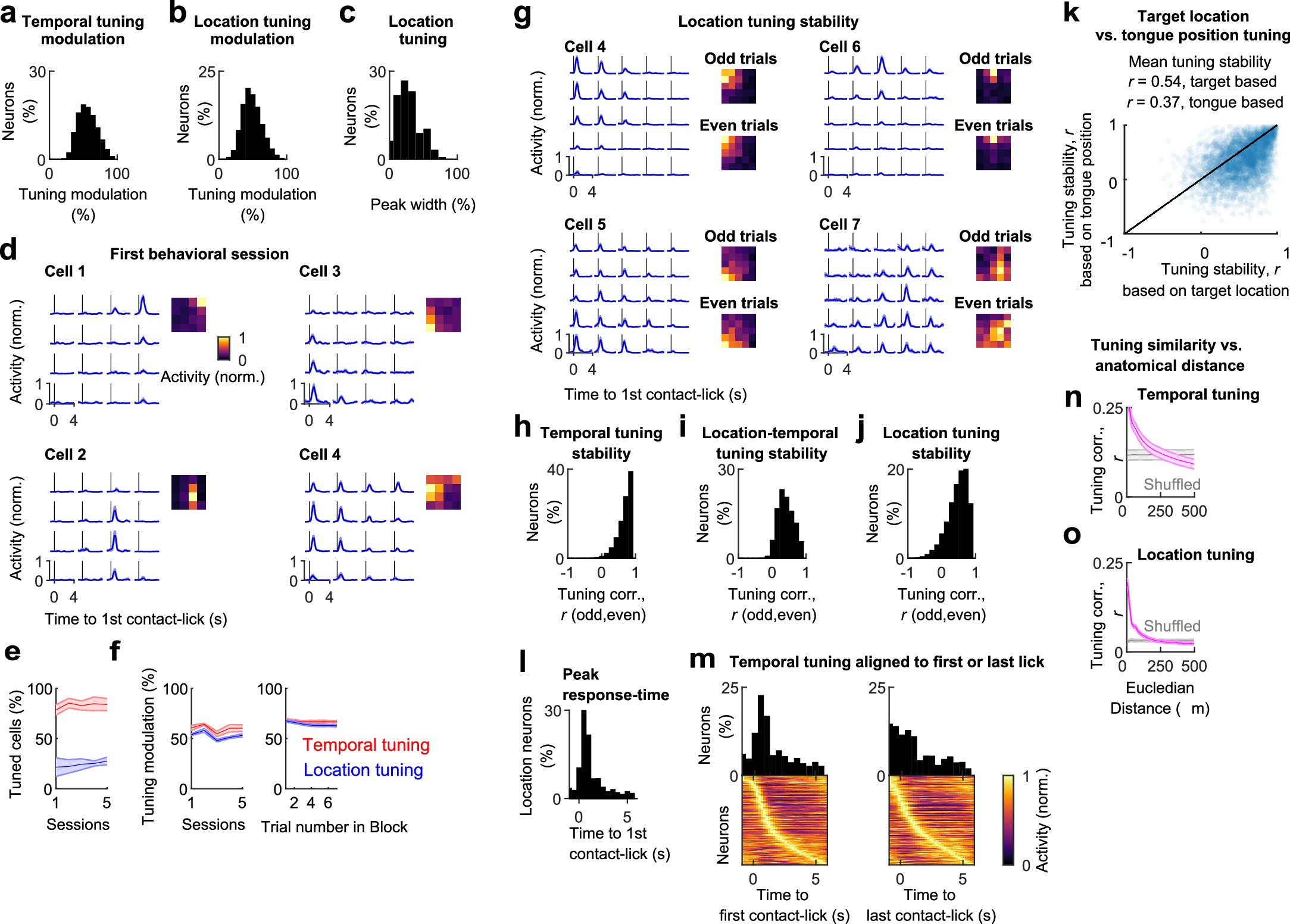
Extended Data Fig. 2: Location-temporal tuning properties.
From: Connectivity underlying motor cortex activity during goal-directed behaviour

a-b, Distribution of temporal tuning modulation (a) and location tuning modulation (b) of all cells with significant tuning based on shuffling (Methods). c, Distribution of peak width of location tuning maps of location-tuned neurons. d, Traces showing trial-averaged responses in each target location (left) and location tuning maps (right) of 4 example cells imaged on the first day of behavior. A 4×4 location grid was used in this experiment. e, Percentage of significantly tuned cells across sessions. Data is displayed as mean ± s.e.m. across mice. f, Tuning modulation across sessions (left) and trial number in block (right). Data is displayed as mean ± s.e.m. across mice (left) or sessions (right). g, Location-temporal tuning of four example cells showing tuning stability. Left, traces showing trial-averaged responses in each target location. Right, location tuning map computed using two non-overlapping sets of trials (odd and even trials). A 5×5 location grid was used in this experiment. h-j, Distribution of stability of temporal tuning (h) and location-temporal tuning (i), and location tuning (j) of tuned cells computed as Pearson correlation (r) between tuning calculated based on odd versus even trials. k, Tuning stability (correlation between tuning maps from odd and even trials) computed based on tongue position versus based on target location. Each dot represents a cell. l, Preferred peak response time of neurons with locational tuning. m, Top, preferred response time of neurons. Bottom, neural activity of all neurons with significant temporal tuning; each row corresponds to the trial-averaged response of one neuron (of 82,148 neurons). Neural responses were aligned to first (left) or last (right) contact lick. n-o, Tuning similarity between pairs of neurons as a function of their anatomical distance for temporal tuning (n) and location tuning (o); displayed as mean ± s.e.m. across sessions.