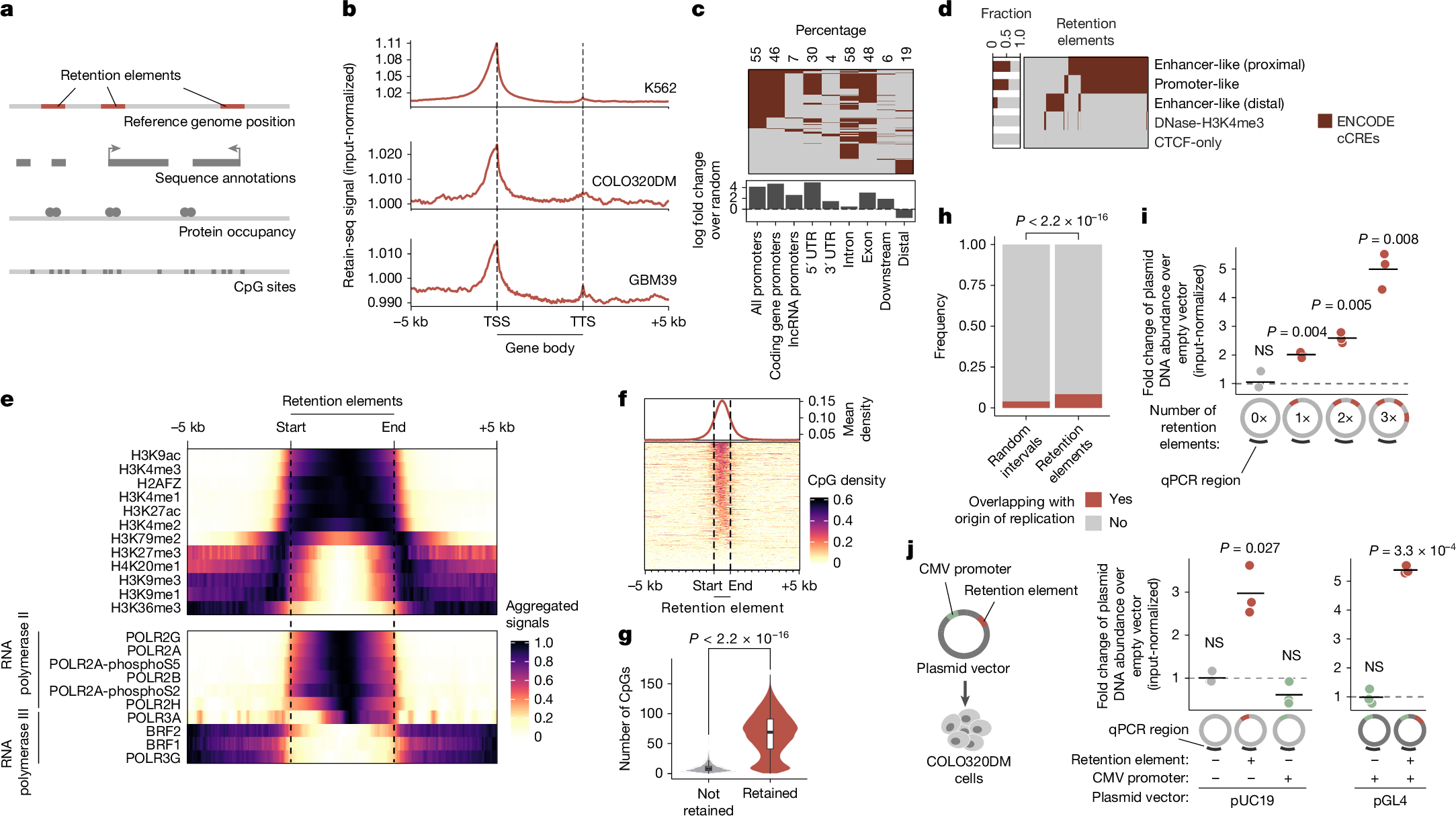
Fig. 2: Sequence features of retention elements.
From: Genetic elements promote retention of extrachromosomal DNA in cancer cells

a, Analyses of sequence features of retention elements. b, Input-normalized Retain-seq signals across annotated gene sequences. TTS, transcription termination site. c, Sequence annotations that overlap with retention elements identified in K562 cells. Percentages represent the proportion of retention elements that overlap with a given annotation class. d, ENCODE candidate cis-regulatory elements (cCREs) that overlap with retention elements identified in K562 cells. Fractions represent the proportion of retention elements that overlap with a given cCRE class. e, ENCODE ChIP–seq signals of the indicated histone marks and RNA polymerases II and III in K562 cells that surround retention elements identified in the same cell line. f, CpG density surrounding the combined set of retention elements. g, Number of CpG sites in genomic bins that overlap with retention elements (n = 18,494) compared with those that do not (n = 2,543,727). Box centre, line median; limits, upper and lower quartiles; whiskers, 1.5× the interquartile range. h, Fraction of origins of replication (identified by SNS-seq in K562 cells) that overlap with retention elements identified in K562 cells and random genomic intervals. i, Retention of plasmids that contain one, two or three copies of a retention element (RE-C; red segments in schematic) in COLO320DM cells, analysed by qPCR. Fold changes were computed using plasmid levels at day 14 after transfection, normalizing to levels at day 2 to adjust for different transfection efficiencies across conditions (three biological replicates). j, Left, schematic of transfection of plasmids with a CMV promoter and/or a retention element (RE-C) into COLO320DM cells. Right, retention of plasmids that contain a CMV promoter and/or a retention element in COLO320DM cells, assessed by qPCR (three biological replicates). Data for two different plasmid backbones, pUC19 and pGL4, are shown. P values were computed using two-sided Wilcoxon rank-sum tests (g), one-sided hypergeometric tests (h) or one-sided t-tests (i,j). NS, not significant.