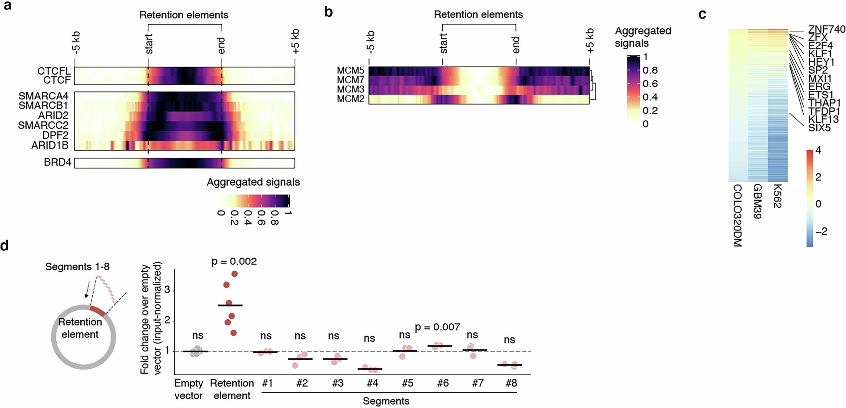
Extended Data Fig. 5: Additional sequence features of retention elements.
From: Genetic elements promote retention of extrachromosomal DNA in cancer cells

(a) ENCODE ChIP-seq signals of the indicated proteins in K562 cells surrounding retention elements identified in the same cell line. (b) ENCODE ChIP-seq signals of components of the replication licensing complex in K562 cells surrounding retention elements identified in the same cell line. (c) Motif enrichment (log2 fold change) of transcription factor motifs in retention element intervals identified in COLO320DM, GBM39, and K562 cells relative to random genomic intervals. (d) Episomal retention of plasmids containing 8 overlapping 500-bp tiles of a retention element (RE-C) in COLO320DM cells measured by quantitative PCR (six biological replicates for empty vector and retention element conditions, three for others). P-values computed by one-sided t-test.