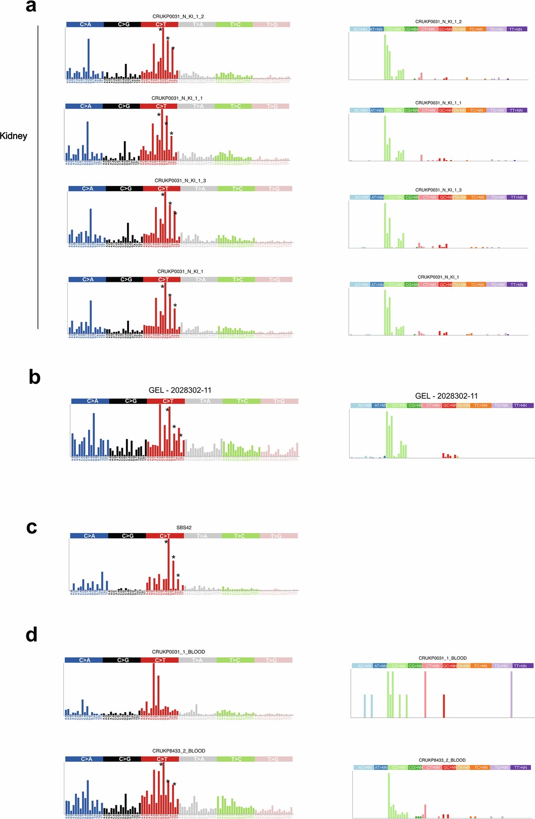
Extended Data Fig. 6
From: Somatic evolution following cancer treatment in normal tissue

A. Single-base substitution profiles from 4 kidney samples from CRUKP0031, next to the corresponding double-base substitution (DBS) signature profiles. The defining mutational peaks of the SBS42 signature are highlighted as ‘*’ B. Mutational spectra of a Genomics England Cohort patient (GEL-2028302-11) diagnosed with kidney cancer, harbouring a cosine similarity >0.9 to the normal kidney samples from CRUKP0031. C. SBS42, related to haloalkane exposure. D. Top, the blood profile of CRUKP0031, revealing a clear cisplatin contribution. At right, the corresponding DBS pattern. Bottom, the blood profile of CRUKP8433. At right, the corresponding DBS pattern.