Fig. 3: Treatment-related mutational signatures in normal tissues.
From: Somatic evolution following cancer treatment in normal tissue

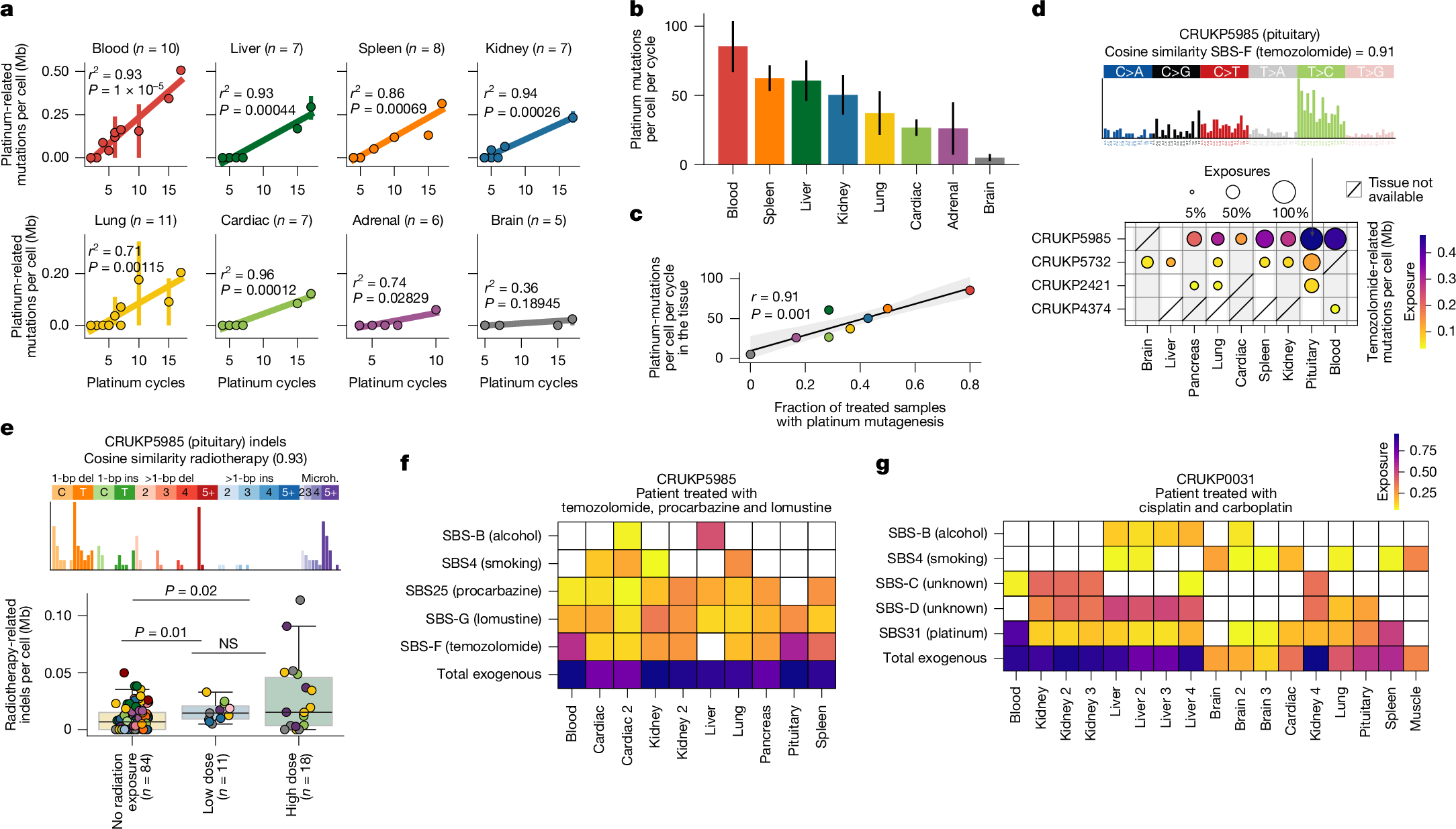
a, Correlation between number of platinum cycles and estimated platinum-related mutations per cell (SBS31 and 35), assessed using robust linear models. When multiple samples from the same patient are present, the median is used and the vertical line connects the minimum and maximum values. b, Estimated number of platinum-related mutations per genome per cell per platinum treatment cycle in a given tissue. Lines represent the 95% confidence intervals. c, Pearson correlation between the number of platinum-related mutations induced per cycle in the tissue and the fraction of treated samples with platinum mutagenesis detected. d, Trinucleotide context mutational profile plot for representative pituitary sample treated with temozolomide (top) and heat map showing number of SBS-F related mutations in each tissue treated with temozolomide in four patients (bottom). Only tissues that were sequenced in at least two samples are represented in the heat map. e, Association between indel signature ID-E and radiation treatment. Significance assessed using Mann–Whitney U test. Del, deletions; ins, insertions; microh., microhomology mutations. NS, not significant. f, Fraction of mutations linked to distinct exogenous mutational processes across CRUKP5985 samples. g, Fraction of mutations linked to distinct exogenous mutational processes across CRUKP0031 samples.