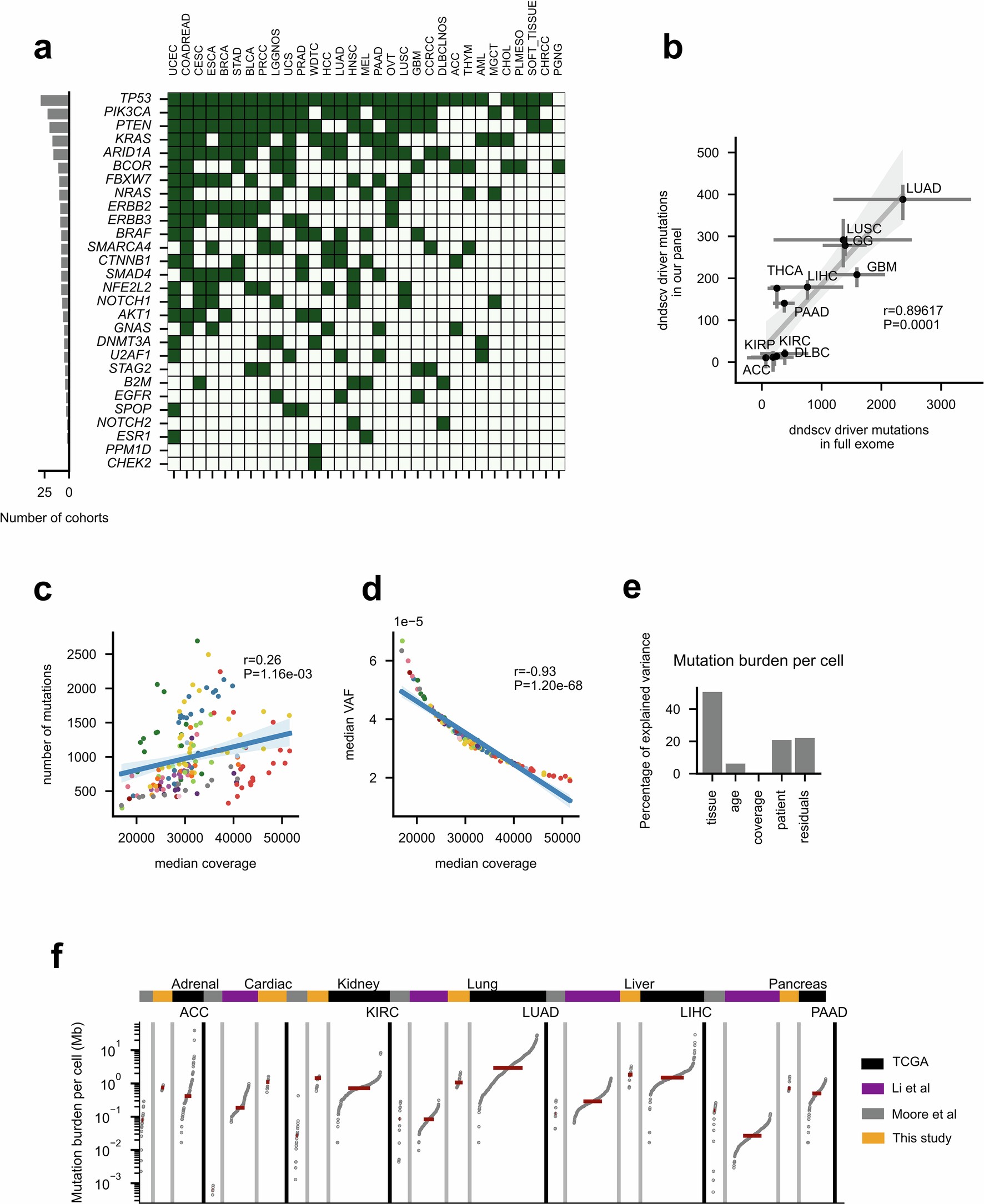
Extended Data Fig. 2
From: Somatic evolution following cancer treatment in normal tissue

A. Rows represent the genes selected in our panel, and columns represent tumour cohorts within the IntoGen database14. Dark green shows that the gene is under positive selection in the respective cohort. B. Correlation (n = 9) between the global dNdScv ratios in TCGA tumours limiting the observed mutations to our designed panel (y axis) and the full exome (x axis). Vertical and horizontal lines represent the respective confidence intervals. The matched normal-tumours are: ‘’LGG, GBM”:Brain, “PAAD”:Pancreas, “KIRC, KIRP”:Kidney, “LICH”:Liver, “ACC”:Adrenal, ‘THCA’:Thyroid, “LUAD,LUSC”:’Lung’, ‘DLBC’:Blood. C. Correlation between the number of mutations and the median duplex coverage. Each dot represents a sample, colored by each tissue type (legend in Fig. 1). D. Correlation between the median VAF of the observed mutations in each sample and the respective median coverage. Each dot represents a sample, colored by each tissue type (legend in Fig. 1). E. Barplot representing how much tissue, patient, age, coverage and the residuals explain, in percentage, the median mutation burden per cell, using a linear model. F. Distribution of mutation burden per Mb per cell across different tumour types from TCGA (Adrenocortical carcinoma (ACC), Kidney renal clear cell carcinoma (KIRC), Lung adenocarcinoma (LUAD), Liver Hepatocelular carcinoma (LIHC), Pancreatic adenocarcinoma (PAAD, black rectangle) compared to the corresponding normal tissue across different projects (this study, Moore et al.4, Li et al.3). PAAD is compared to normal pancreas, LIHC is compared to liver, LUAD is compared to Lung, KIRC to kidney, ACC to adrenal. Cardiac tissue is also represented without a match tumour type. Red horizontal line represents the median mutation burden.