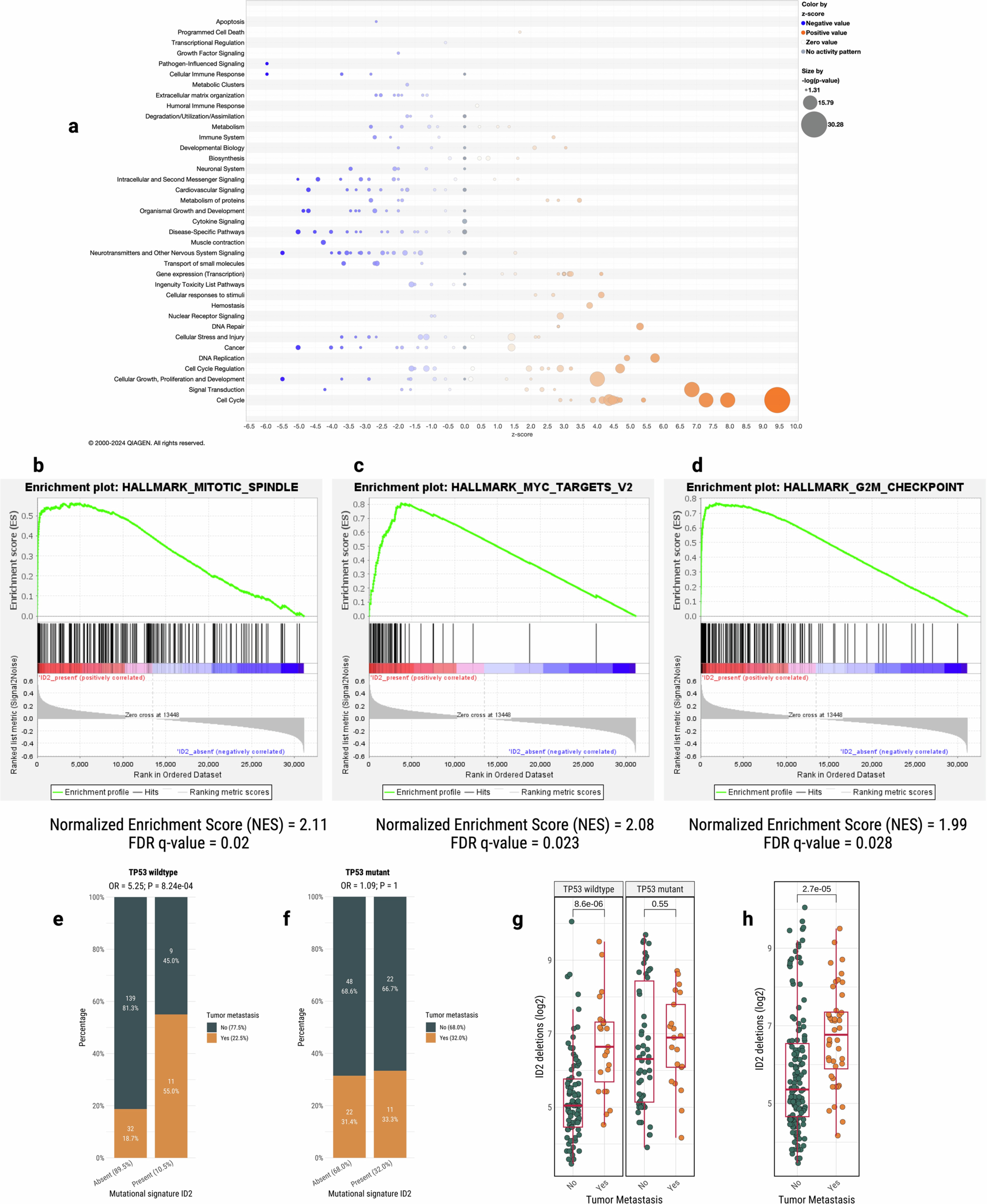
Extended Data Fig. 6: Association between tumours with mutational signature ID2 and increased tumour proliferation.
From: Uncovering the role of LINE-1 in the evolution of lung adenocarcinoma

a, Ingenuity pathway analysis (IPA) of differentially expressed genes in tumours with and without mutational signature ID2. The x-axis represents the Z-score, and the y-axis indicates the corresponding canonical pathways. Suppressed pathways are shown in blue, while activated pathways are shown in orange. Circle size reflects the level of significance. b–d, Gene set enrichment analysis (GSEA) highlights key proliferation-related pathways significantly associated with tumours harbouring mutational signature ID2, including hallmark mitotic spindle (b), hallmark MYC targets V2 (c), and hallmark G2M checkpoint (d). The normalized enrichment score (NES) and FDR-adjusted q-value are displayed at the bottom of each GSEA plot. e,f, Enrichment of tumour metastasis in tumours with mutational signature ID2, stratified by TP53 mutation status. Odds ratios and p-values from the Fisher’s exact test are shown above the plot. g,h, Comparison of ID2 deletion burden between tumours with and without metastasis, stratified by TP53 mutation status (g) or across all tumours (n = 294) (h). All box plots show the median (centre line), IQR (box), and whiskers extending to 1.5× the IQR by default in ggplot2. The P-values derived from the two-sided Wilcoxon rank-sum test are shown above the box plots.