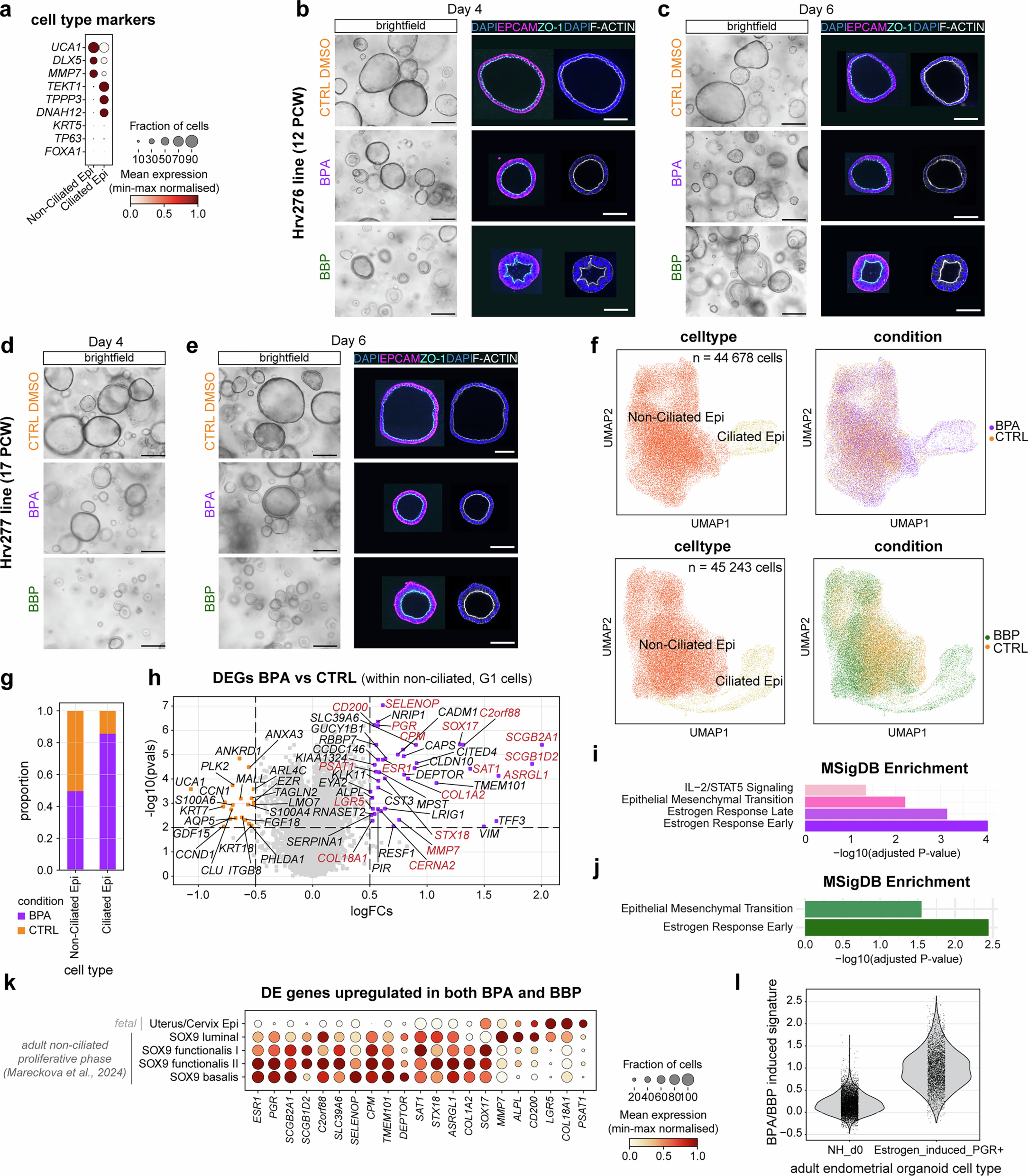
Extended Data Fig. 10: Exposure of fetal-derived uterine epithelial organoids to endocrine disrupting chemicals.
From: Spatiotemporal cellular map of the developing human reproductive tract

a, Dot plot showing the log-transformed, variance-scaled expression of uterine, ciliated, and cervicovaginal epithelial markers (x-axis) in the non-ciliated and ciliated cells of the control organoids (y-axis). b, (left) Bright-field microscopy images of uterine epithelial organoids derived from a 12 PCW female sample at day 4 following exposure to BPA, BBP, or vehicle control (DMSO). Scale bar: 250 μm. (right) Immunofluorescence staining of representative organoids from the same experimental conditions for EPCAM (magenta, epithelial cell marker), ZO-1 (cyan, tight junction protein indicating apico-basal polarity), and F-actin (white, cytoskeletal filament) (n = 2 biologically independent samples). Scale bar: 100 μm. c, Same as b, but for the 12 PCW-derived organoid line at day 6 following exposure to BPA, BBP, or vehicle control (DMSO) (n = 2 biologically independent samples). Scale bar: 250 μm for brightfield and 100 μm for immunofluorescence. d, Bright-field microscopy images of uterine epithelial organoids derived from a 17 PCW female sample at day 4 following exposure to BPA, BBP, or vehicle control (DMSO) (n = 2 biologically independent samples). Scale bar: 250 μm. e, Same as b, but for the 17 PCW-derived organoid line at day 6 following exposure to BPA, BBP, or vehicle control (DMSO) (n = 2 biologically independent samples). Scale bar: 250 μm for brightfield and 100 μm for immunofluorescence. f, (top) Batch-corrected Uniform Manifold Approximation and Projection (UMAP) embedding of control and BPA-exposed organoids derived from 12 and 17 PCW samples profiled with scRNA-seq (n = 44,678 cells) coloured by cell type and condition. (bottom) UMAP embedding of control and BBP-exposed organoids derived from 12 and 17 PCW samples profiled with scRNA-seq (n = 45,243 cells) coloured by cell type and condition. g, Bar plot showing the proportion of ciliated and non-ciliated cells in control (n = 21,909 cells) and BPA-exposed (n = 22,769 cells) fetal-derived uterine epithelial organoids. h, Volcano plot showing the log fold-change (x-axis) and adjusted p-value (y-axis) of the differential expression test (adjusted p-value = 0.05, |logFC| > 0.5) between differentially abundant neighbourhoods in the BPA exposed condition and all other neighbourhoods. Genes colored in red are also upregulated by BBP. i, Gene Set Enrichment Analysis of the upregulated genes upon BPA exposure. j, Gene Set Enrichment Analysis of the upregulated genes upon BBP exposure. k, Dot plot showing the variance-scaled, log-transformed expression of the genes (x-axis) which are upregulated by both BPA and BBP in non-ciliated cells (y-axis) in in vivo fetal uterine epithelium and adult uterine epithelium in the proliferative phase of the menstrual cycle104. l, Violin plot showing the combined expression of genes upregulated by both BPA and BBP identified in fetal-derived uterine organoids in the adult endometrial organoids before (NH_d0) and after (Estrogen_induced_PGR+) the addition of estrogen in the media.