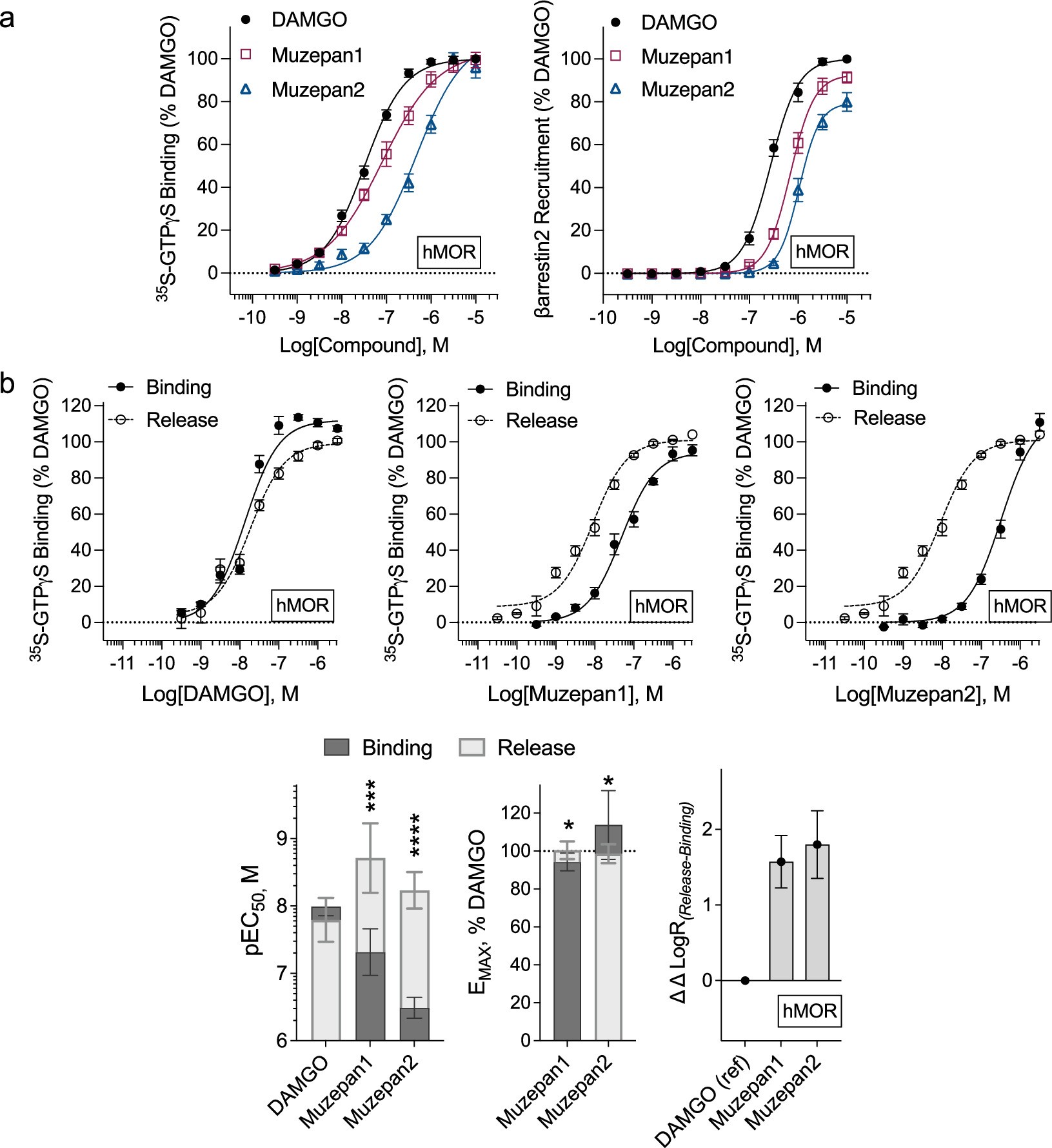
Extended Data Fig. 3: Characterization of agonists at the human MOR.
From: GTP release-selective agonists prolong opioid analgesic efficacy

a. Determination of GTPγS binding in CHO-K1 cells expressing human MOR and βarrestin2 recruitment to the human MOR in U2OS PathHunter® cells from Millipore. See Extended Data Table 2 for EC50, Emax and ΔΔlogR values with n. b. Comparison of GTP binding and release following sodium free loading of 35S-GTP binding in hMOR CHO cell membranes with graphic presentation of the mean of the pEC50 and Emax from individual experiments with 95% CI. The mean of the ΔΔlogR with 95% CI is presented and determined by comparing ΔlogR values from binding and release using an upaired, two-tailed t-test. See Extended Data Table 3 for EC50, Emax and presentation of ΔΔlogR with n.