Fig. 4: Genetic determinants of somatic expansion of common AAAG repeats in blood.
From: Insights into DNA repeat expansions among 900,000 biobank participants

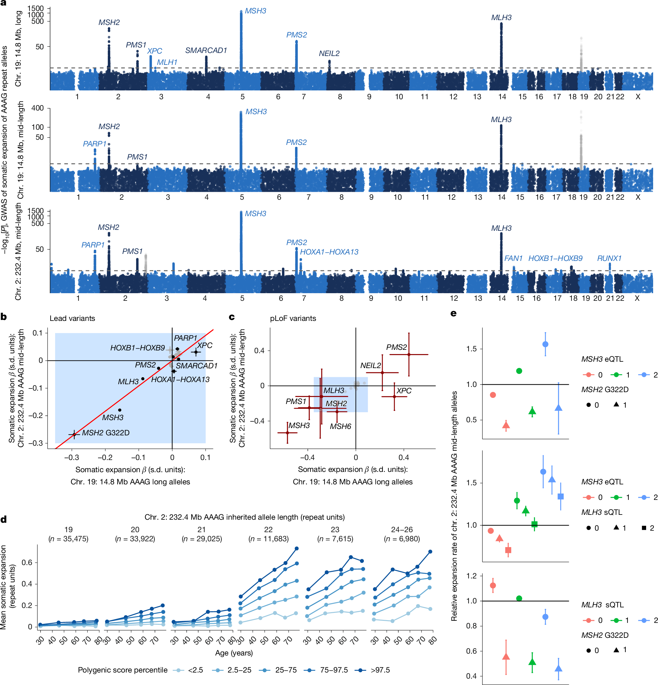
a, Genome-wide associations with blood-instability of long chromosome 19: 14.8 Mb AAAG repeat alleles (top; UKB), mid-length chromosome 19: 14.8 Mb AAAG repeats (middle; UKB + AoU meta-analysis) and mid-length chromosome 2: 232.4 Mb AAAG repeats (bottom; UKB + AoU). Associations of variants proximal to the repeat loci are shown in grey as they could reflect imperfect control for lengths of inherited alleles. b, Comparison of effect sizes for blood instability of mid-length chromosome 2: 232.4 Mb AAAG repeats versus long chromosome 19: 14.8 Mb AAAG repeats for index variants from the common-variant GWAS (that is, lead associations with MAF > 1%). Black dots correspond to labelled loci. c, Analogous comparison for rare pLoF variants in the UKB. The blue shaded rectangle and grey dots within it correspond to effect size range and common-variant associations shown in b. d, The mean level of somatic expansion of mid-length chromosome 2: 232.4 Mb AAAG repeat alleles (that is, the average increase in repeat length across spanning reads) observed in AoU participants who inherited one allele of the indicated length (19, 20, 21, 22, 23, 24, 25 or 26 repeat units). Plots were stratified by age and by polygenic score for somatic expansion (using a model that was fit on UKB data). e, The relative expansion rates of mid-length chromosome 2: 232.4 Mb AAAG repeats in subsets of AoU participants with different pairwise combinations of three modifier genotypes: the lead MSH3 eQTL (chromosome 5: 80632699T>C), the MSH2 G322D missense SNP (chromosome 2: 47416318G>A) and a top MLH3 splicing QTL (chromosome 14: 75002247G>C). The error bars show the 95% CIs. Sample sizes are provided in Supplementary Data 5.