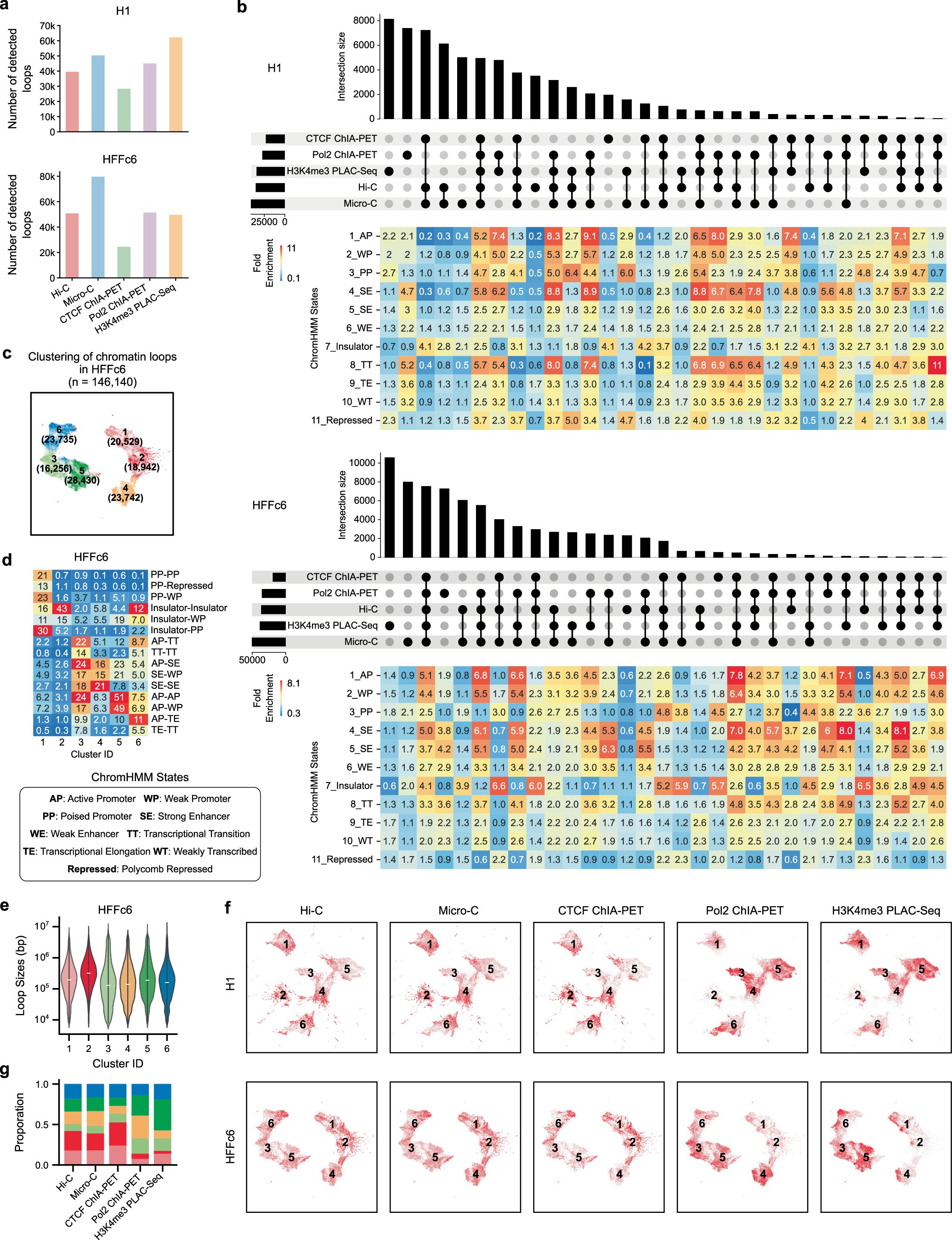
Extended Data Fig. 3: Cross-platform comparisons of chromatin loops.
From: An integrated view of the structure and function of the human 4D nucleome

a. Number of chromatin loops detected by each platform in each cell line. b. Cross-platform comparison of loop anchors in each cell line. For each cell line, the top UpSet plot summarizes the overlap of loop anchors detected by different platforms, and the bottom heatmap shows the fold enrichment of ChromHMM states for each anchor category defined in the UpSet plot. c. UMAP projection and clustering of 146,140 union loops in HFFc6 based on the ChromHMM state composition at loop anchors. Cluster IDs and loop counts are labelled on the UMAP. d. Fold enrichment of the top three chromatin state pairs for each cluster in HFFc6. e. Violin plots showing the loop size distribution across clusters in HFFc6. Within each violin, the black dot represents the median, and the vertical line represents 1.5 times the interquartile range. The number of loops (n) in each cluster is indicated on the UMAP in panel c. f. UMAP projection of chromatin loops, with loops detected by each indicated platform highlighted in red in separate columns. g. Cluster composition of loops detected by each platform in HFFc6. Colours match those used in panel e.