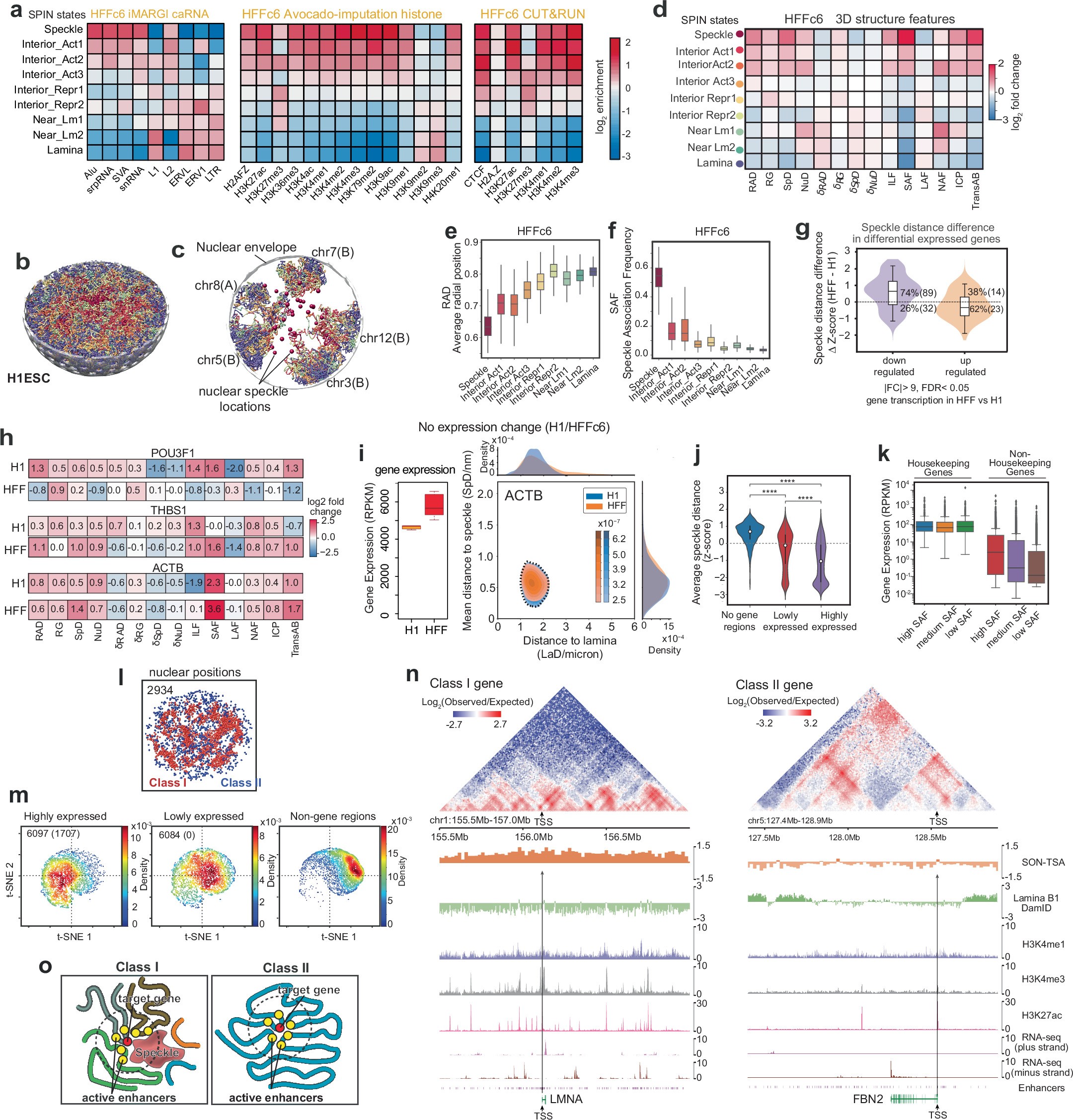
Extended Data Fig. 6: 3D Structure-function relationship and its cell-to-cell variability.
From: An integrated view of the structure and function of the human 4D nucleome

a. SPIN states define spatial genome compartments. Heatmaps show enrichment of caRNAs and histone marks (columns) across SPIN states (rows) in HFFc6. Fold-change is calculated as the ratio of observed signals over genome-wide expectation. b. Single-cell genome structure of H1 with regions coloured by SPIN state. c. Slice of the structure in (a) showing a subset of chromosomes and predicted speckle locations (red spheres). d. Log2-enrichment of structural features across SPIN states from model populations over genome-wide expectation. Structure features as defined in Fig. 4f. e. Box plots of average radial positions of chromatin by SPIN state in HFFc6. Box plots show median (centre line), interquartile range (IQR; box), and whiskers extending 1.5×IQR (n = 7 H1, 5 HFFc6). f. Box plots of speckle association frequencies (SAF) by SPIN state in HFFc6. Box plots as in (e). g. Violin plots of speckle distance z-score differences (HFFc6 - H1) for genes with significant changes in expression (| log2 fold-change | > 9, FDR < 0.05). The percentages and numbers in brackets indicate the fraction and number of genes with significantly increased (top) or decreased (bottom) speckle-distance z-scores in HFFc6 relative to H1 (FDR 0.05). Box plots within the violin show the median (centre line), interquartile range (box), and whiskers extending to 1.5X the interquartile range (n = 121, 37 for down-regulated and up-regulated genes). h. Log2-fold enrichment of 14 structural features for POU3F1, THBS1 and ACTB genes in H1 and HFFc6. i. (left) ACTB gene expression in H1 and HFFc6. (Right) Joint nearest speckle and lamina distance distribution for ACTB in 1,000 single-cell models. Box plots show the median (centre line), interquartile range (box), and whiskers extending to 1.5X the interquartile range (n = 7 H1, 5 HFF). j. Speckle distance (SpD) distributions of genes across gene expression categories in HFFc6. Within each violin, the white dot represents the median, and the vertical black line represents interquartile range. Pairwise group differences were assessed using two-sided independent-samples t-tests (Student’s t-test; no multiple-testing correction applied). Significance is indicated as ns (p > 0.05), * (p ≤ 0.05), ** (p ≤ 0.01), *** (p ≤ 0.001), and **** (p ≤ 0.0001). k. Gene expression distributions for housekeeping vs. non-housekeeping genes stratified by SAF. Box plots show the median (centre line), interquartile range (box), and whiskers extending to the minimum and maximum data points within 1.5X the interquartile range; individual points represent outliers. l. Representative HFFc6 genome structure with Class I (red) and Class II (blue) highly expressed genes. A representative single 3D genome structure of HFFc6 showing the locations of all highly expressed class I genes (red) and class II genes (blue). m. t-SNE of TSS-containing regions based on 3D structure features for 25% highest and lowest expressed genes and gene-less regions in HFFc6. Counts of total (and housekeeping) genes are indicated. n. Local genome architecture near TSS of Class I gene LMNA and Class II gene FBN2. Tracks (top to bottom): Hi-C (10 kb bins, KR norm. O/E), SON-TSA-seq, Lamina B1 DamID, H3K4me1, H3K4me3, H3K27ac, plus/minus strand RNA-seq. o. Schematic illustration explaining reduced long-range contact contributions for Class I vs. increased long-range interactions for Class II genes.