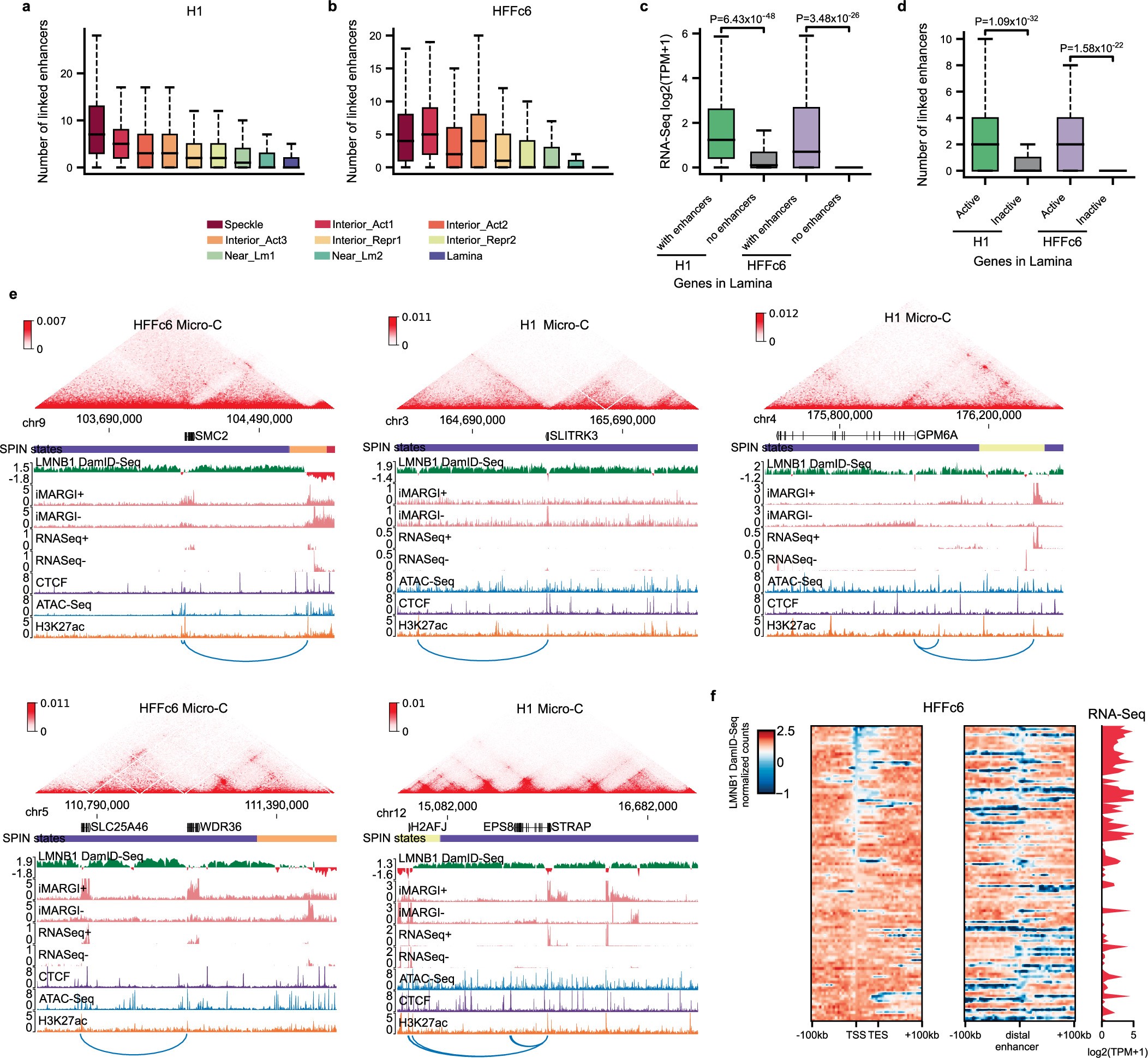
Extended Data Fig. 8: Enhancer-promoter loops within the nuclear lamina and their relationship to gene regulation.
From: An integrated view of the structure and function of the human 4D nucleome

All boxplots in this figure follow the same format: the centre line indicates the median, the box limits represent the upper and lower quartiles, and the whiskers extend to 1.5 times the interquartile range. P values were calculated using a two-sided Mann-Whitney U test. a,b. Distributions of the number of interacting enhancers for genes in different SPIN states in H1 (a) and HFFc6 (b). The number of genes in each group (from left to right) is 5,092, 2,626, 2,966, 1,769, 1,743, 2,450, 975, 928, and 965 for H1, and 5,250, 1,770, 4,521, 1,792, 1,540, 3,145, 303, 714, and 479 for HFFc6, respectively. c. Comparison of transcription levels between genes with or without interacting enhancers in the Lamina SPIN state. The number of genes with and without interacting enhancers is 421 and 544 in H1, and 108 and 371 in HFFc6, respectively. d. Comparison of the number of linked enhancers between active and inactive genes in the Lamina SPIN state. The number of active and inactive genes is 337 and 628 in H1, and 74 and 405 in HFFc6, respectively. e. Example genome browser views showing that expressed genes and their interacting enhancers are often synergistically looped out of the nuclear lamina to facilitate gene regulation. Blue arcs represent chromatin loops linking the gene at the centre of each region to distal enhancers. f. Lamin-B1 DamID-seq signals surrounding lamina-associated genes and their interacting enhancers in HFFc6. TSS, transcription start site; TES, transcription end site; TPM, transcripts per kilobase million.