Fig. 3: Cross-platform loop comparisons in the H1 cell line.
From: An integrated view of the structure and function of the human 4D nucleome

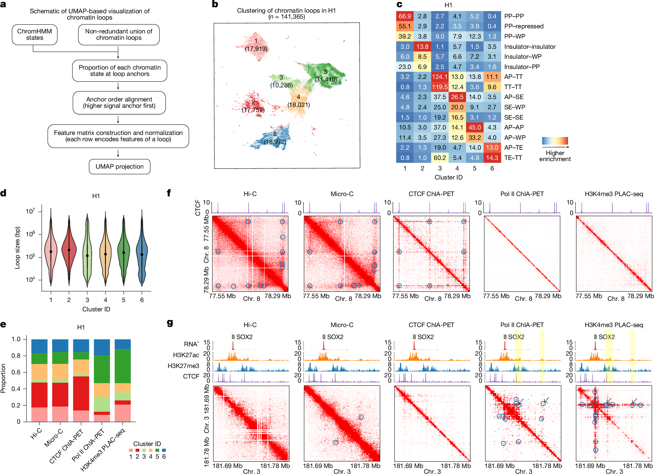
a, Schematic of the construction of the feature matrix used for UMAP projection of chromatin loops. b, UMAP projection and clustering of 141,365 union loops in H1 cells, based on the ChromHMM state composition at their loop anchors. Cluster IDs and the number of loops per cluster are labelled on the UMAP. c, Fold enrichment of state pairs in each cluster. ChromHMM States: AP, active promoter; WP, weak promoter; TE, transcriptional elongation; TT, transcriptional transition; SE, strong enhancer; PP, poised promoter; repressed, polycomb repressed. d, The size distribution (genomic distance between loop anchors) of chromatin loops in each cluster. Within each violin, the black dot represents the median, and the vertical line represents 1.5 × the interquartile range (IQR). The number of loops (n) in each cluster is indicated on the UMAP in b. e, The cluster composition of loops detected by each platform. f, Example illustrating differences among platforms in detecting insulator-related loops. Contact maps are plotted at 5-kb resolution, with loops detected by each platform marked by blue circles. g, Example illustrating differences among platforms in detecting transcription-related loops. Contact maps are plotted at 1-kb resolution; loops detected by each platform are marked by blue circles. Loops linking the SOX2 gene to distal enhancers are indicated by black arrows, and the interacting enhancers are highlighted with yellow shading.