Fig. 4: 3D structure–function relationship and its cell-to-cell variability.
From: An integrated view of the structure and function of the human 4D nucleome

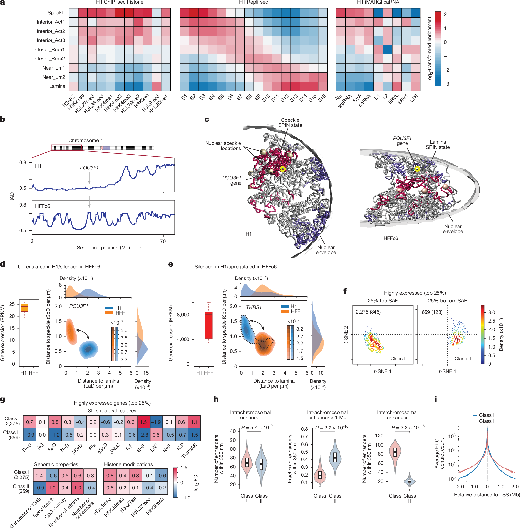
a, SPIN states define spatial genome compartments. The heat maps show enrichment of histone marks, Repli-seq and caRNAs (columns) across SPIN states (rows) in H1 cells. The fold change shows the ratio of observed signals over the genome-wide expectation. b, The average radial positions for a chromosome 1 segment in H1 (top) and HFFc6 (bottom) cells. c, Representative single-cell 3D structures of chromosome 1 in H1 (left) and HFFc6 (right) cells. The yellow circles mark POU3F1 loci; red and blue shading denotes chromatin in speckle- and lamina-associated SPIN states; spheres indicate predicted speckles. d, POU3F1 expression (RNA-seq) in H1 and HFFc6 cells (left). Right, the joint distribution of the nearest speckle/lamina distances of POU3F1 across 1,000 structures. The box plot shows the median (centre line), IQR (box) and the whiskers extend to 1.5 × IQR. n = 7 (H1) and 5 (HFF). e, The same as in d but for THBS1. f, t-Distributed stochastic neighbour embedding (t-SNE) of transcription start site (TSS)-containing regions for the top 25% expressed genes, based on 3D-structure features, separated by genome-wide top (left) and bottom (right) quartiles of SAF. g, The log2-transformed fold enrichment of 14 structural features for highly expressed class I and II genes (top): radial position (RAD, 1 − norm); chromatin decondensation (RG, ±500 kb); distance to nearest speckle/nucleolus (SpD/NuD); interior localization probability (ILF); speckle, lamina and nucleolus association frequencies (SAF, lamina association frequency (LAF) and nucleolus association frequency (NAF)); interchromosomal interaction probability (ICP), trans A/B ratio (TransAB), cell-to-cell variability (δRAD, δRG, δSpd and δNuD). Bottom, log2 enrichment of genomic features (within 200-kb bin) and histone marks (±10 kb from TSS). h, Spatial enhancer count within 350 nm from TSS for class I and II genes: intrachromosomal (left), ultra-long-range >1 Mb (middle) and interchromosomal (right). The box plots are as described in d. n = 2,275 (class I) and 659 (class II). P values were calculated using two-sided Mann–Whitney U-tests with no adjustment for multiple comparisons. i, Pile-up Hi-C contact frequencies (10-kb bins) centred on TSS of class I and II genes showing mean contact decay with sequence distance.