Fig. 6: Associations between enhancer–promoter loops and gene regulation.
From: An integrated view of the structure and function of the human 4D nucleome

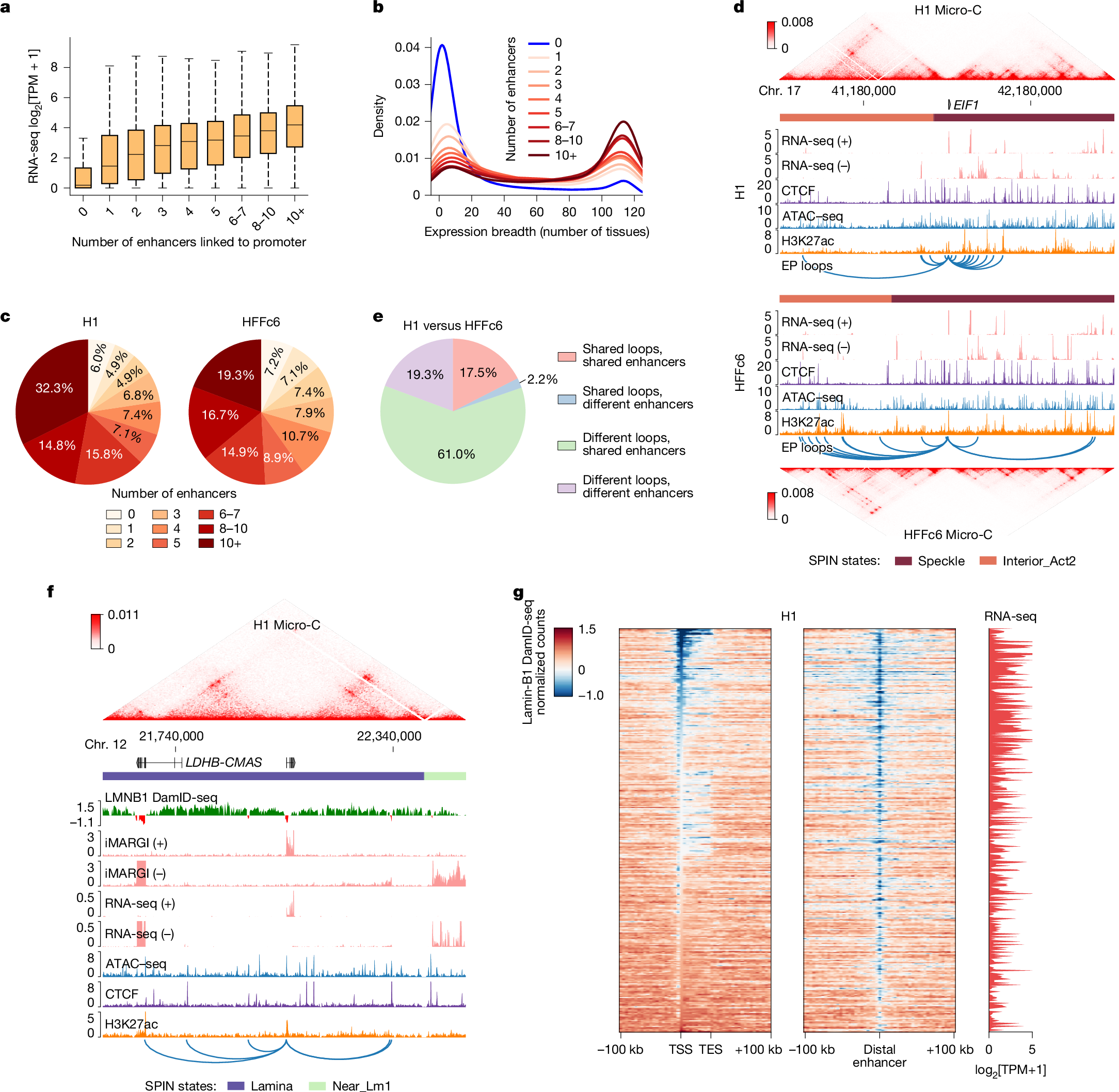
a, Gene transcription levels versus the number of interacting enhancers in H1 cells. In each box plot, the centre line indicates the median, the box limits represent the upper and lower quartiles, and the whiskers extend to 1.5 × IQR. The number of genes for each group (from left to right) is 5,328, 1,696, 1,540, 1,506, 1,342, 1,195, 1,981, 2,004 and 3,056, respectively. b, Expression breadth (that is, the number of tissues in which a gene is expressed) for genes with different numbers of interacting enhancers in H1 cells. c, The percentage of housekeeping genes with different numbers of interacting enhancers (HRT Atlas v1.0). d, Genome browser view of the region surrounding the housekeeping gene EIF1. The blue arcs represent chromatin loops linking the EIF1 promoter with distal enhancers. e, Dynamics of chromatin loops linking housekeeping gene promoters and distal enhancers between H1 cells and HFFc6. f, Genome browser view of the CMAS locus in H1 cells. g, Lamin-B1 DamID-seq signals surrounding lamina-associated genes and their interacting enhancers in H1 cells. TES, transcription end site.