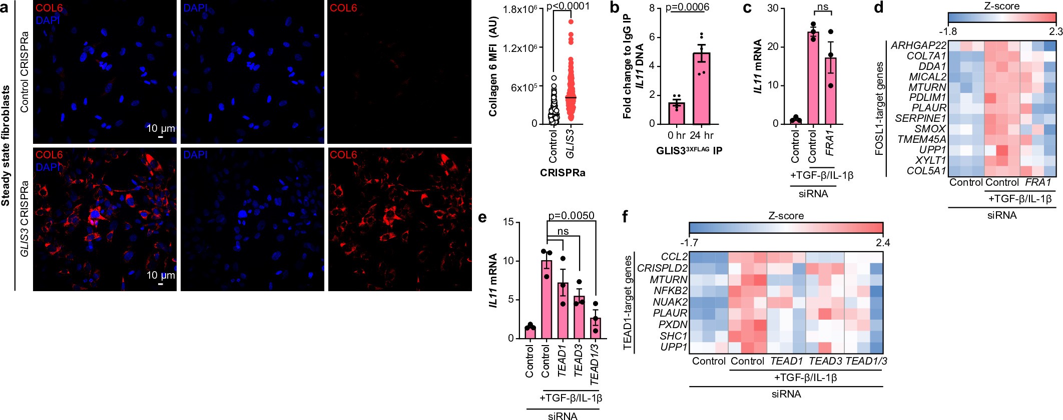
Extended Data Fig. 7: GLIS3 increases in the nucleus to regulate transcriptional control of the IAF gene program.
From: Bidirectional CRISPR screens decode a GLIS3-dependent fibrotic cell circuit

(a) Left: immunofluorescence of control or GLIS3 CRISPRa fibroblasts at steady state, stained for COL6 and DAPI (nuclei). Right: COL6 MFI quantification. Lines represent the median. Two-tailed Mann–Whitney U test. Control, n = 244; GLIS3 CRISPRa, n = 198 individual cells. (b) ChIP-qPCR of IL11 DNA in GLIS33XFLAG knock-in fibroblasts stimulated with TGF-β and IL-1β (10 ng/mL, 24 h). Unpaired Student’s t-test (two-sided). n = 5 cell lines per condition. (c) qPCR measurement of IL11 in IL11mNG fibroblasts treated with scrambled control or FRA1 siRNA stimulated with TGF-β and IL-1β (10 ng/mL, 24 h), normalized to HPRT. Two-way ANOVA with Tukey’s multiple-comparisons test. n = 3 cell lines per condition. (d) Z-score heatmap for relative fold change in gene expression for FOSL1 targets after stimulation of control or FRA1 knockdown fibroblasts with TGF-β and IL-1β (10 ng/mL, 24 h) against control non-stimulated fibroblasts, normalized to HPRT. n = 3 cell lines per condition. (e) qPCR of IL11 in IL11mNG fibroblasts treated with scrambled control or TEAD1, TEAD3, or dual TEAD1 and TEAD3 siRNA stimulated for TGF-β and IL-1β (10 ng/mL, 24 h), normalized to HPRT. Two-way ANOVA with Tukey’s multiple-comparisons test. n = 3 cell lines per condition. (f) Z-score heatmap for relative fold change in gene expression for TEAD1 targets after stimulation of control or TEAD1, TEAD3, or dual TEAD1 and TEAD3 knockdown fibroblasts with TGF-β and IL-1β (10 ng/mL, 24 h) against control non-stimulated fibroblasts, normalized to HPRT. n = 3 cell lines per condition. Statistics are on distinct biological replicates and error bars are the mean ± s.e.m. ns, not significant.