Fig. 3: Genome-wide CRISPR screens identify novel IAF determinants.
From: Bidirectional CRISPR screens decode a GLIS3-dependent fibrotic cell circuit

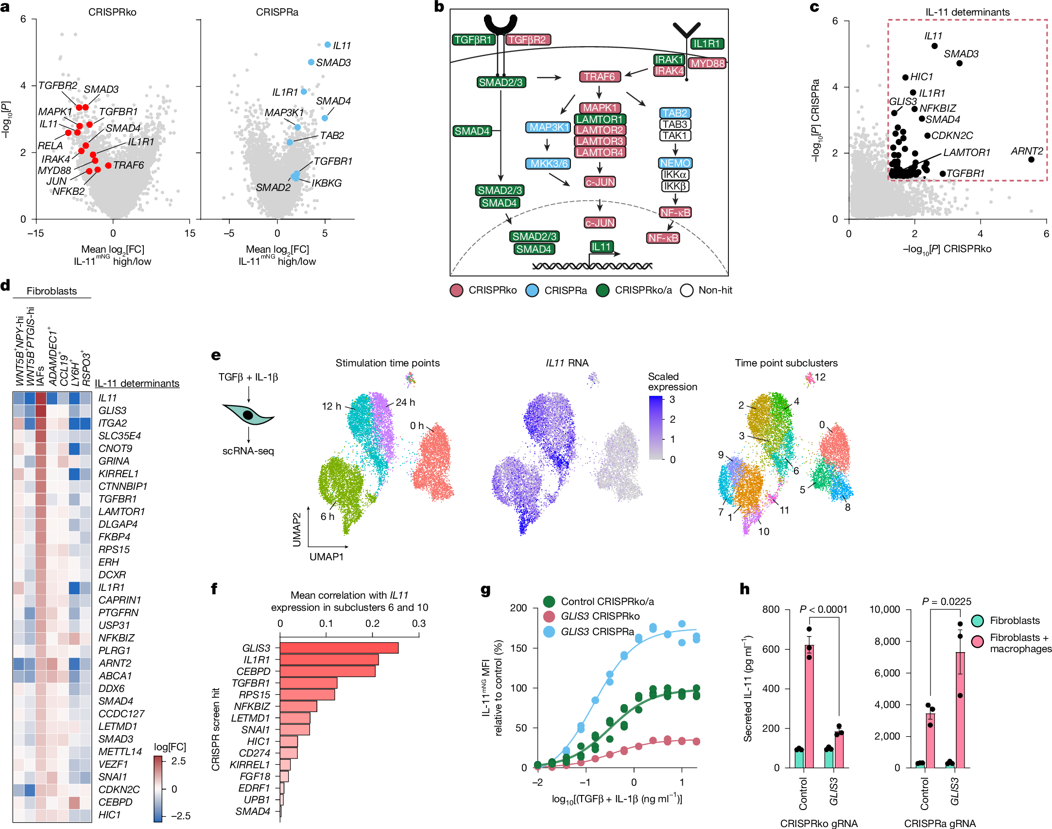
a, Volcano plots of enriched hits based on fold change enrichment and P values. One-sided hypergeometric test. Multiple comparisons adjusted by FDR. b, Pathway diagram of enriched hits from CRISPRko (red), CRISPRa (blue) or both screens (green) in known pathways. c, Scatter plot of shared hits from CRISPRko and CRISPRa screens. Statistically significant hits (P < 0.05) are boxed and in black, and selected hits are labelled; one-sided hypergeometric test; multiple comparisons adjusted by FDR. d, Heatmap depicting log fold change in expression of CRISPR screen hits across human fibroblasts. Hit selection was filtered by differential expression in IAFs (Wilcoxon test, adjusted P < 0.01 (two-sided); expression in more than 1% of IAFs). e, scRNA-seq of primary human fibroblasts stimulated with TGFβ and IL-1β (10 ng ml−1). Uniform manifold approximation and projection (UMAP) of time point clusters (left) and IL11 expression (centre). High IL11 expression in subclusters 6 and 10 (right). f, Top-ranked mean correlation values between high-IL11-expressing subclusters 6 and 10 from e and shared CRISPR screen hits from c; GLIS3 showed the greatest enrichment, with P = 1.6 × 10−13 in cluster 6 and P = 3.9 × 10−9 in cluster 10. g, Relative percentage of IL-11mNG median fluorescence intensity (MFI) in GLIS3-perturbed immortalized Cas9 or dCas9–VP64 fibroblasts compared with controls after TGFβ and IL-1β stimulation (24 h). Control, n = 4; CRISPRko/a, n = 2 cell lines. h, Secreted IL-11 from distinct biological replicates measured after co-culture of primary human colonic GLIS3 CRISPRko (left) or GLIS3 CRISPRa (right) fibroblasts with TLR2/6-activated monocyte-derived macrophages. Error bars indicate the s.e.m. Two-way ANOVA with Tukey’s multiple-comparison test. n = 3 cell lines. Panel b and illustration in e created using BioRender. Pokatayev, V. (2025). b, https://BioRender.com/o7ck324; e, https://BioRender.com/ppwff9f.