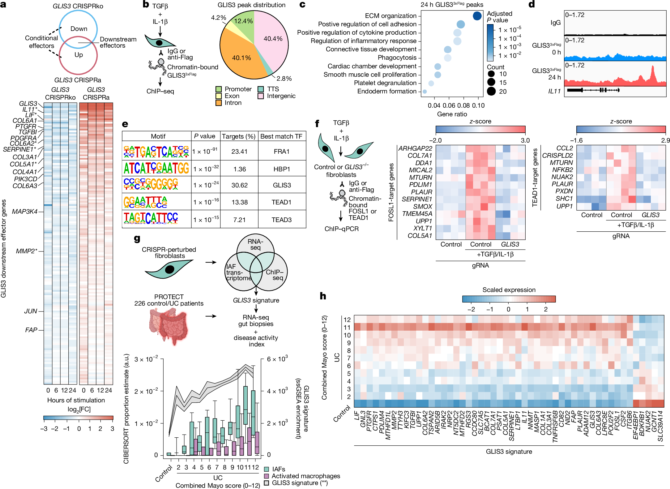
Fig. 4: GLIS3 controls the IAF gene program.
From: Bidirectional CRISPR screens decode a GLIS3-dependent fibrotic cell circuit

a, Top, Venn diagram of downregulated genes in GLIS3 CRISPRko or upregulated in GLIS3 CRISPRa fibroblasts after TGFβ and IL-1β stimulation (10 ng ml−1, 24 h). Significant genes with Benjamini–Hochberg-adjusted P < 0.05 (Wald test, two-sided) were intersected to derive effector genes. Bottom, heatmap of average log fold change in expression relative to controls. Intersecting effector genes are displayed; asterisks mark ChIP–seq peaks. n = 3 per condition. b, Schematic of ChIP–seq in IL11mNG fibroblasts with GLIS33xFlag knock-in after TGFβ and IL-1β stimulation (10 ng ml−1, 24 h) (left). Pie chart depicts GLIS33xFlag IP peak distribution (right). c, Gene ontology analysis of GLIS33xFlag peaks at 24 versus 0 h. Benjamini–Hochberg-adjusted P values from hypergeometric test (one-sided). See Methods for more details. d, ChIP–seq tracks upstream of the first exon of IL11 in IgG and GLIS33xFlag IP samples, summed across all replicate samples. e, Predicted transcription factor (TF) binding motifs and their associated TFs enriched in all GLIS33xFlag peaks. f, ChIP–qPCR schematic of FOSL1 and TEAD1 IP in control or GLIS3 CRISPRko IL11mNG fibroblasts after TGFβ and IL-1β stimulation (10 ng ml−1, 24 h) (left). Heatmaps depict z-score fold enrichment for FOSL1 (centre) or TEAD1 (right) targets across replicates. n = 4 cell lines per condition. g, Top, schematic of GLIS3 signature derivation and PROTECT cohort analysis. Bottom, CIBERSORT-estimated IAF and macrophage proportions across PROTECT samples stratified by Mayo score. Box plots represent quartiles with medians as the centre, and whiskers represent 1.5× interquartile range. Grey lines indicate mean GLIS3 single-sample gene set enrichment (ssGSEA) score ± s.e.m. **P < 0.001 (one-sided) from ordinal probit regression of Mayo scores with ssGSEA and cell proportions (n = 226). See Methods for more details. h, Heatmap of scaled average expression of refined GLIS3 signature across controls and patients with UC stratified by combined Mayo score. a.u., arbitrary units; TTS, transcription termination site. Illustrations in b, f and g created using BioRender. Pokatayev, V. (2025). b, https://BioRender.com/sk6tft5; f, https://BioRender.com/yr83wx3; g, https://BioRender.com/rw52q1c.