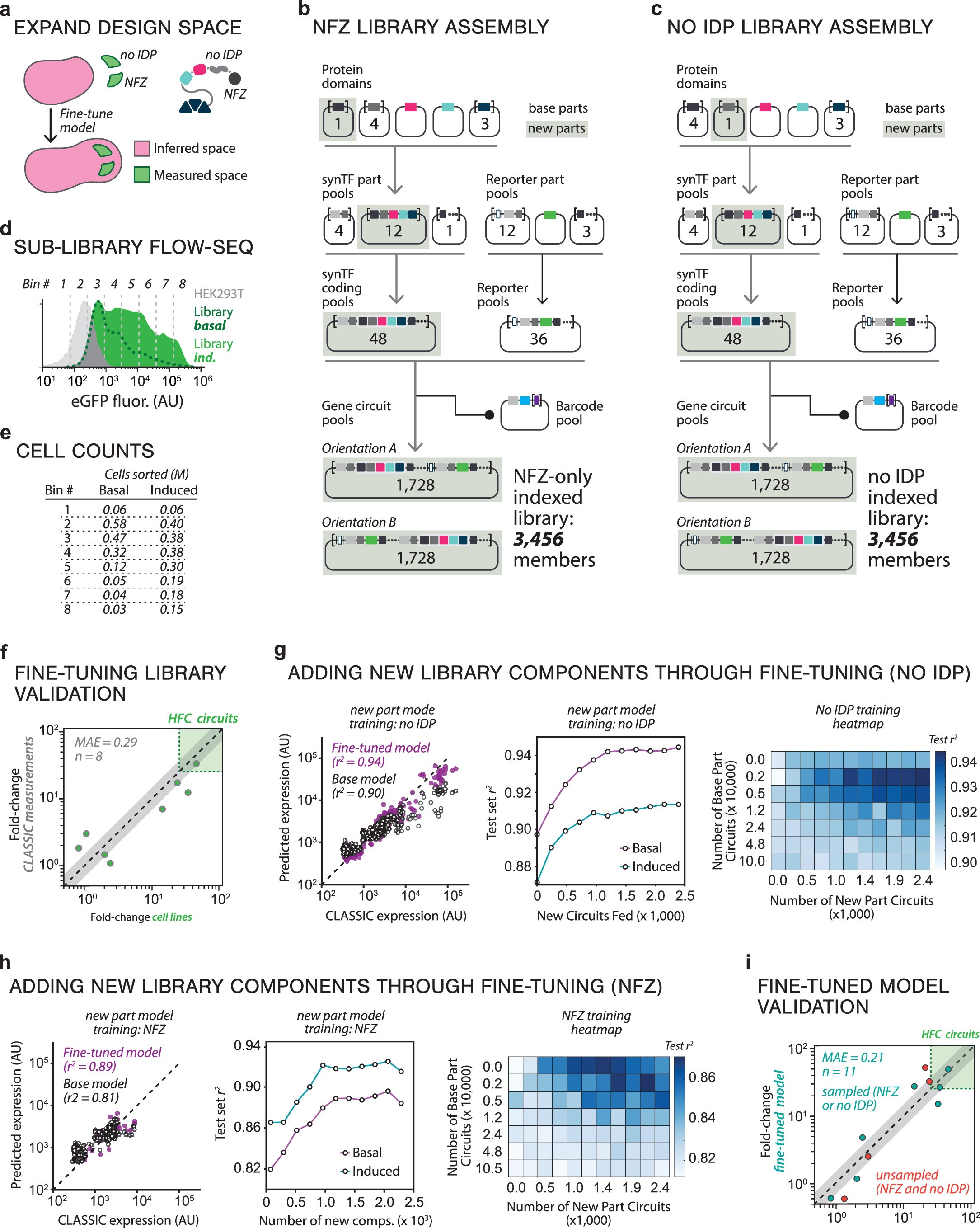
Extended Data Fig. 6: Fine-tuning model.

a, Schematic depicting a proposed method for expanding the model-predicted design space (red) to include 2 new parts (NFZ and no IDP) by fine-tuning the model using small libraries of new parts (green) (left). Representation of the position of the new parts in the synTF architecture (right). b, Schematic outlining the assembly strategy to retroactively add the TA NFZ to the design space. Transparent green boxes signify individual plasmids or plasmid pools that contain the new part. c, Schematic outlining the assembly strategy to retroactively add IDP-less variants the design space. Transparent green boxes signify individual plasmids or plasmid pools that contain the new part. d, eGFP distributions for the new libraries to explore this sub-space. e, Table of the number of cells sorted into each bin for both inducer conditions during flowSeq. f, 8 individually constructed variants from the sub-space to validate CLASSIC measurements. Grey region, ERCH; Green square, HFC region. g & h, Comparison of basal eGFP expression predictions and CLASSIC measurements for a high-quality test set of compositions lacking an IDP (panel g) or containing an NFZ TA (panel h), using either a base model (white dots with black outline, r2 = 0.90 or r2 = 0.81, respectively) or a fine-tuned model (purple dots, r2 = 0.94 or r2 = 0.89, respectively) (left). Breakdown of the basal (purple) and induced (teal) expression prediction accuracy with increasing amounts of fine-tuning data from the IDP lacking (g) or NFZ-containing (h) libraries, as assessed by monitoring the test set r2 (middle). A 2D map outlining the amounts of base library and no IDP library (g) or NFZ-containing (h) data required for optimal fine-tuning of the base model, as determined by the test set r2 (right). i, 11 individually constructed variants from the sampled (teal) and un-sampled (red) expanded design space to validate fine-tuned model predictions. Grey region, ERCH; Green square, HFC region.