Fig. 3: Comparisons of the transcriptional profile of BRAF-activating and BRAF-wild-type acral melanoma tumours.
From: Ancestry and somatic profile indicate acral melanoma origin and prognosis

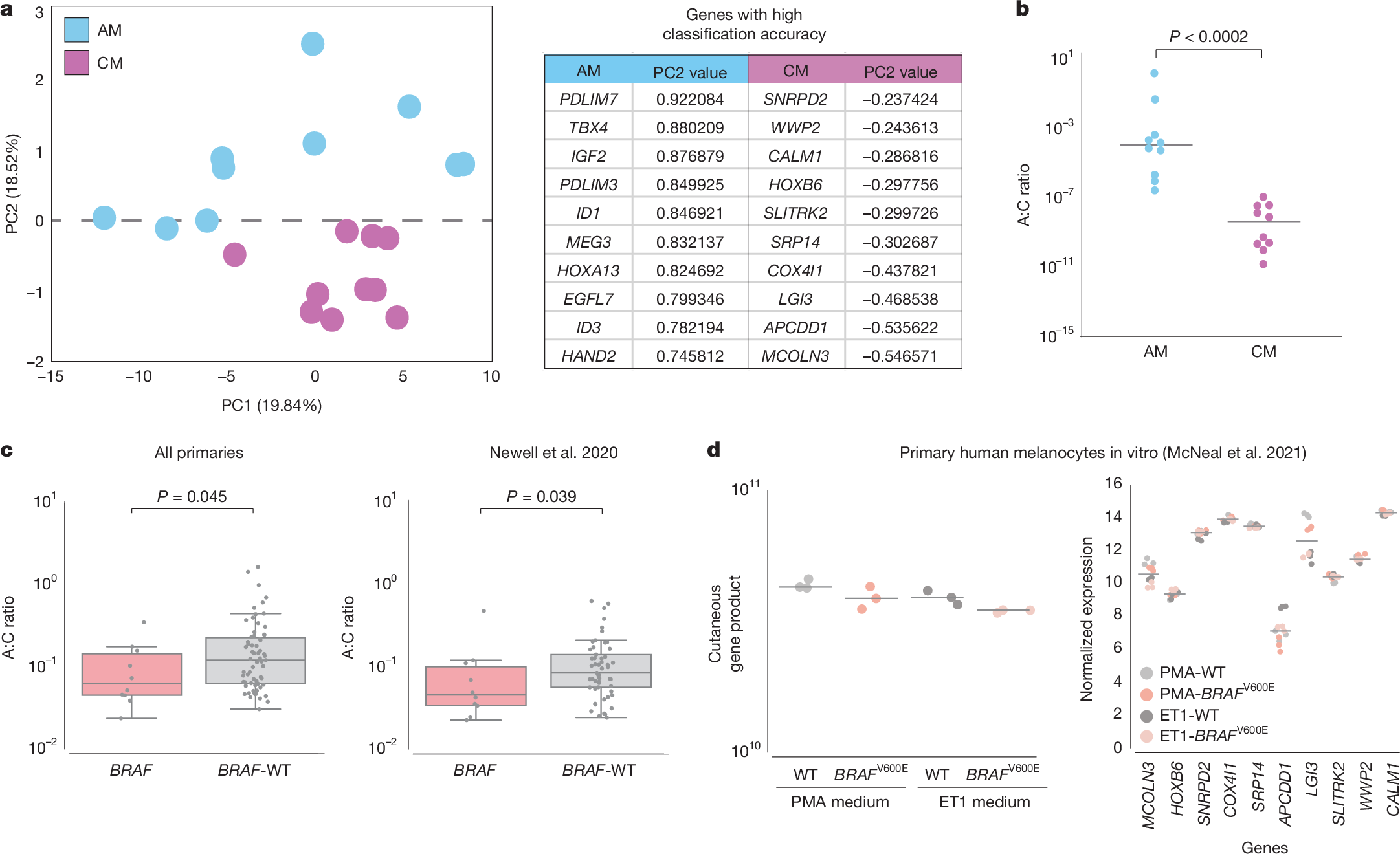
a, Elucidation of genes used to classify acral melanoma (AM) versus cutaneous melanoma (CM) samples. Left, principal component analysis (PCA) of acral melanoma (blue) and cutaneous melanoma (purple) samples. Right, loadings on PC2 were used to identify the top differentially expressed genes contributing to the variance between acral melanomas and cutaneous melanomas. b, Scatter plot showing the distribution of the acral:cutaneous (A:C) gene expression ratios between test acral and cutaneous melanoma samples. Acral melanoma samples (n = 10) are represented by blue dots and cutaneous melanoma samples (n = 10) are represented by purple dots (P = 0.00018, two-sided Wilcoxon–Mann–Whitney test). c, Left, comparison of A:C gene expression ratio in acral melanoma samples with different mutation status. Box and whiskers plot comparing two groups: BRAF-wild-type (BRAF-WT; n = 67) and BRAF-activating mutated tumours (n = 10). Right, comparison of A:C gene expression ratio in acral melanoma samples with BRAF-activating mutations (n = 10) and BRAF-WT tumours (n = 53) from Newell et al.15. The central line within each box represents the median value, the box boundaries represent the IQR and the whiskers extend to the lowest or highest data point still within 1.5× IQR. Individual data points are plotted as dots. Statistical significance was assessed using individual one-sided Wilcoxon–Mann–Whitney tests. d, Left, comparison of the product of the cutaneous genes in normal human melanocytes. Melanocytes were cultured in PMA- or ET1-containing medium with or without doxycycline-induced BRAFV600E expression. Each dot is an individual biological replicate (n = 3) with horizontal lines indicating median values. Right, relative expression levels of cutaneous genes across individual normal human melanocytes. Melanocytes were cultured in PMA- or ET1-containing medium with or without doxycycline-induced BRAFV600E expression. Each point represents a biological replicate (n = 3 per condition) with horizontal lines indicating median values. Expression data for d are derived from McNeal et al.40.