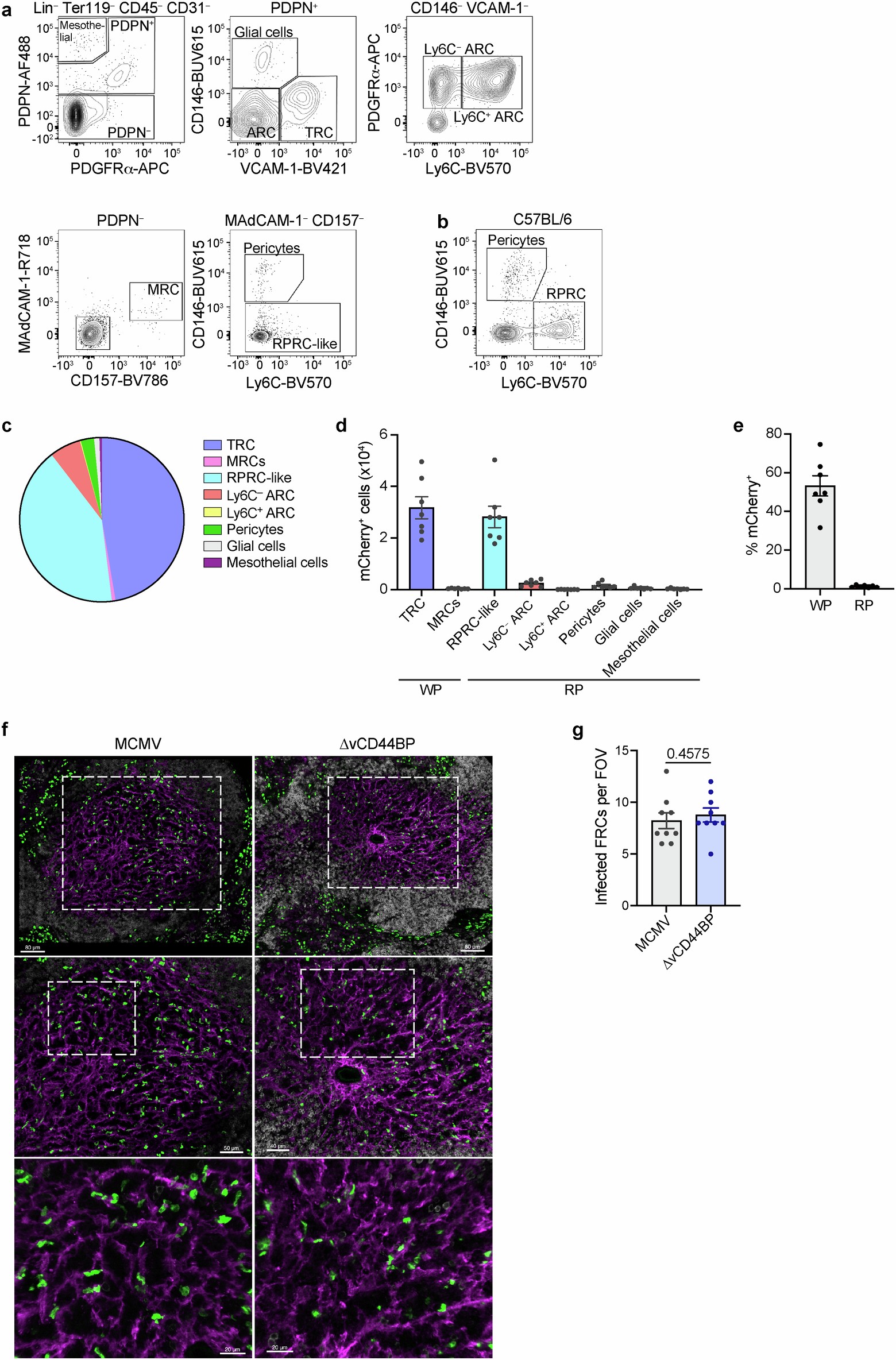
Extended Data Fig. 5: FRCs in the splenic WP are a major target of MCMV infection.
From: Fibroblastic reticular cells direct the initiation of T cell responses via CD44

(a) Gating strategy used to characterize mouse splenic fibroblasts. (b) Representative flow cytometry plot showing Ly6C versus CD146 staining in the PDPN− MAdCAM-1− CD157− fraction of C57BL/6 FRCs. (c) Pie chart showing the fraction and (d) graph showing total numbers for stromal cell populations infected by MCMV:mCherry (TRCs, T cell zone reticular cells; MRCs, marginal zone reticular cells; RPRC-like, red-pulp reticular cell-like; ARCs, adventitial reticular cells; WP, white pulp; RP, red pulp). (e) Proportion of stromal cells infected by MCMV in the WP compared to the RP; data (c–e) pooled from two independent experiments (n = 7 mice/group). (f) Representative confocal images (processed with Imaris for display purposes) of spleen sections from mice infected with MCMV or ∆vCD44BP (day 2 PI) stained with anti-B220 (grey), anti-PDPN (magenta) and anti-IE1 (green) mAbs; from top to bottom, each image shows an enlargement of relevant areas as demarcated by rectangles; representative of two independent experiments. (g) Quantification of infected FRC per field of view in spleens at day 2 PI (n = 9/group from two independent experiments). All mice were infected with 5 × 103 PFU, except in (c–e) where 1 × 104 PFU was used. Graphs show mean ± SEM ; in (g) significance tested by two-sided Mann-Whitney.