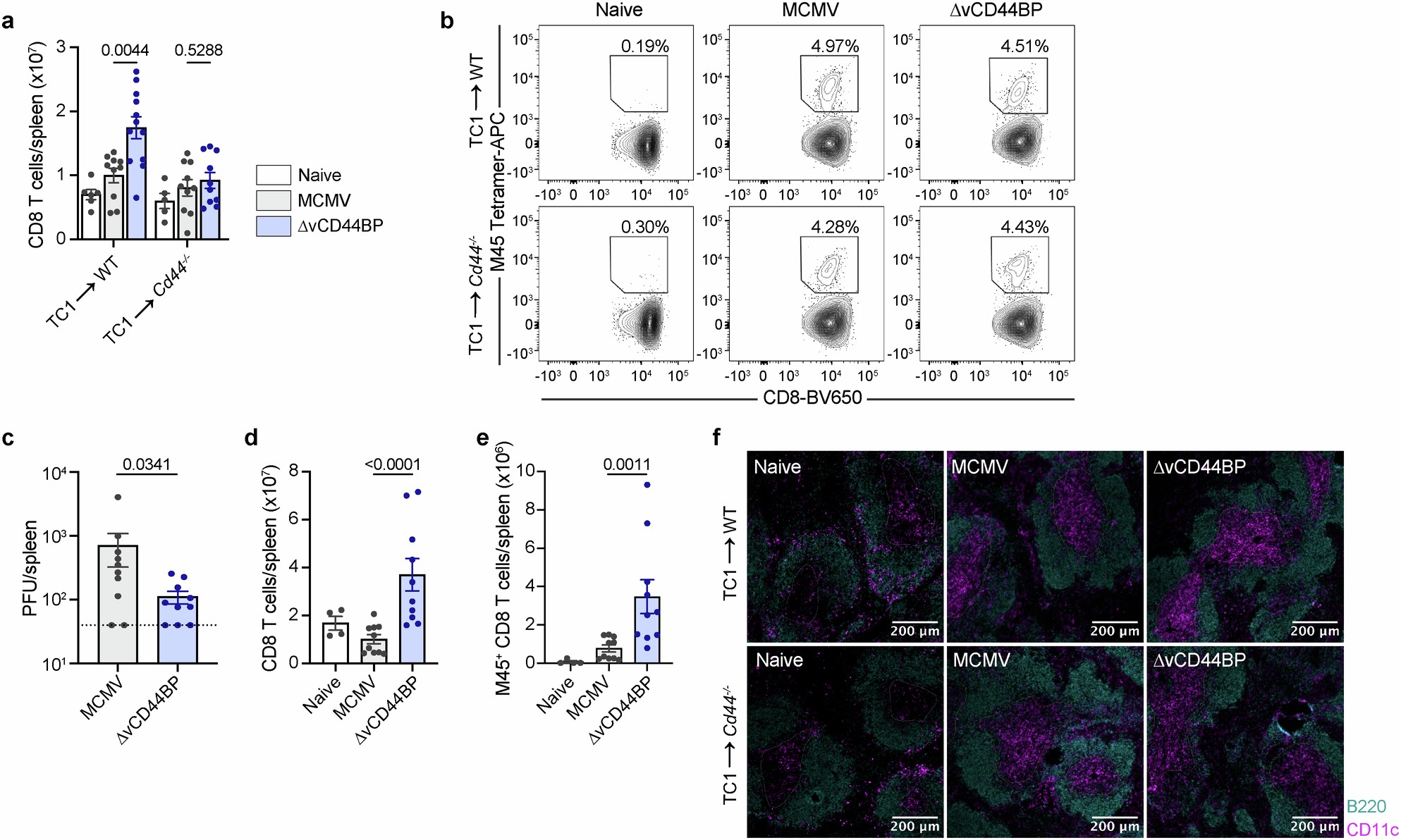
Extended Data Fig. 7: Stromal CD44 affects DC migration and antiviral CD8 T cell responses.
From: Fibroblastic reticular cells direct the initiation of T cell responses via CD44

(a) Number of CD8 T cells in spleens of chimeric mice infected with MCMV, ∆vCD44BP (day 7 PI) or uninfected controls; combined from three independent experiments (TC1 → WT: naïve n = 6, MCMV n = 10; ∆vCD44BP n = 12; TC1 → Cd44−/−: naïve n = 5, MCMV and ∆vCD44BP n = 10). (b) Representative flow cytometry plots showing splenic M45+ virus specific CD8 T cells from chimeric mice infected with MCMV, ∆vCD44BP (day 7 PI) or uninfected controls; plots concatenated from one experiment (naïve n = 2; MCMV and ∆vCD44BP n = 4) and representative of three independent experiments. (c) Viral loads, (d) number of CD8 T cells and (e) number of M45+ virus specific CD8 T cells in spleens of B6.TC1 mice infected with MCMV, ∆vCD44BP (day 7 PI) or uninfected controls; combined from two independent experiments (naïve n = 4; MCMV and ∆vCD44BP n = 10). (f) Representative images of CD11c staining in spleen sections from naïve or infected (day 2 PI) chimeric mice (3 mice/group). All mice were infected with 5 × 103 PFU; Mean is shown in flow plots; graphs show mean ± SEM; significance tested by two-sided Mann-Whitney.