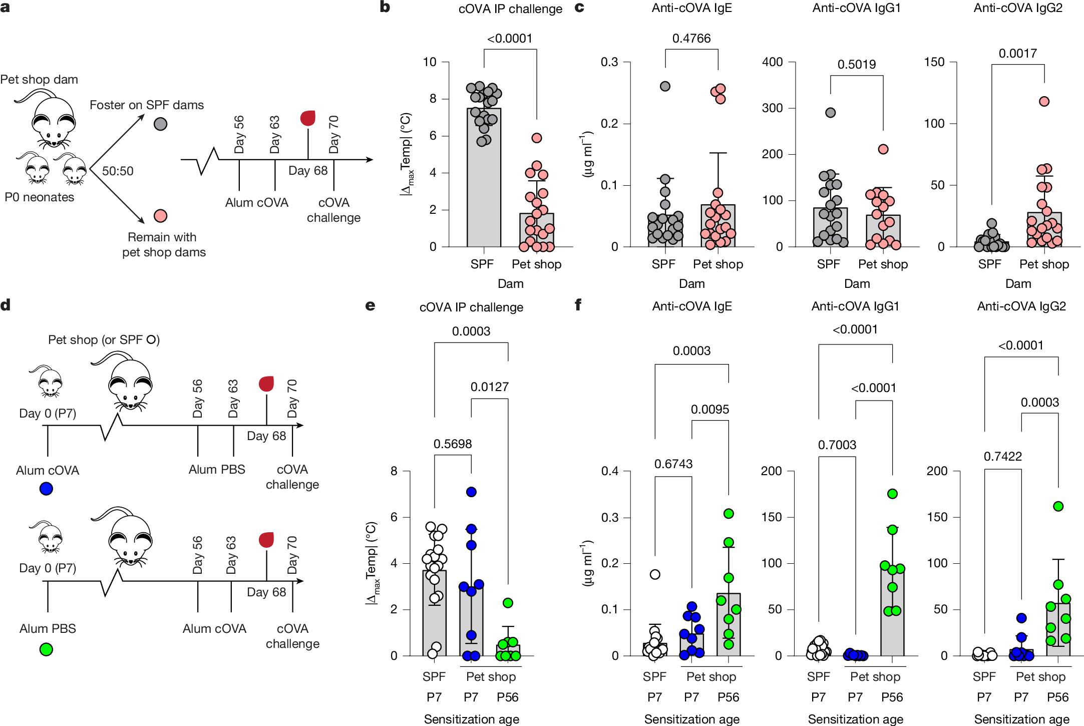
Fig. 3: A perinatal window for allergic sensitization in pet shop mice.
From: Environmentally driven immune imprinting protects against allergy

a, Fostering scheme. Pet shop neonates (postnatal day 0 (P0)) born in house were fostered by SPF dams or kept with pet shop dams. On reaching adulthood, the mice were sensitized subcutaneously with cOVA/alum, bled on day 68 and challenged intraperitoneally with cOVA on day 70. b,c, Maximal temperature decrease following cOVA challenge (b) and cOVA-reactive serum antibodies of the indicated isotype (c) (SPF dam: n = 18; pet shop dam: n = 19). d, Experimental scheme for perinatal (blue) or adult (green) pet shop sensitization to cOVA (with SPF controls in white). e,f, Maximal temperature decrease following cOVA challenge (e) and cOVA-reactive serum antibodies of the indicated isotype (f) (SPF P7: n = 18; pet shop P7: n = 9; pet shop P56: n = 8). For perinatal sensitization, three of nine pet shop mice died; for adult sensitization, none of the mice died. Two-tailed unpaired Student’s t-test (b,c) or one-way ANOVA with Tukey correction for multiple comparisons (e,f). Error bars represent s.d. Data are pooled from two or more repeats of each experiment.