Extended Data Fig. 9: Ecospace utilisationof the Huayuan biota and similarity matrices between Cambrian Burgess Shale-type biotas.
From: A Cambrian soft-bodied biota after the first Phanerozoic mass extinction

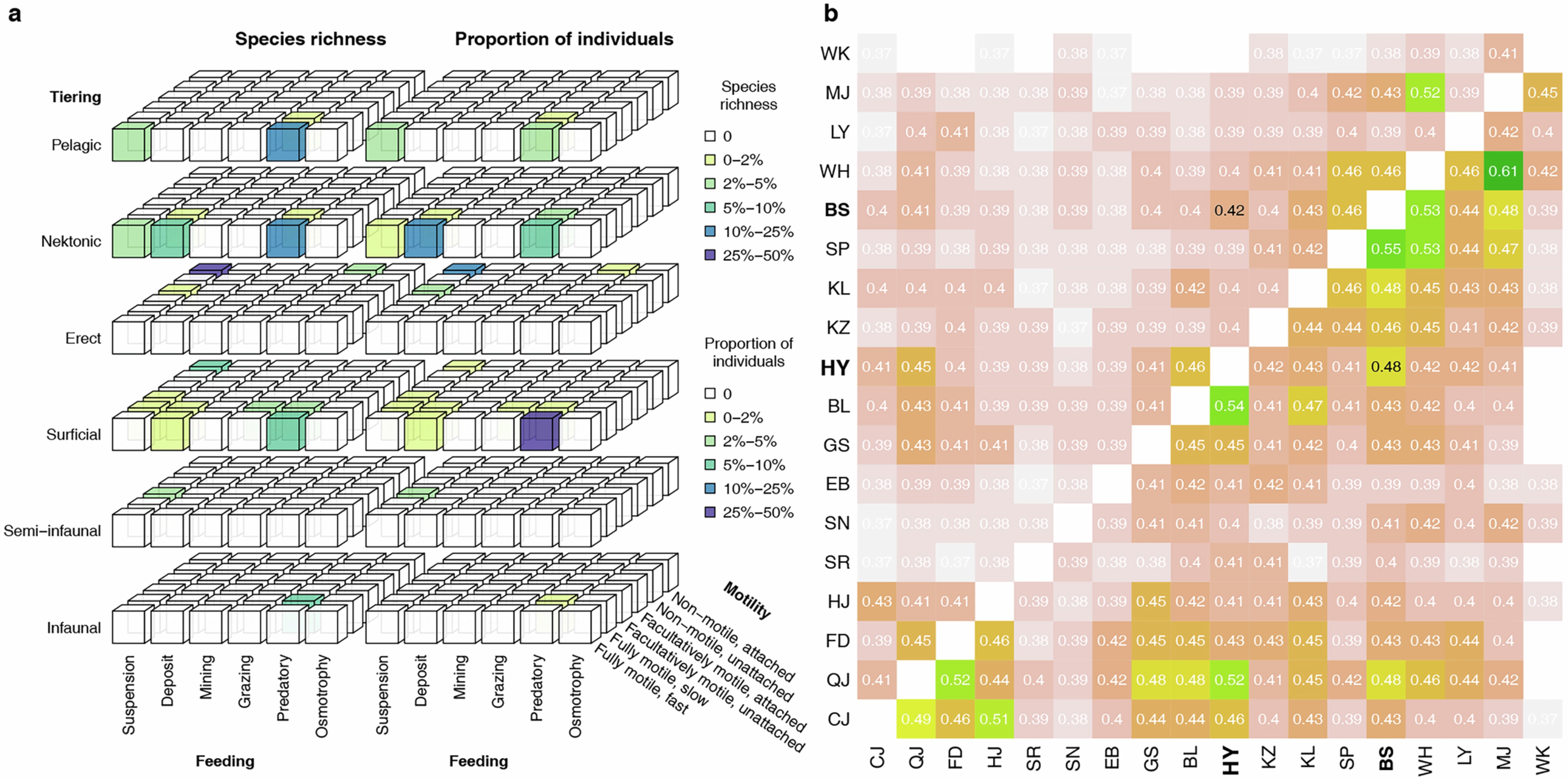
a, Ecospace occupation showing the tiering, feeding and motility of animals of the Huayuan biota. Colour gradients in the left and right ecospace cubes are based on species richness and proportion of individuals, respectively. b, Similarity matrices between representative Cambrian BST biotas with similarity value shown in heatmap colours, based on transformation of distance matrices in the non-metric multidimensional scaling analyses with singletons included, as shown in Extended Data Fig. 10c, e. Upper and lower triangles show results from using Jaccard and Ochiai index, respectively. The similarity values between the Huayuan (HY) and Burgess Shale (BS) biotas are annotated in black. See Extended Data Fig. 10a for abbreviations of biotas.