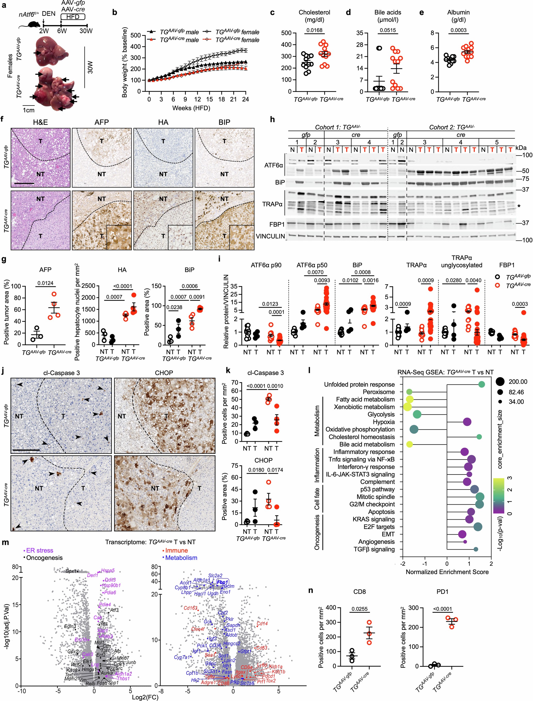
Extended Data Fig. 5: ATF6α activation accelerates hepatocarcinogenesis in a carcinogen and dietary preclinical model, related to Fig. 3.
From: Activated ATF6α is a hepatic tumour driver restricting immunosurveillance

(a) Scheme of nAtf6fl/+ mice intraperitoneally injected with diethylnitrosamine (DEN; 25 mg/kg) prior to AAV8-gfp or AAV8-cre injection at the start of 60% high-fat diet (HFD) feeding and sacrificed at 30 weeks of age (top). Representative liver macroscopy of 30-week-old female mice (bottom). (b) Body weight gain of DEN/HFD-treated TGAAV-gfp mice (n = 11; 6 males, 5 females) and TGAAV-cre mice (n = 12; 7 males, 5 females). (c-e) Serum cholesterol (c), bile acids (d), and albumin (e) levels of DEN/HFD-treated TGAAV-gfp (n = 11) and TGAAV-cre (n = 12) mice. (f-g) Representative tumour (T) and non-tumour (NT) H&E staining and IHC for AFP, HA, BiP (f; scale bar = 300 µm), with quantification (g) from livers of TGAAV-gfp (n = 3) and TGAAV-cre (n = 4) mice. (h-i) Representative immunoblot analysis (h) and quantification (i) of indicated proteins from non-tumour (N) or tumour (T) liver lysates of TGAAV-gfp (n = 11NT, with 4 T) and TGAAV-cre mice (n = 12NT, with 31 T). VINCULIN as loading control, ran on a separate blot, processed in parallel. kDa: kilodalton. (j-k) Representative tumour (T) and non-tumour (NT) liver IHC of cl-Caspase 3 and CHOP (j; scale bar = 300 µm), with quantification (k) in TGAAV-gfp (n = 3) and TGAAV-cre (n = 4) mice. (l) GSEA of RNA-seq data shows negatively and positively enriched pathways in tumour (T) versus non-tumour (NT) livers of TGAAV-cre mice (n = 5/group). (m) Volcano plot of RNA-seq data in tumour (T) versus paired non-tumour (NT) livers of TGAAV-cre mice (n = 5/group). Purple, red, blue, and black dots represent ER-stress-related, immune-related, metabolic, and oncogenic genes, respectively. (n) Quantification of IHC in Fig. 3r from tumour tissue of TGAAV-gfp and TGAAV-cre mice (n = 3/group). Scatter dot plot data and line graph data are presented as mean values ± SEM. Data in 5c-e,g,n were analysed by two-tailed unpaired t-test or Mann-Whitney test based on data normality distribution. Data in 5g,i,k were analysed by two-way ANOVA. Data in 5l were analysed by GSEA based on the Kolmogorov-Smirnov test. Mouse icon was created in BioRender. Heikenwälder, M. (2026) https://BioRender.com/lgjnsy9.