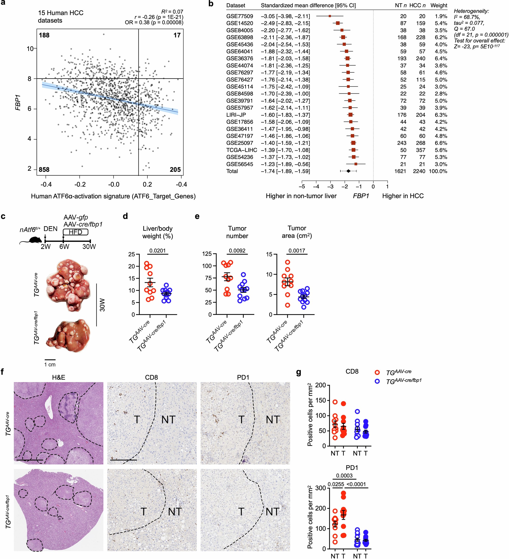
Extended Data Fig. 6: ATF6α activation in HCC is associated with downregulated FBP1, while restoring FBP1 reduces tumour burden and immunosuppression in mice, related to Fig. 3.
From: Activated ATF6α is a hepatic tumour driver restricting immunosurveillance

(a) Correlation analysis and regression line of FBP1 mRNA to the human ATF6α-activation signature (ATF6_Target_Genes) in 15 publicly available datasets. (b) Forest plot of FBP1 mRNA expression in human HCC in relation to non-tumour liver tissue in 22 publicly available datasets. (c) Scheme (top) of DEN/HFD-treated TGAAV-cre (n = 10) and TGAAV-cre/fbp1 (n = 11) mice, with representative macroscopic liver images at 30 weeks of age (bottom). (d-e) Liver-to-body weight (d), tumour number (e, left) and area (e, right, cm2) per liver of DEN/HFD-treated TGAAV-cre (n = 10) and TGAAV-cre/fbp1 (n = 11) mice. (f-g) Representative liver H&E staining and IHC for CD8 and PD1 (f) with quantification (g) in tumour (T) versus paired non-tumour (NT) livers from DEN/HFD-treated TGAAV-cre (n = 10) and TGAAV-cre/fbp1 (n = 11) mice. H&E: scale bar = 3 mm; IHC: scale bar = 300 µm. Scatter dot plot data are presented as mean values ± SEM. Data in 6a,b were computed by Pearson correlation coefficient and p-value based on a cut-off of +1 standard deviation from the mean using Fisher’s exact test. Data in 6d,e were analysed by two-tailed unpaired t-test based on data normality distribution. Data in 6g were analysed by two-way ANOVA. Mouse icon was created in BioRender. Heikenwälder, M. (2026) https://BioRender.com/lgjnsy9.