Extended Data Fig. 7: Targeting ATF6α activation protects against MASH-HCC hallmarks, Related to Fig. 4.
From: Activated ATF6α is a hepatic tumour driver restricting immunosurveillance

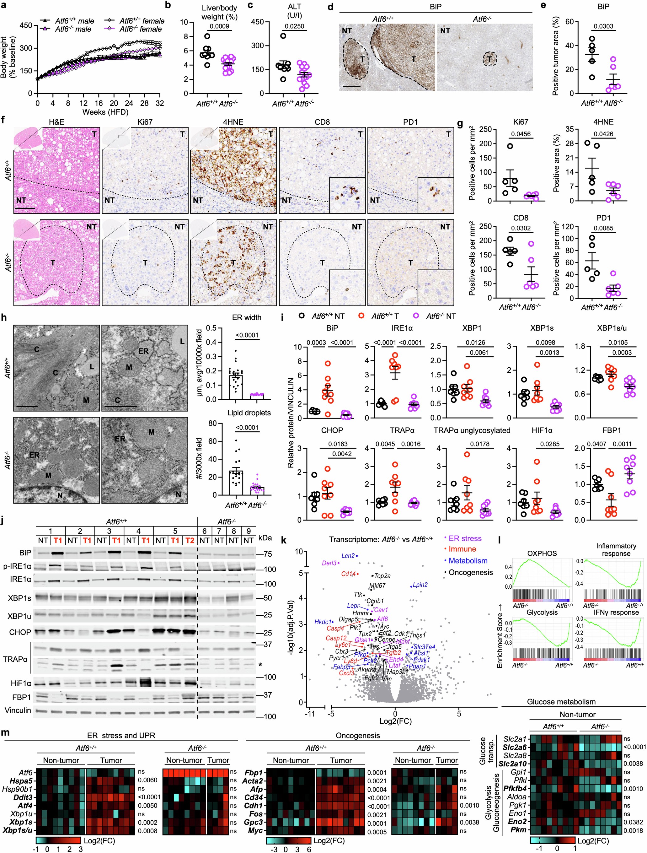
(a) Body weight gain during HFD-feeding of Atf6+/+ (n = 9; 3 males, 6 females) and Atf6−/− (n = 14; 9 males, 5 females) mice injected with diethylnitrosamine (DEN; 25 mg/kg) at 2 weeks of age and sacrificed at 38 weeks of age. (b) Liver-to-body weight of DEN/HFD-treated Atf6+/+ (n = 9) and Atf6−/− (n = 14) mice. (c) Serum ALT levels of DEN/HFD-treated Atf6+/+ (n = 9) and Atf6−/− (n = 14) mice. (d-e) Representative IHC (d, scale bar = 500 µm) and quantification (e) of BiP in liver tumour from DEN/HFD-treated Atf6+/+ (n = 5) and Atf6−/− (n = 6) mice. (f-g) Representative H&E staining and IHC for Ki67, 4HNE, CD8, and PD1 (f; scale bar = 100 µm) in tumour (T) and non-tumour liver (NT) of DEN/HFD-treated Atf6+/+ (n = 5) and Atf6−/− (n = 6) mice with intratumoral quantification (g). (h) TEM images and quantification of tumour tissue from DEN/HFD-treated Atf6+/+ or Atf6−/− mice, as in Fig. 4e, with cellular structures denoted as: C, collagen; ER, endoplasmic reticulum; L, lipid droplets; M, mitochondria; N, nucleus (scale bar = 1 µm). ER width: n = 21 fields of view (FOV), 2 Atf6+/+ mice or n = 22 FOV, 2 Atf6−/− mice; lipid droplets: n = 18 FOV, 2 Atf6+/+ mice or n = 19 FOV, 2 Atf6−/− mice. (i-j) Quantification (i) of immunoblot analysis (j, representative) from DEN/HFD-treated Atf6+/+ (n = 7NT, with 8 T) and Atf6−/− (n = 8NT) mouse liver lysates. VINCULIN as loading control, ran on FBP1 blot. kDa: kilodalton. (k-l) Volcano plot (k) of RNA-seq data with GSEA enrichment plots (l) from livers of DEN/HFD-treated Atf6−/− versus Atf6+/+ mice (n = 3/group). Purple, red, blue, and black dots indicate ER stress, immune-related, metabolic and oncogenic genes, respectively. (m) qRT-PCR analysis of indicated mRNAs from livers/tumours of DEN/HFD-treated Atf6+/+ (n = 9NT, 9 T) and Atf6−/− mice (n = 8NT, 4 T). Bold labelling depicts significant genes. Scatter dot plot data and line graph data are presented as mean values ± SEM. Data in 7b-c,e,g,h,m were analysed by two-tailed unpaired t-test or Mann-Whitney test based on data normality distribution. Data in 7i were analysed by one-way ANOVA.