Extended Data Fig. 8: Targeting ATF6α activation by ASOs reduces ER-stress-related liver injury and HCC tumour burden in mice, Related to Fig. 4.
From: Activated ATF6α is a hepatic tumour driver restricting immunosurveillance

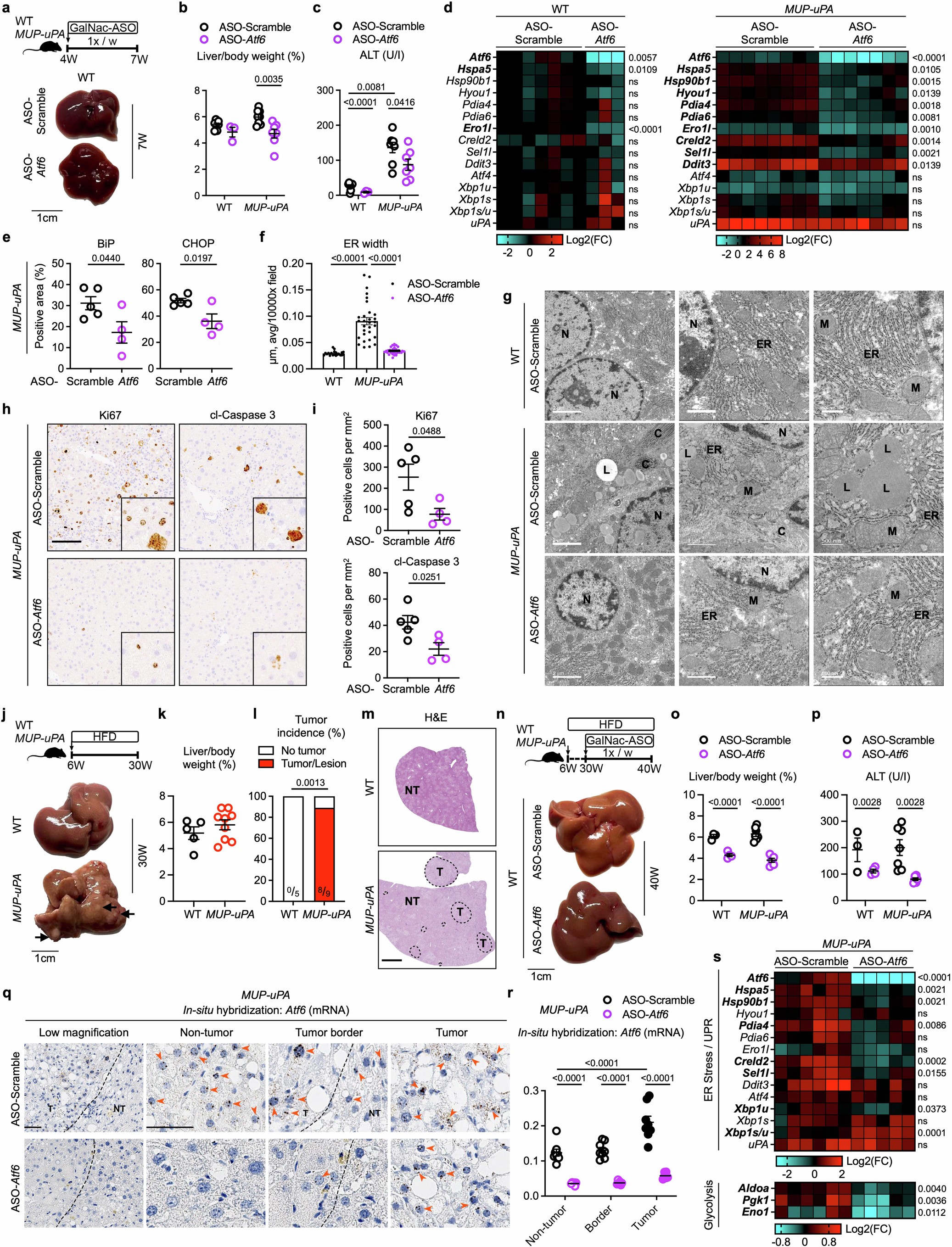
(a) Scheme of wild-type (WT) or MUP-uPA mice receiving GalNac-conjugated ASO-Scramble or ASO-Atf6 (2.5 mg/kg/week) for 3 weeks (top), with representative macroscopic liver images of WT mice (bottom). (b-c) Liver-to-body weight (b), and serum ALT levels (c) from livers of ASO-Scramble- or ASO-Atf6-treated WT mice (n = 8,3) or MUP-uPA mice (n = 8,7). (d) qRT-PCR analysis of indicated mRNAs from livers of ASO-Scramble- or ASO-Atf6-treated WT mice (n = 7,3) or MUP-uPA mice (n = 8,7). Bold labelling in genes depicts significant genes. (e) Quantification of IHC in Fig. 4r from livers of ASO-Scramble- (n = 5) or ASO-Atf6-treated (n = 4) MUP-uPA mice. (f-g) Quantification of ER width (f) and additional TEM images (g) from livers of ASO-Scramble-treated WT mice (n = 20 fields of view (FOV), 2 mice) and ASO-Scramble- (n = 30 FOV, 2 mice) or ASO-Atf6-treated (n = 33 FOV, 3 mice) MUP-uPA mice, as in Fig. 4q, with cellular structures denoted as: C, collagen; ER, endoplasmic reticulum; L, lipid droplets; M, mitochondria; N, nucleus (scale bar left to right = 2 µm, 1 µm, 500 nm). (h-i) Representative IHC of Ki67 and cl-Caspase 3 (h; scale bar = 100 µm), with quantification (i) from livers of ASO-Scramble- or ASO-Atf6-treated MUP-uPA mice (n = 5,4). (j) Scheme of MUP-uPA mice or WT mice fed a HFD and sacrificed at 30 weeks of age. Representative liver macroscopy of 30-week-old male mice (bottom). (k-l) Liver-to-body weight (k) and tumour incidence (l) of HFD-fed WT (n = 5) or MUP-uPA (n = 9) mice. (m) Representative H&E staining (scale bar = 2 mm) of livers from HFD-fed WT or MUP-uPA mice. (n) Scheme of MUP-uPA or WT mice administered GalNac-conjugated ASO-Scramble or ASO-Atf6 during the last 10 weeks of HFD-feeding (top) with representative macroscopic liver images of WT mice (bottom). (o-p) Liver-to-body weight (o) and serum ALT levels (p) of ASO-Scramble- or ASO-Atf6-treated WT mice (n = 3,4) or MUP-uPA mice (n = 7,6) under HFD-feeding. (q-r) Representative in-situ hybridization (ISH) (q, scale bar = 50 µm) with quantification of Atf6 mRNA intensity per field (r) in non-tumour (NT) liver, tumour border and tumour (T) of ASO-Scramble (n = 8) or ASO-Atf6-treated (n = 6) MUP-uPA mice under HFD-feeding. (s) qRT-PCR analysis of indicated mRNAs from livers of ASO-Scramble (n = 6) or ASO-Atf6 (n = 5) treated MUP-uPA mice under HFD-feeding. Log2(Fold change) normalized to ASO-Scramble-treated WT mice. Scatter dot plot data are presented as mean values ± SEM. Data in 8b,c,o,p,r were analysed by two-way ANOVA. Data in 8d,e,k,s were analysed by two-tailed unpaired t-test or Mann-Whitney test based on data normality distribution. Data in 8f were analysed by one-way ANOVA. Data in 8l were analysed by Chi-square test for contingency. Mouse icons were created in BioRender. Heikenwälder, M. (2026) https://BioRender.com/lgjnsy9.