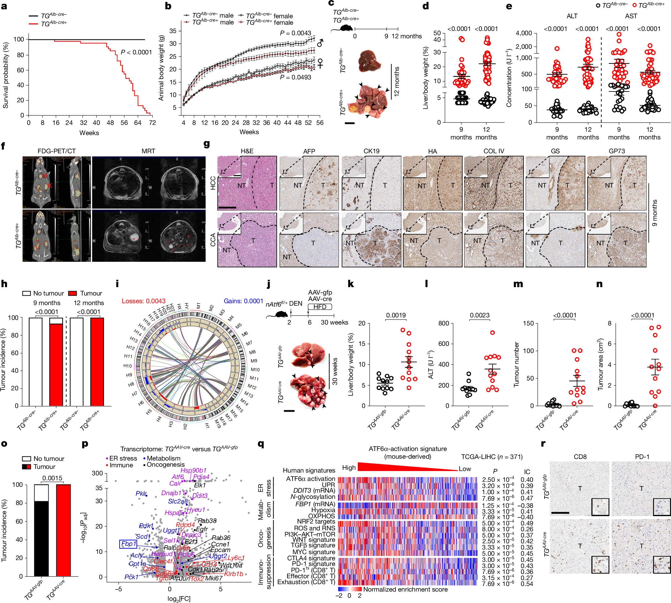
Fig. 3: Prolonged ATF6α activation induces spontaneous, primary liver cancer in mice.
From: Activated ATF6α is a hepatic tumour driver restricting immunosurveillance

a,b, Kaplan–Meier survival (a) and body-weight (b) curves of TGAlb-cre− and TGAlb-cre+ mice. c, Schematic of TGAlb-cre− and TGAlb-cre+ mice euthanized aged 9 and 12 months, the latter including liver images; the arrowheads indicate tumours. Scale bar, 1 cm. d,e, The liver-to-body weight (d) and serum ALT/AST levels (e) of 9- or 12-month-old TGAlb-cre− and TGAlb-cre+ mice. f, Representative fluorodeoxyglucose positron emission tomography–computed tomography (FDG-PET/CT) (left; coronal and sagittal images from left to right) and magnetic resonance tomography (MRT) (right; axial images) of 9-month-old TGAlb-cre− and TGAlb-cre+ mice. H, heart; K, kidney. The red asterisks denote tumour nodules/lesions. g, Representative haematoxylin and eosin (H&E) staining and IHC analysis of the indicated proteins in tumour or non-tumour liver from 9-month-old TGAlb-cre+ mice. Scale bar, 200 µm. h, The tumour incidence in 9- and 12-month-old TGAlb-cre+ and TGAlb-cre− mice. i, Synteny analysis for chromosomal gains (blue) and losses (red) in 12-month-old TGAlb-cre+ mice (M1–19) and human HCC (H1–22). The outer circle represents mouse (M) and human (H) chromosomes. j, Schematic and liver images of nAtf6fl/+ mice intraperitoneally (i.p.) injected with DEN, followed by AAV8-gfp or AAV8-cre injection and HFD feeding. The arrowheads indicate tumours. Scale bar, 1 cm. k–o, The liver-to-body weight (k), serum ALT levels (l), tumour number (m) and area (n; cm2) per liver, and the tumour incidence (o) of DEN/HFD-treated TGAAV-gfp and TGAAV-cre mice. p, Liver RNA-seq analysis of DEN/HFD-treated TGAAV-cre versus TGAAV-gfp mice. q, Human gene sets expressed in TCGA-LIHC HCC samples were sorted by high to low enrichment of the mouse-derived ATF6α-activation signature. IC, information coefficient; RNS, reactive nitrogen species; ROS, reactive oxygen species. r, Representative liver IHC for CD8+ and PD-1+ in TGAAV-gfp and TGAAV-cre HCC samples. Scale bar, 200 µm. Quantification is shown in Extended Data Fig. 5n. The sample sizes, biological replicates and statistical tests are described in the Methods and Source data.