Fig. 5: Hepatic ATF6α activation metabolically restricts anti-tumour immunosurveillance.
From: Activated ATF6α is a hepatic tumour driver restricting immunosurveillance

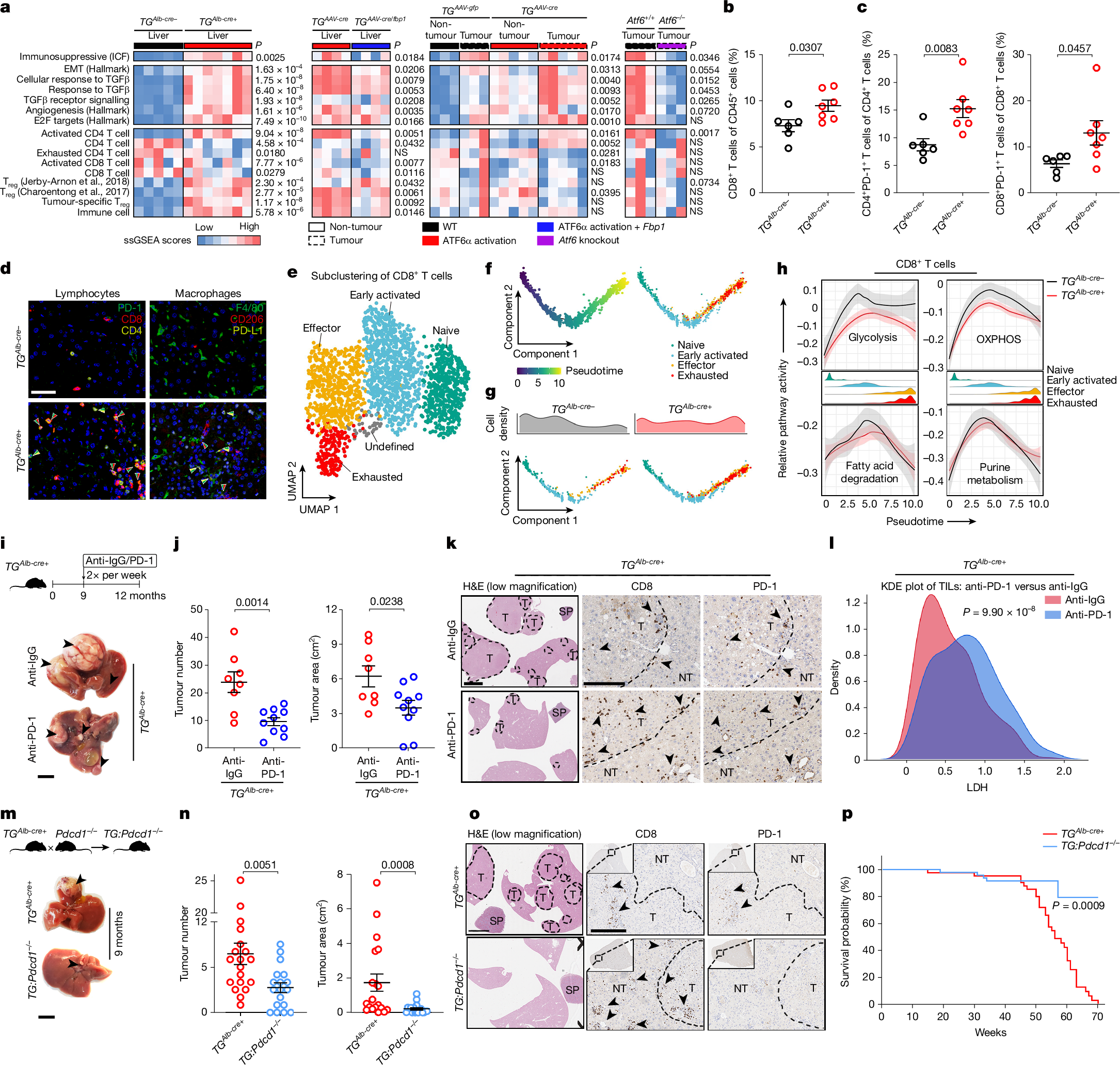
a, Analysis of pro-tumorigenic ICF, TGFβ, immune cell or oncogenic signatures in 3-month-old TGAlb-cre− and TGAlb-cre+ mice (Fig. 2a), 3-month-old TGAAV-cre and TGAAV-cre/fbp1 mice (Fig. 2k), 30-week-old DEN/HFD-treated TGAAV-gfp and TGAAV-cre mice (Fig. 3j) and 38-week-old DEN/HFD-treated Atf6+/+ and Atf6−/− mice (Fig. 4a). Additional data from refs. 51,52. NS, not significant. b,c, Fluorescence-activated cell sorting (FACS) analysis of the proportion of CD8+ T cells (b) and CD4+PD-1+ and CD8+PD-1+ T cells (c) in the livers of 6-month-old TGAlb-cre− and TGAlb-cre+ mice. d, Representative liver immunofluorescence for PD-1, CD8 and CD4 in lymphocytes (left) and F4/80, CD206 and PD-L1 in macrophages (right) in 6-month-old TGAlb-cre− and TGAlb-cre+ mice. The arrowheads indicate double-stained cells. Scale bar, 50 µm. Quantification is shown in Extended Data Fig. 9i. e,f, scRNA-seq UMAP (e) and trajectory analysis (f; left) of subclustered CD8+ T cells from the livers of 6-month-old TGAlb-cre− and TGAlb-cre+ mice, with pseudotime ordering predicting CD8+ T cell development by subtype (f; right). g,h, Pseudotime-ordered CD8+ T cells (g; bottom) with state-wise density distribution (g; top), and pseudotime-based metabolic pathway activity of CD8+ T cells (h) from livers of 6-month-old TGAlb-cre− and TGAlb-cre+ mice. i, Schematic and liver images of anti-IgG and anti-PD-1-treated TGAlb-cre+ mice. Scale bar, 1 cm. j, The tumour number (left) and area (right; cm2) of anti-IgG and anti-PD-1-treated TGAlb-cre+ mice. k, Representative liver H&E staining (scale bar, 3 mm) and IHC for CD8 or PD-1 (scale bar, 200 µm) in anti-IgG and anti-PD-1-treated TGAlb-cre+ mice. Quantification is shown in Extended Data Fig. 11b. l, Kernel density estimation (KDE) plot for LDH expression in TILs from the livers of anti-IgG and PD-1-treated TGAlb-cre+ mice. m, The breeding strategy and liver images of 9-month-old TG:Pdcd1−/− mice. Scale bar, 1 cm. n, The tumour number (left) and area (right; cm2) of 9-month-old TG:Pdcd1−/− mice. o, Representative liver H&E staining (scale bar, 3 mm) and IHC analysis of CD8 or PD-1 (scale bar, 200 µm) in 9-month-old TG:Pdcd1−/− mice. Quantification is shown in Extended Data Fig. 12j. p, Kaplan–Meier survival curves of TGAlb-cre+ (n = 43) and TG:Pdcd1−/− mice (n = 53). The sample sizes, biological replicates and statistical tests are described in the Methods and Source data.