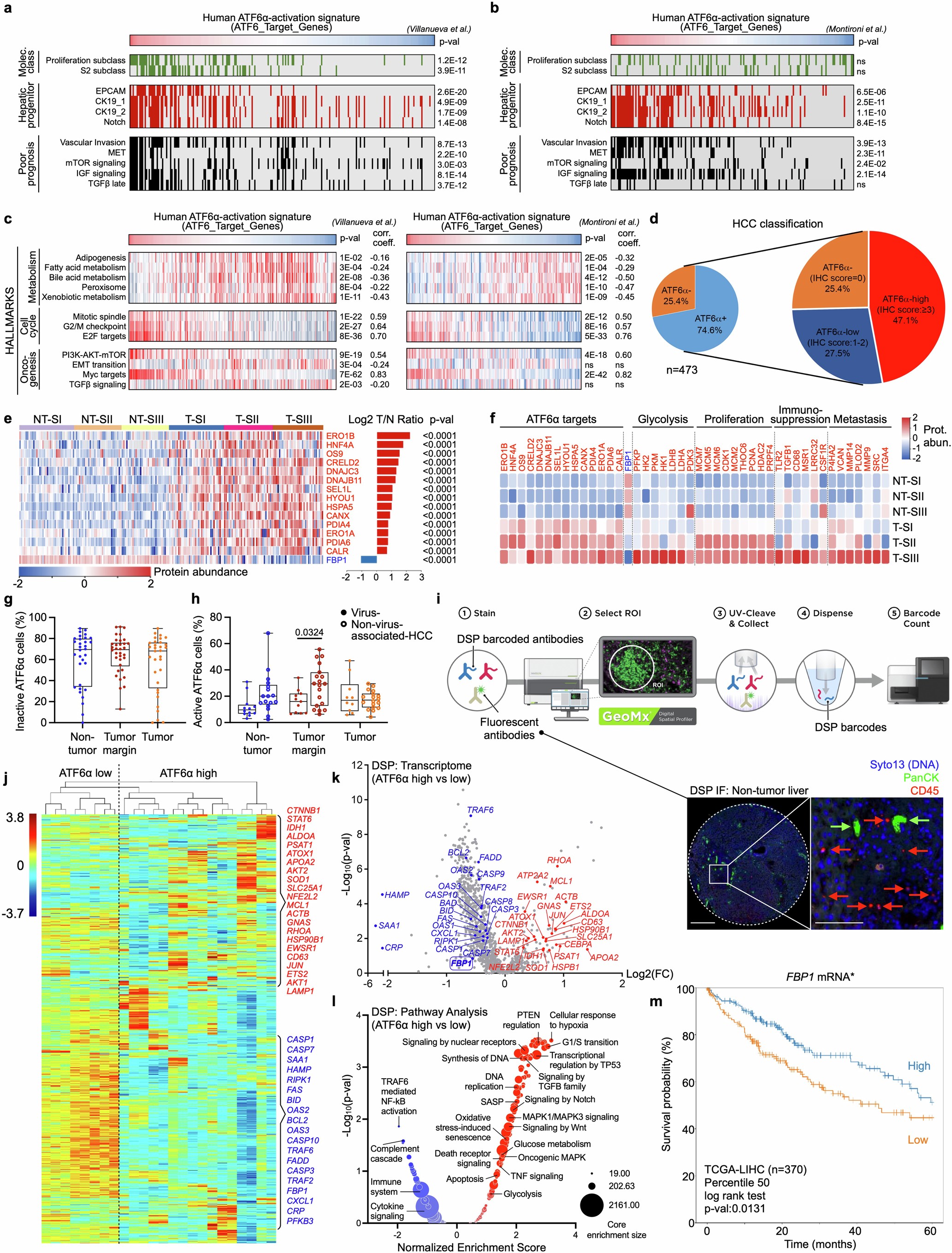
Extended Data Fig. 1: High levels of ATF6α activation are associated with aggressive HCC subtypes and Fbp1 downregulation in humans, Related to Fig. 1.
From: Activated ATF6α is a hepatic tumour driver restricting immunosurveillance

(a-b) Heatmap of HCC molecular subtype, hepatic progenitor and poor prognosis gene signatures in 228 HCC tumours18 (a) and 171 HCC tumours19 (b) distributed by high to low enrichment of human ATF6α-activation signature (MSigDB17 Human Gene Set: ATF6_Target_Genes75). (c) Heatmap of metabolism, cell cycle, or oncogenesis MSigDB Hallmark gene sets of tumour samples18,19 in 228 HCC tumours18 (left) and 171 HCC tumours19 (right) distributed by high to low enrichment of human ATF6α-activation signature. (d) Tumour grade distribution of ATF6α-negative and ATF6α-positive (high and low) HCC samples from human HCC tissue microarrays (TMAs) (n = 473; ATF6α-: n = 120 and ATF6α+ : n = 353 patients (low: n = 130; high: n = 223)). Compared to ATF6α-negative samples (IHC score=0, 25.4%), the remaining 74.6% ATF6α-positive samples were binned into distinct groups based on ATF6α activation: (i) low (IHC score 1-2; 27.5% of total) or (ii) high (IHC score ≥3; 47.1% of total). (e-f) Heatmap of nATF6α target protein expression (e) regrouped by signalling pathway (f) in non-tumour liver (NT) or paired tumour (T) tissue from the Chinese Human Proteome Project HCC patients of increasingly aggressive S-I, S-II, and S-III subtypes21 (n = 101: S-I, n = 36; S-II, n = 32; S-III, n = 33). (g) Percentage of cells with inactive (cytoplasmic) ATF6α expression in non-tumour tissue (n = 32), tumour margin (n = 34) or tumour (n = 32) based on IHC of ATF6α in HCC patients. (h) Percentage of cells with active (nuclear) ATF6α expression distributed by viral (n = 12 non-tumour, 11 tumour margin, 10 tumour) or non-viral (n = 17 non-tumour, 19 tumour margin, 18 tumour) hepatitis HCC patients. (i) DSP workflow, adapted from user’s manual (image provided by Bruker Spatial Biology). Representative DSP immunofluorescence staining in liver tissue of HCC patient as technical control (below). Red arrows indicate CD45+ (immune) cells and green arrows indicate PanCK+ (biliary) cells. (j) Heatmap of unsupervised hierarchical clustering of nearly 1200 genes from the Cancer Transcriptome Atlas panel revealing distinct high-ATF6α versus low-ATF6α HCC ROIs. (k) Volcano plot of significantly downregulated (blue) and upregulated (red) transcripts in high-ATF6α versus low-ATF6α ROIs. (l) DSP Pathway Analysis of differentially expressed genes in high-ATF6α versus low-ATF6α HCC ROIs. (m) Kaplan-Meier survival curves for TCGA-LIHC patients divided into two groups by median split based on high (n = 185) or low FBP1 (n = 185) mRNA expression. Scatter dot plot data are presented as mean values ± SEM. Box and whisker plot data are presented with boxes spanning 25th to 75th percentiles, with a line at the median, and whiskers from min to max. Data in 1a-c with continuous variables were analysed by Pearson correlation, while categorical variables were compared by Wilcoxon test. Data in 1e were mined and re-processed for analysis by Wilcoxon rank sum test. Data in 1g-h were analysed by one-way ANOVA with Geisser-Greenhouse correction, Tukey multiple comparison correction. D’Agostino-Pearson, Shapiro-Wilk, and Kolmogorov-Smirnov tests were performed to assess for normal distribution. Lognormally distributed cohorts were log-transformed prior to testing. Data in 1m were analysed by median split and log-rank test.