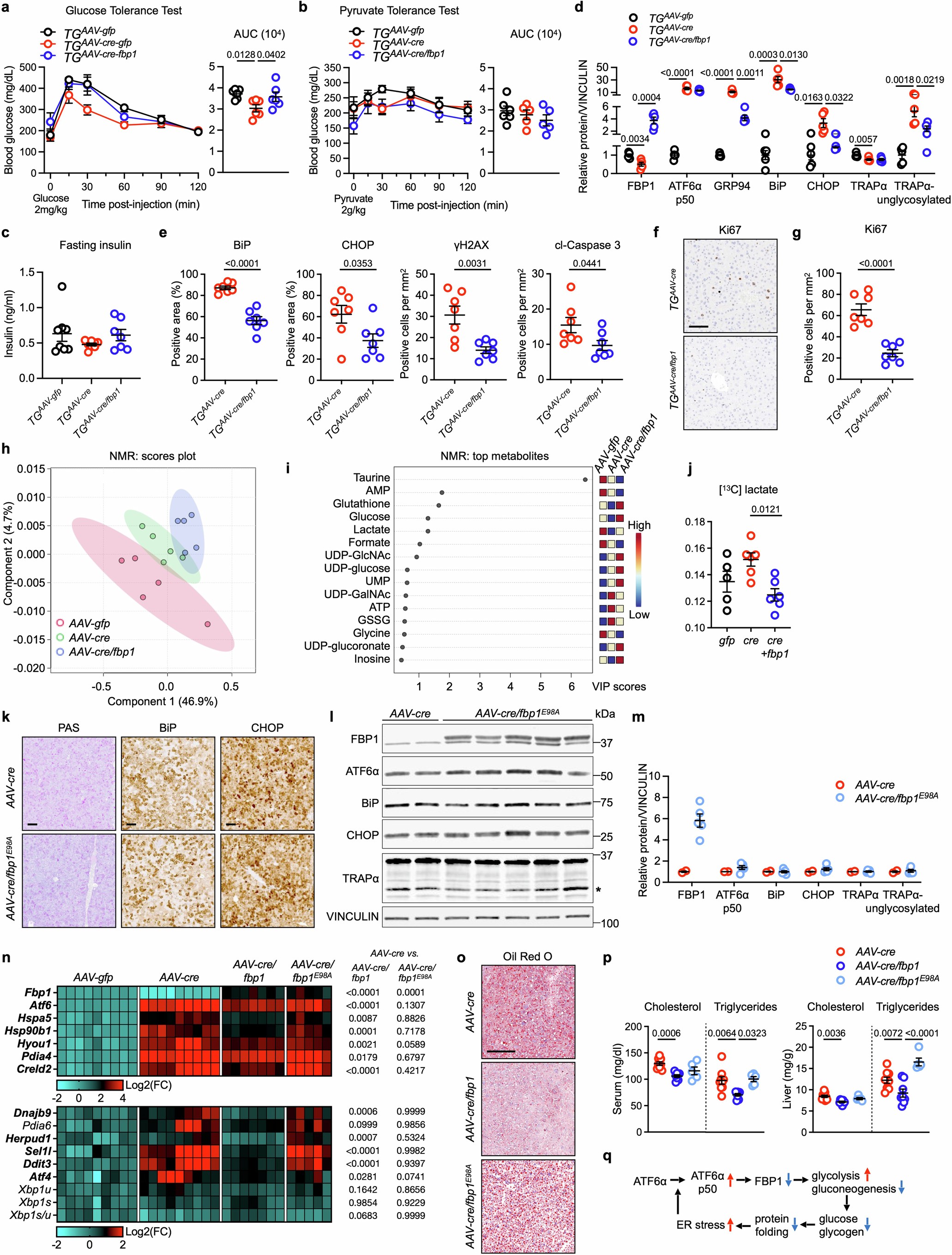
Extended Data Fig. 3: Catalytically functional FBP1 in hepatocytes mitigates ATF6α-activation-driven dysregulation of glucose- and lipid-metabolism, ER stress, and liver injury, Related to Fig. 2.
From: Activated ATF6α is a hepatic tumour driver restricting immunosurveillance

(a) Glucose tolerance test of 16h-fasted TGAAV-gfp, TGAAV-cre, and TGAAV-cre/fbp1 mice (n = 6/group). (b) Pyruvate tolerance test and excursion of 16h-fasted TGAAV-gfp (n = 6), TGAAV-cre (n = 5), and TGAAV-cre/fbp1 (n = 5) mice. (c) Insulin levels of 16h-fasted TGAAV-gfp (n = 8), TGAAV-cre (n = 8), and TGAAV-cre/fbp1 (n = 7) mice measured by ELISA. (d) Quantification of immunoblot analysis from livers of TGAAV-gfp, TGAAV-cre, and TGAAV-cre/fbp1 mice in Fig. 2n (n = 5/group). (e) Quantification of IHC in Fig. 2o from livers of TGAAV-cre and TGAAV-cre/fbp1 mice (n = 7/group). (f-g) IHC of Ki67 (f; scale bar = 100 µm) with related quantification (g) from livers of TGAAV-cre and TGAAV-cre/fbp1 mice (n = 7/group). (h) NMR metabolomics partial least squares discriminant analysis (PLS − DA) of liver samples from TGAAV-gfp, TGAAV-cre, and TGAAV-cre/fbp1 mice (n = 5/group) with coloured 95% confidence intervals illustrating individual group separation. (i) Top 15 NMR metabolite concentration changes and their VIP score based on the PLS − DA regression model. (j) [13C]-labelled lactate uptake measured by GC-MS analysis from livers of TGAAV-gfp (n = 5), TGAAV-cre (n = 6), and TGAAV-cre/fbp1 (n = 6) mice. (k) Representative liver tissue showing similar PAS staining and IHC of BiP and CHOP expression in TGAAV-cre and hepatocyte-specific FBP1-catalytically dead mutant TGAAV-cre/fbp1E98A mice. Scale bar = 100 µm. (l-m) Representative immunoblot analysis (l) and quantification (m) of indicated proteins from livers of TGAAV-gfp (n = 2) and TGAAV-cre/fbp1E98A (n = 5) mice. VINCULIN as loading control, ran on FBP1 blot. kDa: kilodalton. (n) qRT-PCR analysis of indicated mRNAs from livers of TGAAV-gfp (n = 9), TGAAV-cre (n = 9), TGAAV-cre/fbp1 (n = 7), and TGAAV-cre/fbp1E98A (n = 5) mice. Bold labelling depicts significant genes. (o) Representative liver Oil Red O staining for lipid accumulation from TGAAV-cre, TGAAV-cre/fbp1, and TGAAV-cre/fbp1E98A mice (scale bar = 100 µm). (p) Total cholesterol or triglyceride levels measured in sera (left) or livers (right) of TGAAV-cre (n = 9), TGAAV-cre/fbp1 (n = 8), and TGAAV-cre/fbp1E98A (n = 5) mice. (q) Schematic by which ATF6α activation causes dysregulated glucose metabolism through FBP1 downregulation that perpetuates ER stress in a feed-forward loop. Scatter dot plot data and line graph data are presented as mean values ± SEM. Data in 3a-d,j,p were analysed by one-way ANOVA. Data in 3e,g were analysed by two-tailed unpaired t-test or Mann-Whitney test based on data normality distribution. Data in 3n were analysed by two-way ANOVA.