Extended Data Fig. 4: ATF6α activation spontaneously drives hepatocarcinogenesis, related to Fig. 3.
From: Activated ATF6α is a hepatic tumour driver restricting immunosurveillance

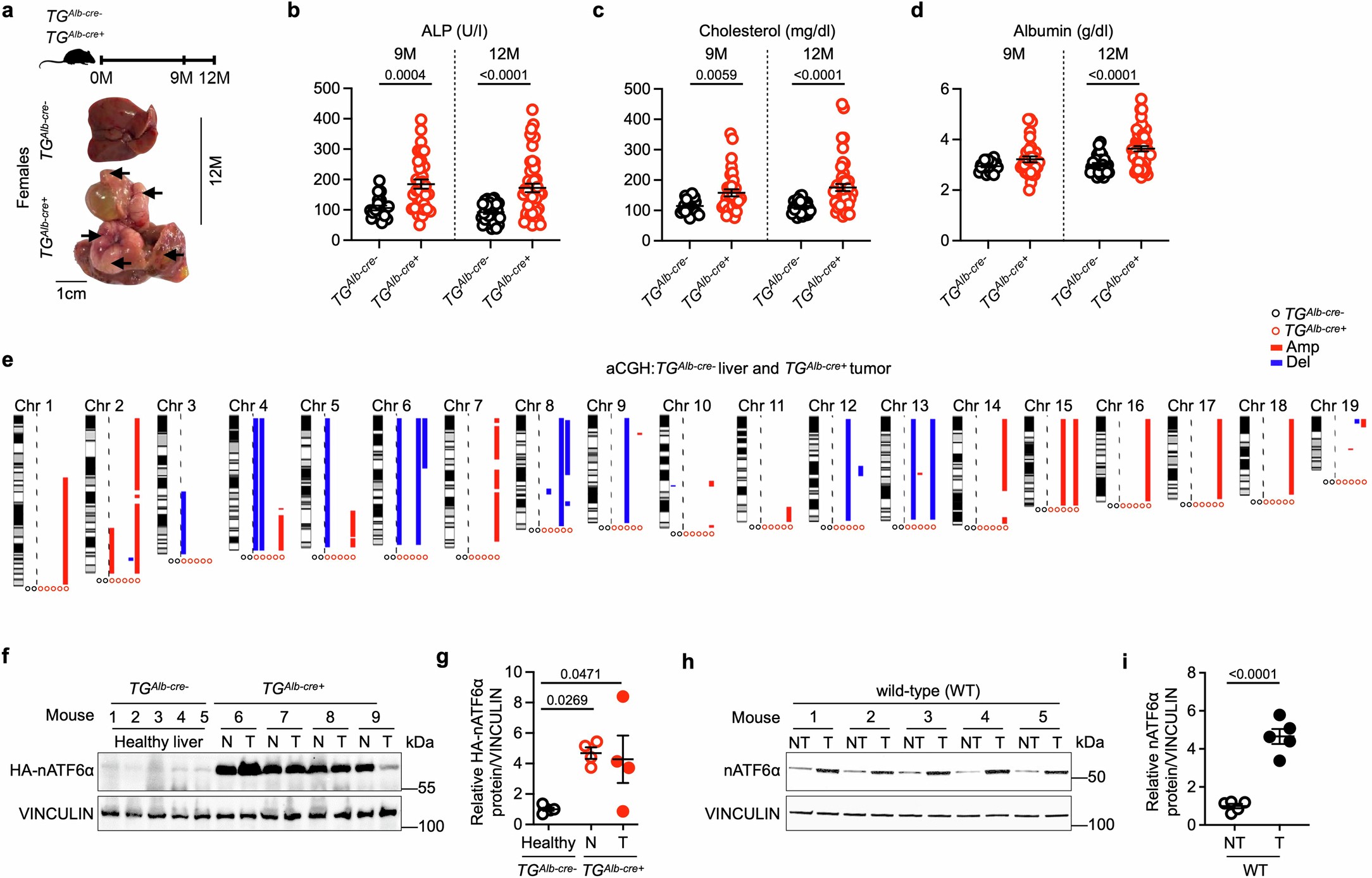
(a) Scheme of TGAlb-cre− and TGAlb-cre+ mice sacrificed at 9 or 12 months old (top) with representative liver macroscopy of 12-month-old female mice (bottom). (b-d) Serum ALP (b), cholesterol (c), and albumin (d) levels (9 M: TGAlb-cre− n = 20 (10 males, 10 females); TGAlb-cre+ n = 33 (13 males, 20 females). 12 M: TGAlb-cre− n = 29 (12 males, 17 females); TGAlb-cre+ n = 49 (25 males, 24 females)). (e) Genomic aberrations detected by aCGH of representative 12-month-old TGAlb-cre− mouse livers and TGAlb-cre+ mouse tumour tissue. (f-g) Representative immunoblot analysis (f) and quantification (g) of HA-nATF6α in paired non-tumour liver (N) and tumour (T) lysates of TGAlb-cre− (n = 5) and TGAlb-cre+ (n = 4) mice. VINCULIN as loading control, ran on a separate blot, processed in parallel. kDa: kilodalton. (h-i) Representative immunoblot analysis (h) and quantification (i) of nATF6α in paired non-tumour (NT) liver and tumour (T) lysates of wild-type (WT) mice injected with diethylnitrosamine (DEN; 25 mg/kg) at two weeks of age prior to high-fat diet (HFD) feeding and sacrificed at 38 weeks of age (n = 5 mice/group). VINCULIN as loading control, ran on nATF6α blot. Scatter dot plot data are presented as mean values ± SEM. Data in 4b-d,i were analysed by two-tailed unpaired t-test or Mann-Whitney test based on data normality distribution. Data in 4g were analysed by one-way ANOVA. Mouse icon was created in BioRender. Heikenwälder, M. (2026) https://BioRender.com/lgjnsy9.