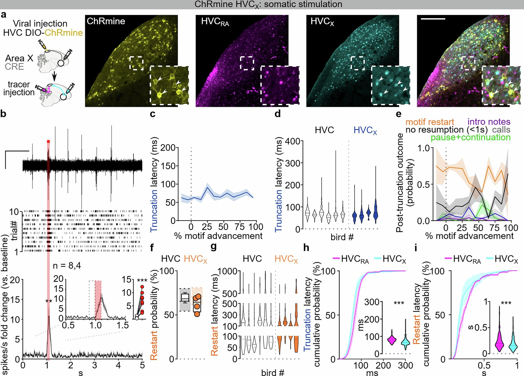
Extended Data Fig. 11: Optogenetic manipulation of HVCX neurons.
From: Holistic motor control of zebra finch song syllable sequences

a) Schematic of the viral strategy (AAV_DIO_ChRmine in HVC, high-titer retrograde AAV_Cre in X) and sample images of retrogradely labeled HVCX (cyan, arrowheads) but not HVCRA neurons (magenta) displaying conditional expression of ChRmine (yellow) (scale bar 200 µm, insets 3x magnification). b) HVC multiunit neuronal activity recording in anesthetized birds expressing ChRmine in HVCX neurons. Sample trace (top, scale bar 1 V, 1 s), raster plot (mid, 10 trials) and normalized peri-stimulus time histogram (bottom) reporting the change in multi-unit HVC firing activity in response to light stimulation (100 ms, red bar; two-way ANOVA comparing the curve between the 300 ms before and 300 ms after the 100 ms stimulation versus corresponding 700 ms baseline without stimulation, interaction F(69,483) = 10.35 P < 0.001, stimulation F(1,7) = 23.44 P = 0.0019, Sidak post-hoc P < 0.05 between 30 ms after the light onset and 90 ms after the light offset); inset, paired t-test P < 0.001; n = 8 hemispheres, 4 birds). c) Average latency ±SEM to motif truncation in response to the HVCX light stimulation (bins= 10% motif advancement). d) Latency to motif truncation following light stimulation (blue: HVCX stimulation, white: HVC dataset from Fig. 1; nested one-way ANOVA testing the difference between truncation latencies, F(5.17) = 4.175 P = 0.0117, Dunnett’s post-hoc=0.9599). e) Average ±SEM probability of post-truncation behavior (within 1 s from truncation: no vocalization resumption (black), motif restart with any introductory note or syllable A (orange), intro notes not followed by a motif (purple), calls (grey), resumption of the motif after a pause normally not present in control motifs (green)) in response to the HVCX light stimulation computed based on the time of stimulation through the progression of the motif (bins=10% motif advancement). f) Probability of motif restart (orange dots: HVCX-stimulated birds; empty box plot representing data from birds receiving HVC stimulation reported from Extended Data Fig. 1i. The underlying shaded areas represent the probability, for each of the birds, of producing a motif after any one motif (see methods, provides the basis for normalization of motif restart probability; dashed lines show the maximum, median, and minimum); One-way ANOVA testing the difference between restart probabilities, F(5,17) = 6.099 P = 0.0021, Dunnett’s post-hoc pan-HVC vs. HVCX P = 0.8772). g) Latency of motif restart (orange: n = 4 birds HVCX stimulation birds, white: HVC stimulation dataset from Fig. 1 compared against all experimental groups across the manuscript; Nested one-way ANOVA comparing latency to restart across groups, F(5,17) = 6.119 P = 0.0020, Dunn’s post-hoc pan-HVC vs. HVCX P > 0.9999). h-i) Cumulative probability curves and violin plots illustrating the latency to song truncation (h) and latency to motif restart (i) in response to the light stimulation (magenta: HVCRA-stimulated birds, cyan: HVCX-stimulated birds, data reported from Extended Data Fig. 9 and Fig. 4 respectively; data compared across all the groups throughout the manuscript, 10 ms time bins; (h) two-way ANOVA testing the difference between truncation latency distributions, interaction F(255,867) = 2.351 P < 0.001, stimulated subpopulation F(5,17) = 4.142 P = 0.0121, Tukey’s post-hoc HVCRA vs. HVCX identifies significant difference (p < 0.05) at the 60-80 ms time bins; violin plots: one-way ANOVA testing the difference between truncation latencies, Kruskal Wallis test H(5) = 468.9, Dunn’s multiple comparisons test: HVCRA vs. HVCX P < 0.001. (i) two-way ANOVA testing the difference between restart latency distributions, interaction F(594,2178) = 3.212 P < 0.001, stimulated subpopulation F(6,22) = 5.966 P < 0.001, Tukey’s post-hoc HVCRA vs. HVCX identifies significant difference (p < 0.05) at the 170-200 ms time bins; violin plots: One-Way ANOVA testing the difference between restart latencies, Kruskal Wallis test H(6) = 244.7, Dunn’s multiple comparisons test: HVCRA vs. HVCX P < 0.001). Brain outline in a adapted with permission from ref. 60, Wiley.