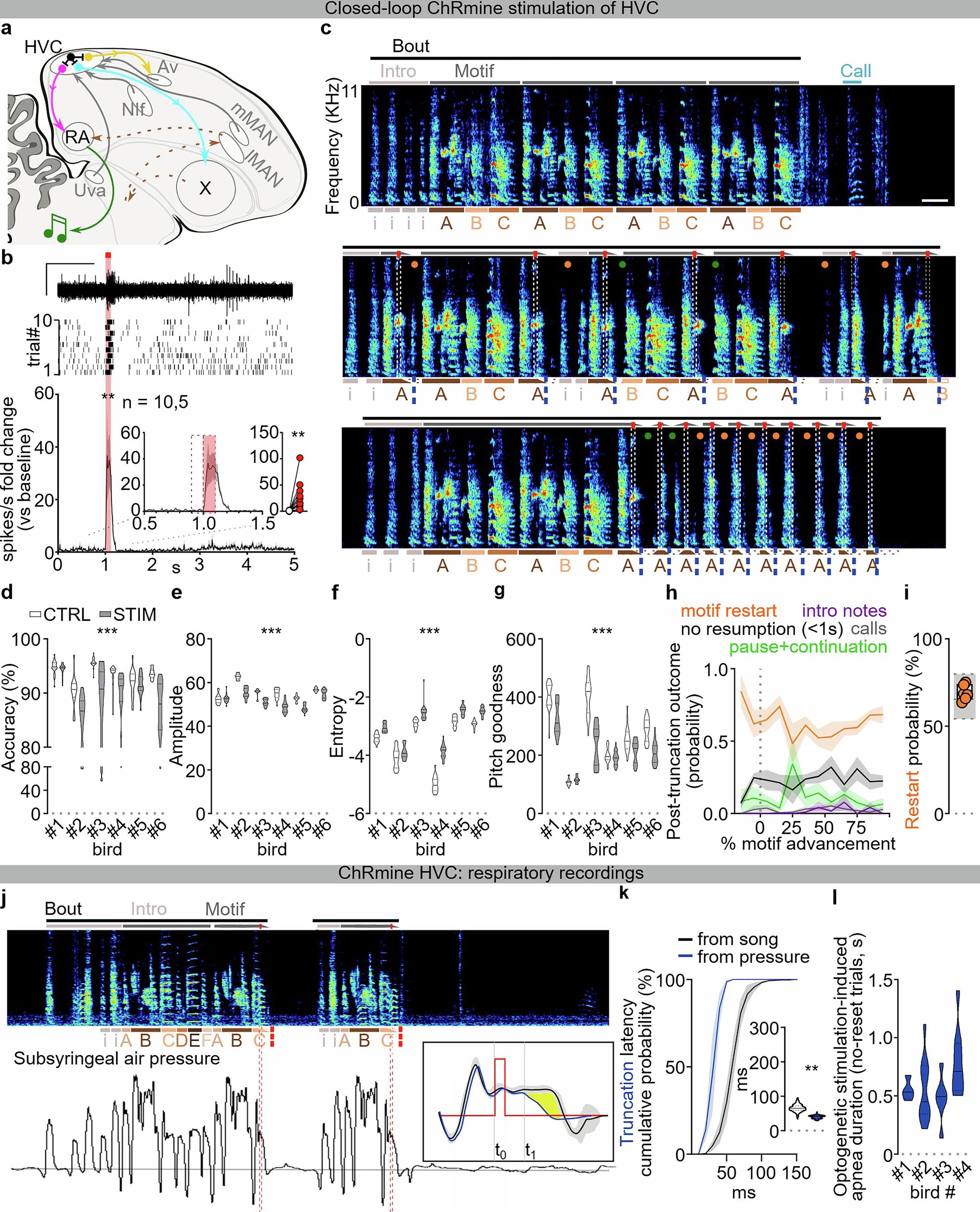
Extended Data Fig. 1: Effects of optogenetic stimulation of HVC neurons in singing zebra finches.
From: Holistic motor control of zebra finch song syllable sequences

a) Schematic of zebra finch song circuits (sagittal view), including HVC’s afferents (grey) from Uva (nucleus Uvaeformis), NIf (nucleus interface of the nidopallium), mMAN (medial magnocellular nucleus of the anterior nidopallium), and Av (nucleus avalanche); HVC projections to RA (robust nucleus of the arcopallium) via HVCRA neurons (magenta), to the striatopallidal region Area X via HVCX neurons (cyan), and to Av via HVCAv neurons (yellow); HVC inhibitory interneurons (black); the cortico-basal ganglia-thalamocortical song pathway (brown dashed lines), and the corticobulbar song motor pathway from RA (green). b) HVC multiunit neuronal activity recording in anesthetized birds expressing ChRmine in HVC. Sample trace (top, scale bar 1 s, 1 V), raster plot (mid, 10 trials) and normalized peri-stimulus time histogram (bottom) reporting the change in multi-unit HVC firing activity in response to light stimulation (100 ms, red bar; two-way ANOVA comparing the curve between the 300 ms before and 300 ms after the 100 ms stimulation versus corresponding 700 ms baseline without stimulation: interaction F(69,621) = 8.137 P < 0.001, stimulation F(1,9) = 11.20 P = 0.0086, Sidak post-hoc P < 0.05 between 20 ms after the light onset and 40 ms after the light offset); inset displays magnified detail of the PSTH and scatter plot highlighting and computing the average (per hemisphere) response to the first 100 ms light stimulation (red dashed rectangle) compared to the last 100 ms baseline (black dashed rectangle, Wilcoxon test P = 0.002; n = 10 hemispheres, 5 birds). c) More spectrograms (0-11KHz, scale bar 200 ms, horizontal lines identify song elements) from the bird in Fig. 1b (same lettering and symbols) displaying multiple events of optogenetically-evoked truncations followed by rapid restart of a motif (orange circle) or continuation of the motif after a pause (green) normally not present in the unstimulated motif within 1 s following stimulation. d) Violin plots reporting accuracy of song segments with (gray) and without (white) stimulation for each bird (n = 6; two-way ANOVA testing the effect of optogenetic stimulation per each bird across the group, interaction F(5,114) = 8.178 P < 0.001, CTRL vs. STIM, F(1,114) = 55.22 P < 0.001). e-g) Same as (d) but for Amplitude (two-way ANOVA, interaction F(5,114) = 19.49 P < 0.001, CTRL vs. STIM, F(1,114) = 246.4 P < 0.001), Entropy (two-way ANOVA, interaction F(5,114) = 23.76 P < 0.001, CTRL vs. STIM, F(1,114) = 322.5 P < 0.001) and Goodness of pitch (two-way ANOVA, interaction F(5,114) = 17.66 P < 0.001, CTRL vs. STIM, F(1,114) = 101.4 P < 0.001). h) Average ±SEM probability of post-truncation behavior (within 1 s from truncation: no vocalization resumption (black), motif restart with any introductory note or syllable A (orange), intro notes not followed by a motif (purple), calls (grey), resumption of the motif after a pause normally not present in control motifs (green)) following HVC light stimulation computed based on the time of stimulation through the progression of the motif (bins = 10% motif advancement). i) Box plots (5-95 percentile, 25,50,75 percentile) reporting probability of motif restart for each bird (orange dots). The underlying shaded areas represent the probability, for each of the birds, of producing a motif after any one motif (see methods, provides the basis for normalization of motif restart probability; dashed lines show the maximum, median, and minimum). j) Spectrogram (top, as (c)) and subsyringeal air pressure (bottom, black trace) relative to 3 motifs (stimulation: red bars, 10 ms, lettering and symbols as per panel (c), scale bar 200 ms). (bottom) Grey semitransparent horizontal line indicates ambient pressure, supratmospheric pressure shows expiratory air pressure and subatmospheric is inspiratory. The insert (right) shows the average of syllable C (grey shading ±2 SD) in control (black) and stimulated trials (blue line). The yellow shading indicates the significant reduction in air pressure caused by optogenetic stimulation HVC neurons. k) Average ±SEM of cumulative probability distributions calculated for each bird whose pressure was recorded, displaying the latency to truncation as measured for each bird from spectrograms (black line) or from subsyringeal pressure (blue line) (10 ms time bins, two-way ANOVA testing the difference between truncation latency distributions, interaction F(51,153) = 149.2, pressure vs. song F(1,3) = 19.50 P < 0.001, Sidak’s post-hoc identifies significant difference (p < 0.05) between 40 and 60 ms time bins); (inset) violin plots reporting the latency of motif truncation computed across all the birds (latency calculated from spectrograms (white), latency calculated from pressure for the same 4 birds (blue); two-sided Mann-Whitney U = 236 P < 0.001). l) Violin plots reporting the duration of the optogenetically-evoked apnea in events where truncations were not followed by restarting the song motif, computed across all stimulations for each of the 4 birds. Brain outline in a adapted with permission from ref. 60, Wiley.