Fig. 1: RSV vRNPs are heterogenous.
From: Pre-assembly of biomolecular condensate seeds drives RSV replication

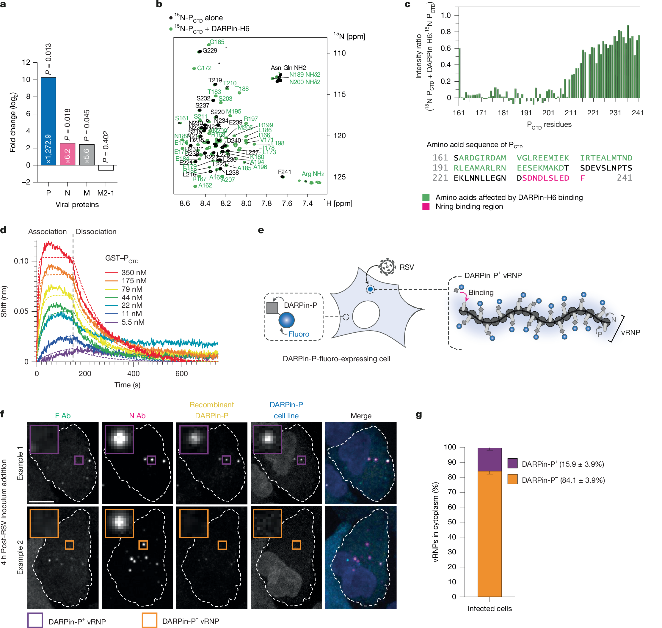
a, Ribosome display identified DARPin-H6 as an RSV vRNP binder. Interaction of DARPin-H6 with native RSV vRNPs was assayed by pulldowns on virion lysates followed by mass spectrometry. The fold change of detected viral proteins in the DARPin-H6 pulldown versus beads-only control is plotted. P values were calculated by moderated t-test and adjusted by the Benjamini–Hochberg method. b,c, NMR spectroscopy demonstrated interaction of DARPin-H6 with RSV PCTD. 1H-15N HSQC spectrum of 50 µM 15N-PCTD measured after addition of equimolar amounts of DARPin-H6 (green), superimposed on the spectrum of 15N- PCTD alone (black; b). Signals that were fully broadened out by addition of DARPin-H6 are indicated in green. The intensities in the presence of DARPin-H6 divided by the intensities of the reference spectrum (intensity ratios) for each peak in the HSQC spectra are shown as a bar diagram; the amino acid sequence of PCTD is shown below with residues affected by DARPin-H6 binding in green and the C-terminal Nring binding residues in magenta (c). d, Binding kinetics of the PCTD to DARPin-H6 was assessed using BLI with immobilized DARPin-H6 and GST–PCTD as analyte at the indicated concentrations. The solid lines indicate original data and the dashed lines show fitted curves. The DARPin-H6–RSV PCTD interaction yielded a Kd of 12.3 nM. Given its binding partner, DARPin-H6 is herein referred to as DARPin-P. e, Schematic of A549 cells stably expressing fluorescently tagged DARPin-P (DARPin-P-fluoro), enabling live-cell visualization of DARPin-P+ vRNPs. f,g, RSV-infected DARPin-P-fluoro cells were fixed and stained with RSV F, N and recombinant DARPin-P. Representative images (f) and quantification (g) are shown. Quantification includes only cytoplasmic vRNPs (F−), and was performed at 4 h post-RSV inoculum addition to ensure that only single vRNPs were analysed (see Fig. 2j). Dashed outlines in f identify cells of interest. Scale bar, 10 µm (f). Data are mean ± s.d.; n = 1,342 foci (g). Ab, antibody. Experimental repeats and fluorophores are listed in Supplementary Table 1.