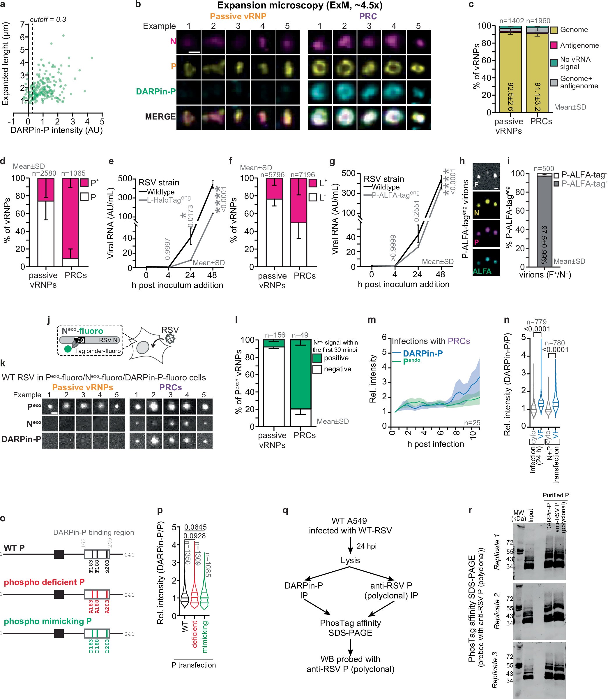
Extended Data Fig. 8: Further characterization of vRNPs, engineered RSV strains and DARPin-P interaction with P.
From: Pre-assembly of biomolecular condensate seeds drives RSV replication

a, b, Super-resolution imaging by expansion microscopy (ExM, ~4.5x) was performed on RSV infected cells to visualize the morphology of passive vRNPs and PRCs. (a) The DARPin-P-fluoro intensity cutoff used to classify vRNPs as wither DARPin-P− (passive vRNPs) or DARPin-P+ (PRCs) is shown. (b) Additional representative ExM images are shown (see also Fig. 5a,b). c, The frequency of the different vRNA species in infecting vRNPs is quantified (related to Fig. 5c). d, Frequency of passive vRNPs and PRC foci that stains positive for P antibody is quantified (related to Fig. 5g,h). e, Viral growth analysis based on qPCR assays was carried out to determine the fitness of the engineered L-HaloTageng RSV strain compared to the WT strain. The reduced fitness was comparable to a previously reported RSV strain with an insertion in the L gene72. f, Frequency of passive vRNPs and PRC foci that are positive for L-HaloTag signal is quantified (related to Fig. 5j,k). g, h, i, The P-ALFA-Tageng RSV strain encodes for a single ALFA-tag in the P gene. This strain enables fluorescent-labelling of endogenous viral P protein (expressed from the viral genome) upon infection of cells expressing Nb ALFA-fluoro. (g) Viral growth analysis based on qPCR assays were carried out to determine the fitness of the engineered P-ALFA-Tageng RSV strain compared to the WT strain. Note, that the growth analysis for the WT strain is replicated from (e). Representative images (h) and quantification of the fraction of virions that are positive for the P-ALFA-tag (i) in P-ALFA-Tageng RSV virion population. The ALFA-tag in P-ALFA-Tag was detected using an anti-ALFA-tag antibody. j, k, l, The Nexo-fluoro system allows visualization of N0 accumulation on vRNPs. (j) Schematic representation of the Nexo-fluoro system. Here exogenous, fluorescently-tagged N is expressed in cells. Exogenous N encodes a SunTag peptide and the cells additionally co-express fluorescently-tagged STAb allowing its visualization. Combining with Pexo-fluoro (tagged with the ALFA-Tag, visualized by nanobody-ALFA-fluoro) and DARPin-P-fluoro allows visualization of N0 association with vRNPs during RSV infection. (k) Five representative example images of Nexo-fluoro labeling of vRNPs upon cytoplasmic entry. (l) Quantification of Nexo association in the first 30 min after a vRNP enters the host cell. m, Cells were infected with the P-ALFA-Tageng RSV strain, and the DARPin-P-fluoro and Pendo-fluoro intensities on PRCs were assessed over time. Foci intensity was normalized to the starting intensity. n, The ratio of DARPin-P to P intensity was quantified in the cytoplasm and in VFs, either following natural RSV infection or for pseudo-VFs induced by N and P transfection in uninfected cells. o, p, q, r, Effect of RSV P phosphorylation on the DARPin-P association with P was evaluated. The effect of phosphorylation on DARPin-P binding to P was evaluated by mutating phosphorylation sites within the DARPin-P binding region of P. (o) Schematic highlighting the assessed phosphorylation sites. (p) Quantification of DARPin-P intensity relative to P intensity was performed for wild-type and phospho-mutants of P. (q, r) DARPin-P recognition of alternatively phosphorylated isoforms of P was assessed by PhosTag gels. Experimental schematic is shown in (q), and three independent gel replicates are presented in (r). (e, g, m) Mean (line) and SE (shaded area) are shown. (e, g) Two-way ANOVA with Dunnett’s multiple comparisons test was used for statistical analysis. (n, p) Kruskal-Wallis test with Dunn’s multiple comparisons test used for statistical analysis. (b, h, k) Scale bar, 1 µm. Note, for (b) which were subjected to ~4.5 fold expansion, the1 µm scale bar in the image corresponds to ~222 nm before expansion. The number of experimental repeats and fluorophores used are listed in Supplementary Table 1.