Fig. 2: A subset of virions carries DARPin-P+ vRNPs.
From: Pre-assembly of biomolecular condensate seeds drives RSV replication

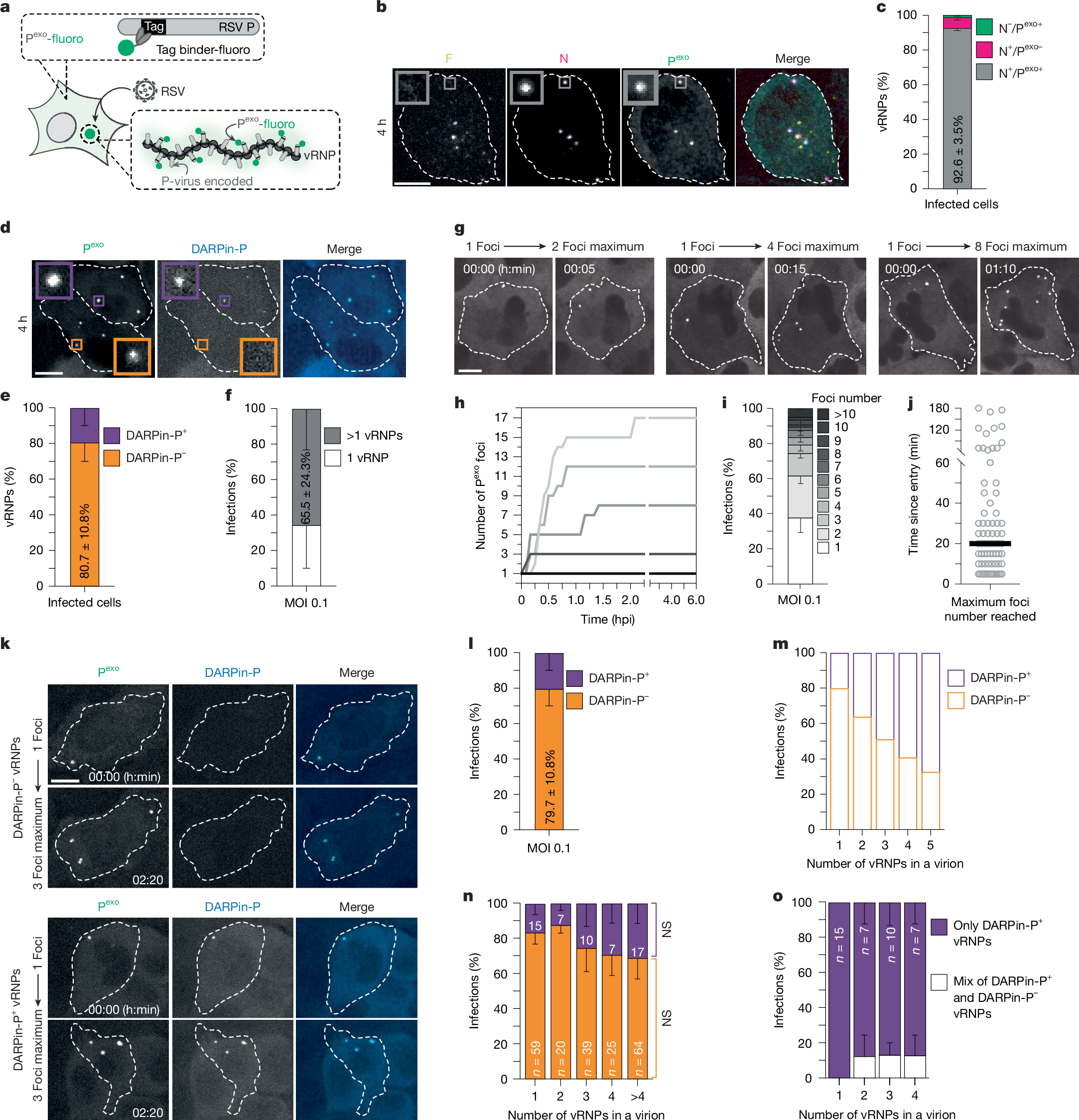
a, Schematic of the Pexo-fluoro system for RSV vRNP visualization. b,c, Pexo-fluoro foci colocalize with vRNPs (labelled by anti-RSV N antibody). Anti-RSV F antibody staining was included to identify intact virions, which were not labelled by Pexo-fluoro. Representative images (b) and quantification (c) of colocalization are shown. Data are mean ± s.d.; n = 1,038 foci. d,e, Stable cell line co-expressing Pexo-fluoro and DARPin-P-fluoro infected with WT RSV. Representative images (d) and quantification (e) of colocalization are shown. Data are mean ± s.d.; n = 1,087 foci. f, Quantification of vRNPs per infected cells at 4 h post-viral inoculum addition. Data are mean ± s.d.; n = 306 cells. g–j, WT RSV infection in Pexo-fluoro cells treated with the viral polymerase inhibitor PC786. Representative images (g), five example traces of Pexo-fluoro foci number over time (h), quantification of maximal vRNP number per cell (i) and the time for all virion containing vRNPs to separate (j) are shown. See also Supplementary Video 1. Data are mean ± s.d. (i) or median (j); n = 359 cells (i) or 74 cells (j). k–o, Single virion infections were assessed to evaluate whether all vRNPs originating from the same virion share the same DARPin-P state. Representative images (k) and classification (l) of infected cells by the vRNP DARPin-P state are shown. Infected cells were designated DARPin-P+ if one or more vRNP was DARPin-P+. Data are mean ± s.d.; n = 290 cells. Comparison between theoretical (m) and experimental (n) frequencies of infection with at least one DARPin-P+ vRNP revealing non-random distribution of DARPin-P+ vRNPs across virions. Data are mean ± s.d.; two-way analysis of variance (ANOVA) with Tukey’s multiple comparisons test was used to assess variation in infection fractions across vRNP numbers (n). NS, not significant. For infections classified as DARPin-P+, the fraction that contained exclusively DARPin-P+ vRNPs versus a mixed population of DARPin-P+ and DARPin-P− vRNPs is shown (o). Data are mean ± s.d. Experiments were performed at low MOI (0.1) to ensure that most cells were infected by a single virion. Scale bars, 10 µm (b,d,g,k). Experimental repeats and fluorophores are listed in Supplementary Table 1.